王一博|王一博新剧烂尾拒绝补拍,剧方后期AI换脸,画面诡异
王一博新剧《我的奇怪朋友》已经播出了大结局 , 但是网友们却发现结局里王一博并没有出镜 , 所有的镜头都是靠AI 换脸完成的 , 而且画面效果十分的诡异 。
王一博|王一博新剧烂尾拒绝补拍 , 剧方后期AI换脸 , 画面诡异//娱乐频道 http://ent.jing111.com/
看过剧的都知道 , 大结局王一博的戏份也不少 , 但是全程都是一个表情 , 除了眼睛在眨之外 , 并没有多余的面部表情 , 甚至说台词的时候 , 嘴都没有张开 , 而且台词也不是现场音 , 是后期配音 。
王一博|王一博新剧烂尾拒绝补拍 , 剧方后期AI换脸 , 画面诡异//娱乐频道 http://ent.jing111.com/
王一博|王一博新剧烂尾拒绝补拍 , 剧方后期AI换脸 , 画面诡异//娱乐频道 http://ent.jing111.com/
很多人都对此感到十分的反感 , 为什么要P脸呢?王一博去哪里了?其实《我的奇怪朋友》这部剧也是命运多舛 。 这部剧在开拍之后就经历了资金链断裂危机导致停拍 , 所以拍了一半剧组就解散了 , 之后复拍的时候 , 由于赶上《陈情令》剧组已经开机了 , 所以王一博也并没有回去继续拍摄 。
王一博|王一博新剧烂尾拒绝补拍 , 剧方后期AI换脸 , 画面诡异//娱乐频道 http://ent.jing111.com/
王一博|王一博新剧烂尾拒绝补拍 , 剧方后期AI换脸 , 画面诡异//娱乐频道 http://ent.jing111.com/
这部剧虽然前期开机早 , 但是直到《陈情令》杀青两个月之后 , 才正式拍完 。 至于为什么王一博没有在《陈情令》杀青之后 , 回去补拍镜头 , 粉丝的说法是剧方涉嫌严重违约 , 再加上王一博《陈情令》杀青之后 , 活动爆满 , 档期排不开 , 所以才没有参与后续的补拍工作 , 算是婉拒了 。
王一博|王一博新剧烂尾拒绝补拍 , 剧方后期AI换脸 , 画面诡异//娱乐频道 http://ent.jing111.com/
但是偏偏王一博的角色是剧中的灵魂人物 , 所以剧方不得已 , 只能用P图加替身的方式来完成后续剧情的拍摄 , 虽然很多观众表示换脸很破坏气氛 , 但是也没有办法 。
王一博|王一博新剧烂尾拒绝补拍,剧方后期AI换脸,画面诡异。
王一博|王一博新剧烂尾拒绝补拍 , 剧方后期AI换脸 , 画面诡异//娱乐频道 http://ent.jing111.com/
其实这种演员P图、换脸的情况也不是第一次见了 。 早在年初的电视剧《三千鸦杀》播出的时候 , 观众就发现 , 里面的女配青青的脸非常的“不自然” 。
王一博|王一博新剧烂尾拒绝补拍 , 剧方后期AI换脸 , 画面诡异//娱乐频道 http://ent.jing111.com/
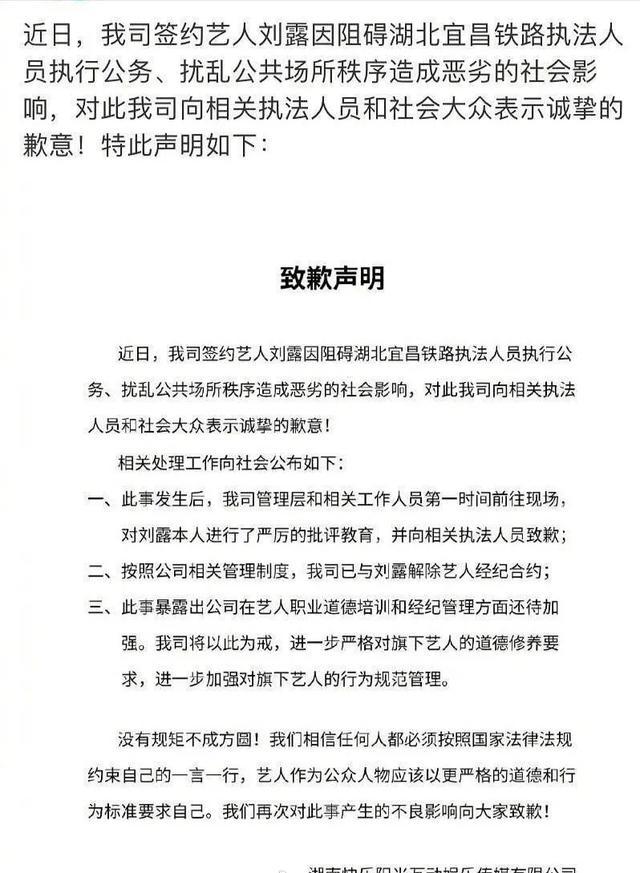
后来发现是因为该角色的扮演者刘露在乘坐高铁的时候 , 以自己是明星为由拒绝配合车站警察执行公务 , 给社会造成了严重的恶劣影响 , 所以合约方直接和她解约了 。
王一博|王一博新剧烂尾拒绝补拍 , 剧方后期AI换脸 , 画面诡异//娱乐频道 http://ent.jing111.com/
为了节约成本和不浪费补拍演员的时间 , 才不得已使用了AI换脸的技术 , 所以看过这部剧的小伙伴都会发现里面“青青”这一人物的脸十分古怪 。
王一博|王一博新剧烂尾拒绝补拍 , 剧方后期AI换脸 , 画面诡异//娱乐频道 http://ent.jing111.com/
但是 , 不管是王一博的P图 , 还是《三千鸦杀》里的AI换脸 , 带给观众的视觉体验无疑是很差的 。 尤其是在《我的奇妙朋友》里 , 最后一集大结局 , 王一博饰演的角色眼睁睁看着身边的人遇险 , 明明后期配音里的情绪十分的饱满激动 , 但是观众看到王一博面无表情 , 甚至嘴都没有在动的时候 , 真的是一秒出戏 。
王一博|王一博新剧烂尾拒绝补拍 , 剧方后期AI换脸 , 画面诡异//娱乐频道 http://ent.jing111.com/
王一博|王一博新剧烂尾拒绝补拍 , 剧方后期AI换脸 , 画面诡异//娱乐频道 http://ent.jing111.com/
其实对于专业演员来说 , 补拍镜头是很常见的现象 , 甚至很多演员如果剧没拍完的话 , 会特地留出一段档期留给剧组补拍 , 毕竟作品也是自己的 。 当然选择拒绝也无可厚非 , 毕竟如果剧方有错在先 , 艺人有权拒绝补拍 。
王一博|王一博新剧烂尾拒绝补拍,剧方后期AI换脸,画面诡异。
王一博|王一博新剧烂尾拒绝补拍 , 剧方后期AI换脸 , 画面诡异//娱乐频道 http://ent.jing111.com/
王一博|王一博新剧烂尾拒绝补拍 , 剧方后期AI换脸 , 画面诡异//娱乐频道 http://ent.jing111.com/
现在观众对于剧的要求不仅仅只关注于演员 , 更多的还是在于剧集是否是良心制作 , 剧本情节是不是合理上 。 既然观众的审美提高了 , 那么剧方要呈现的东西自然就得向市场靠拢 , 而不是盲目的启用“流量”来带动人气 , 忽略了真正的品质 。 希望之后电视剧市场会给观众带来更优质的作品吧!
推荐阅读
- 王一博:瑞琪奥兰蜂蜜礼盒周边是杯子,有的人已经在看杯架了……
- 王一博|王一博和肖战将再次合体?肖战晒两人自画像,评论区却两极分化
- 汪海林|多大仇?汪海林炮轰肖战新剧《狼殿下》,称其是烂剧难破圈
- 林心如当老板开拍新剧,霍建华送一车关东煮慰问,昵称甜爆了
- 王一博出席香奈儿活动:黑色西装搭配黑毛衣,嘴巴疑似被“咬破”
- 彭小苒一直没人气,如今又拍新剧,搭档男主是老熟人了
- 汪涵的副业,大张伟的副业,钱枫的副业,看到王一博的副业:真了不得!
- 又一部阳光新剧来袭,演员阵容十分强大,王一博却被替换了?
- 杨紫|杨紫新剧拍摄花絮曝光 加厚滤镜后脸仍僵硬肿胀 被吐槽逐渐“蔡明化”
- 杨幂|电影盛典好神秘!杨幂刘诗诗罕见合体,王一博时尚腿长两米八
