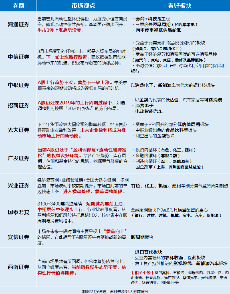
郭树清周末重磅发声 A股怎么走?10大券商把脉
上周 , A股振幅较大 , 整体呈现沪强深弱的态势 。 沪指一周累计上涨0.18% , 深成指、创业板指则分别下跌1.17%、2.95% 。 本周A股将怎么走?有哪些大事值得关注?
周末这些重要消息或影响市场
- 郭树清:稳步扩大金融业对外开放;推动养老基金在资本市场上的占比达到世界平均水平
- 肖钢:中国从来没有像今天这样需要资本市场 , 蓝筹股率先试点T+0交易风险可控
- 央行权威报告:70多国家把人民币纳入外汇储备!美国QE下人民币国际化迎新契机
- 陈薇院士团队获得国内首个新冠疫苗专利(相关个股:康希诺)
- 工信部着力稳定汽车等传统大宗消费 , 开展新能源汽车下乡活动(相关个股:宁德时代、比亚迪、北汽蓝谷等)
- 供应链消息:搭载鸿蒙系统的华为手机或很快推出(相关个股:数字认证、易联众、常山北明等)
- 航天科技集团五院宇航系统总体实行重组(相关个股:航天动力、中国卫通、中国卫星等)
- 蚂蚁集团进入上市辅导期 , 中金公司和中信建投为辅导机构
- 创业板20%涨跌幅来了
- 14只新股申购

文章图片
- 逾700家公司披露中报

文章图片
兄弟科技、欣龙控股、安达维尔、振德医疗、蓝思科技、劲拓股份等6股业绩预增幅度超10倍 。
- 5000亿元逆回购到期
- 4股解禁市值在50亿元以上

文章图片
【郭树清周末重磅发声 A股怎么走?10大券商把脉】(声明:文章内容仅供参考 , 不构成投资建议 。 投资者据此操作 , 风险自担 。 )
推荐阅读
- 郭士强完成重磅签约!大牌外援重返CBA 广州队野心浮出水面
- 微重磅:一家11口睡梦中被洪水侵袭全部身亡,其中有9名未成年人!
- 欧洲足坛一夜2笔重磅转会!曼城队魂回西甲,前中超球星去英冠
- 精神药品|重磅!银河麒麟操作系统V10发布 支持海量安卓应用
- 重磅!莆田市“十三五”规划建设的76所中小学校幼儿园进展情况通报
- 新冠|多地新冠疯狂变异!全球进入黑暗时期!这时,中国传来重磅消息…
- 锋芒|歼20双座版现身?俄罗斯媒体爆出重磅消息,或将升级成新型预警机
- 吃喝胖|每到周末不知道吃什么,吃点零食消磨时光吧!
- 草原|279起周末就能玩的大草原,不去你永远不知道草原的秋天多美!
- 苏宁|重磅来袭,锁定东方卫视,看苏宁易购超级秀
