狂犬病疫苗|成大生物IPO争议:3人注射疫苗后死亡。行贿百万,狂犬病疫苗快速过审
本文图片
近年来 , 由于安全事件频发 , 国产疫苗的质量 , 引发了外界巨大关注 。
最近 , 辽宁成大生物股份有限公司即将在科创板上市的(以下简称成大生物) , 这家公司是国内狂犬疫苗生产企业中的领跑者 。
招股书显示 , 2017-2018 年 , 公司的人用狂犬病疫苗产品销量连续两年位列全球第一名 。 公司的人用狂犬病疫苗为目前中国唯一在售的可采用 Zagreb 2-1-1 注射法的狂犬病疫苗 , 公司的乙脑灭活疫苗为目前中国唯一在售的国产乙脑灭活疫苗产品 。
但近年来 , 不断有患者在接种成大生物的疫苗后出现严重的不良反应 , 甚至死亡的案例 , 给其IPO之路蒙上阴影 。
公司号称全国唯一在售的Zagreb 2-1-1狂犬病疫苗竟靠原总经理行贿 , 在缺少一次实验数据的情况下 , 快速通过审评 。 公司涉及的一系列行贿事件 , 也打击了投资者对公司的信心 。
1. 医疗纠纷不断
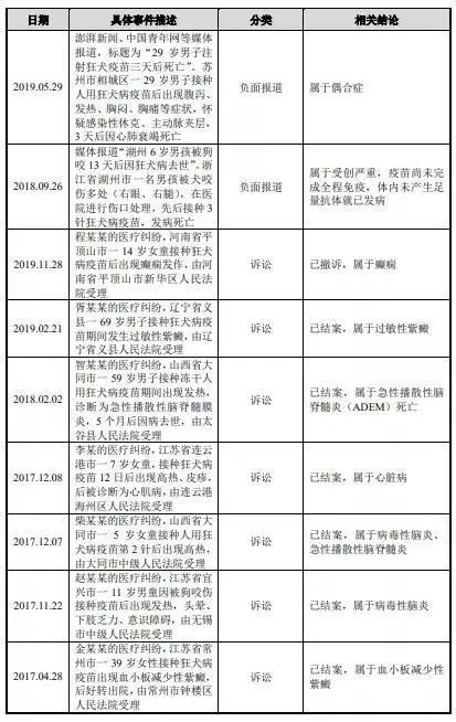
报告期内 , 3名患者注射疫苗后死亡
还有患者全身瘫痪
本文图片
成大生物:报告期3人注射疫苗后死亡 。 原总经理行贿百万 , 狂犬病疫苗快速过审
成大生物招股书称:公司的人用狂犬病疫苗为目前中国唯一在售的可采用 Zagreb 2-1-1 注射法的狂犬病疫苗 , 与 Essen 5 针注射法相比 , Zagreb 2-1-1 注射法能将必要的就诊次数由五次减至三次并将必要的剂量由五支减至四支 , 从而将完成全程免疫的时间由 28 日缩短至21 日 , 并减少了一支疫苗和两次就诊的成本 , 因此与竞争对手相比 , 存在明显的优势 。
【狂犬病疫苗|成大生物IPO争议:3人注射疫苗后死亡。行贿百万,狂犬病疫苗快速过审】但公司在报告期内 , 出现了9起医疗纠纷 , 其中3人死亡;还有2名儿童在接种疫苗后出现病毒性脑炎 , 其中一人在结案后 , 获得成大生物1515190元补偿;另有一名儿童在接受疫苗注射后 , 被诊断为心肌病 。
2019年苏州一29岁男子 , 注射了成大生物的狂犬疫苗3天后死亡 , 曾引发外界的广泛关注 。
据澎湃新闻报道 , 去年4月4日 , 在苏州工作的王新伟(化名)被家养的接种过疫苗的小猫抓伤;4月5日 , 王新伟在苏州市相城区漕湖人民医院门诊部注射狂犬疫苗 。 在紧接着两天里 , 王新伟先后出现了胸口痛、浑身酸痛伴有发烧、腹泻、血压低等症状 。 4月8日 , 王新伟昏迷、失去自主呼吸 , 被送往苏州大学附属第一医院急救 , 最终全身器官衰竭 , 于当天下午五点半左右离世 。 王新伟注射的是辽宁成大生物股份有限公司生产的冻干人用狂犬病疫苗 , 生产日期为2018年5月5日 , 有效期至2021年5月4日 , 批号为201805102 。
对此 , 成大生物称 , 这起死亡事件为偶合症 。 所谓偶合症是指受种者正处于某种疾病的潜伏期 , 或存在尚未发现的基础疾病 , 接种后巧合发病 , 其发生与疫苗本身无关 。
据《1818黄金眼》报道 , 2018年9月5日 , 湖州一个男孩在家门口被黄色土狗咬伤多处(右眼、右腿) , 家长及时带孩子去医院做了伤口处理 , 并先后接种了 3 针狂犬病疫苗 。 就在第四针疫苗还差两天的时候 , 也就是9月19日0点30分 , 男孩因病情恶化去世了 。 成大生物称:该案例属于受创严重 , 疫苗尚未完成全程免疫 , 体内未产生足量抗体就已发病 。
2018年2月 , 山西省大同市还发生了一起一59岁男子接种成大冻干人用狂犬病疫苗期间出现发热 , 诊断为急性播散性脑脊髓膜炎 , 5个月后因病去世的案例 。 法院最终判定 , 辽宁成大生物股份有限公司补偿死者家属409788.9元 。
对此 , 成大生物称:上述诉讼、纠纷及负面报道的原因一般为由于接种者个人体质的差异在注射疫苗后表现出不同级别的不良反应、偶合症或未完成免疫造成 , 与公司的产品质量无关 。 依据辽宁省药品监督管理局、沈阳市卫生健康委员会等部门出具的合规证明 , 报告期内 , 公司不存在因产品质量问题被行政处罚的情形 。
但这9起事故并非偶然 , 在报告期外 , 成大生物疫苗引发的纠纷还有很多 。
据东方财富网:2015年7月 , 周口沈丘县一4岁女孩在该县疾控中心接种成大公司的乙脑灭活疫苗后 , 连续发烧半个月突然昏迷 , 后经多次转院 , 做了5次腰穿 , 抽了5次脑脊液 , 才得以保住生命 , 只能天天靠吃激素生活 。 12月28日 , 周口市预防接种异常反应调查诊断专家组认定为疫苗接种异常反应 , 生产企业对此也无异议 。
2014年8月27日 , 柴某某被狗咬伤后到大同市疾病预防控制中心注射狂犬疫苗 , 当注射完第二针后出现了异常高烧等症状 , 柴某某先后就诊于大同市第一人民医院、北京儿童医院、解放军海军总医院、北京个体诊所、大同市第五人民医院等医院 。 虽然保住了生命 , 但是全身瘫痪 , 生活不能自理 。 法院判定:根据《疫苗流通和预防接种管理条例》第四十六条规定中:因接种第二类疫苗引起预防接种异常反应需要对受种者予以补偿的 , 补偿费用由相关的疫苗生产企业承担 , 成大生物应补偿柴某某1267901.3元 。
2011年1月27日 , 南京浦口石桥卫生中心为患者雍倩接种了成大生物生产的狂犬疫苗 , 第一针雍倩即产生异常反应并告知石桥卫生中心 , 石桥卫生中心后连续为雍倩接种第二针、第三针狂犬疫苗 , 雍倩异常反应连续加重 , 造成雍倩“双侧球后视神经炎” 。 经鉴定 , 注射狂犬疫苗行为与雍倩双视力之间存在事实因果关系 , 二审法庭判决成大生物承担50%的赔偿责任 , 共90509.49元 。
2. 缺少实验数据 , 狂犬疫苗仍快速通过审批
前总经理行贿百万 , 公司还涉6起行贿案
作为中国唯一能够生产 Zagreb 2-1-1 注射法的狂犬病疫苗的公司 , 成大生物在激烈的市场竞争中抢到了先机 。
成大生物的Zagreb 2-1-1 注射法之所以能够快速通过审批 , 得益于原国家药品监督管理局药品注册司生物制品处处长、国家食品药品监督管理局药品注册司生物制品处处长和药品审评中心副主任尹红章的帮助 , 事成之后 , 成大生物前总经理庄久荣给了其百万元的“好处” 。 法院判决显示 , 成大生物疫苗通过评审时 , 其仍缺少一次实验数据 。
检索中国裁判文书网看到 , 成大生物的工作人员涉及到多起官员受贿案件 。 其中 , 成大生物原总经理庄久荣向原国家食品药品监督管理总局药品审评中心副主任尹红章行贿共计109万元 , 以推动成大生物药品申报审批进程 , 为公司带来巨大经济效益 。
其在申请资料中称 , 在员工牵涉到的案件中 , 成大生物均不是被告且未受其牵连 , 公司并未直接牵涉任何贿赂或回扣安排 。
被指审评过程不规范
事实上 , 从疫苗审批环节开始就出现了被权钱交易侵蚀的情况 。
2017年6月 , 尹红章案判决书公开 , 其利用担任原国家食药监总局药品注册司生物制品处处长和药品审评中心副主任的职务便利 , 接受多家公司在药品申报审批等事宜上提供帮助并受贿的行径被公之于众 。 其中 , 尹红章单独非法收受庄久荣给予的钱款2万元 , 伙同其子共同非法收受庄久荣给予的钱款共计107万余元 , 并帮助成大生物人用狂犬病疫苗“2-1-1”注射法在缺少一项实验数据的情况下顺利通过审批 。
庄久荣与尹红章早年便已相识 。 2002年 , 成大生物从国外引进发酵罐技术生产狂犬病疫苗 , 并向原国家食药监总局提出临床试验申请 , 在此过程中二人相识 。
2010年 , 成大生物申请人用狂犬病疫苗2-1-1注射法 , 这一年9月 , 尹红章被聘任为原国家食药监总局药品审评中心副主任 , 庄久荣想借尹红章职务之便尽快推动评审进程 。
然而 , 由于成大生物提交的临床实验数据缺少第14天的血清数据 , 当时负责临床审批的人员就提出数据存在瑕疵 , 并组织了第一次综合审评会议 , 包括尹红章在内等官员参会 , 得出要求成大生物重做实验、重报审批的要求 。 但几天后 , 第二次综合审评会召开 , 在尹红章的推动下 , 经讨论 , 决定先通过申报 , 要求成大生物在产品上市后补做实验 。 并称这种做法也符合药审中心的工作惯例 , 在其他药品、疫苗的审评中 , 也提出过先通过审评 , 上市后再补充部分实验数据的结论 。 就此 , 成大生物人用狂犬病疫苗2-1-1注射法得以顺利获批 。
疫苗专家陶黎纳介绍 , 人用狂犬病疫苗2-1-1法是将原来分5次共接种5剂的方式调整为分3次共接种4剂 , 疫苗还是同样的疫苗 , 只是接种程序不同 。 陶黎纳认为 , 目前市面上的狂犬病疫苗 , 从科学上来说 , 应该都可以按照2-1-1法接种 , 但必须经过申报审批流程 。
《药品注册管理办法》第四十九条要求 , 药品注册申报资料应当一次性提交 , 药品注册申请受理后不得自行补充新的技术资料 。
陶黎纳指出 , 成大生物存在的问题主要是审评过程不规范 , 在我国药品、疫苗的审评中 , 都是先提交实验数据 , 再进行审评 , 而非先通过审评 , 上市后再补充部分实验数据 。 不过 , 陶黎纳认为 , 该疫苗注射法审评不规范行为不会给疫苗的安全性带来风险 。
在申报资料中 , 成大生物称 , 在报告期内公司并未直接牵涉任何贿赂或回扣安排 。 庄久荣于2014年辞去成大生物所有职务 , 公司或董事或高级管理人员均非本案被告 。 庄久荣在证词中称 , 上述行贿款项并非由成大生物授权 , 亦非代表成大生物向尹红章作出或由成大生物出资 。 成大生物未接到通知 , 表示公司因该案件或任何相关付款受到任何监督或监管调查 。
工商登记信息显示 , 庄久荣目前是成大生物第二大股东 , 持有成大生物2.46%的股份 。 此外 , 庄久荣目前为成大生物股东之一的辽宁省生物医学工程研究院有限公司(以下简称“辽宁所”)的股东并任董事;任辽宁所子公司辽宁未来生物科技有限公司董事长兼总经理 。
2015年8月 , 成大生物获得辽宁省食药监局批准重新注册人用狂犬病疫苗2-1-1注射法 。 成大生物法律顾问认为 , 公司首次申请注册和申请重新注册2-1-1注射法的程序均符合《药品注册管理办法》 , 因此其并不知悉任何可能导致法定撤销任何有关批准的情形 。
多名业务员曾涉行贿 , 公司称已解除雇佣关系
司法文件显示 , 在疫苗行业销售回扣仍是常态 。
采访人员检索中国裁判文书网看到 , 成大生物销售人员曾牵涉到多起行贿案中 , 涉案地区包括四川省绵阳市、四川省安县、四川省盐亭县、湖南省益阳市、山东省烟台市等地 。
其中 , 2005年至2012年 , 成大生物驻湖南业务经理陈某 , 负责公司在湖南省的销售业务 。 期间 , 陈某为向益阳市疾控中心、赫山疾控中心推销成大生物生产的狂犬疫苗和乙脑疫苗 , 向相关负责人员许诺按量支付好处费 , 最终向多名官员行贿共计价值5万余元 , 最终被认定为行贿罪 。 由于陈某认罪态度较好 , 犯罪情节轻微 , 免予刑事处罚 。
成大生物在申请资料中称 , 在上述任何案件中 , 成大生物均不是被告且未受其牵连 , 且公司在发现该等销售人员的不当行为后 , 已与其解除雇佣关系 。
北京大成律师事务所高级合伙人娄秋琴指出 , 在同一起案件中 , 认定了受贿方的受贿罪未必就能认定行贿方的行贿罪 , 二者的认定标准是不同的 。 行贿罪是指为谋取不正当利益 , 给予国家工作人员以财物的行为 。 而受贿罪中为他人谋取利益不论利益正当与否都可以被认定 。
其中 , 最高人民检察院、最高人民法院《关于在办理受贿犯罪大要案的同时要严肃查处严重行贿犯罪分子的通知》中 , 对“谋取不正当利益”具体解释为 , “指谋取违反法律、法规、国家政策和国务院各部门规章规定的利益 , 以及要求国家工作人员或者有关单位提供违反法律、法规、国家政策和国务院各部门规章规定的帮助或者方便条件” 。
此外 , 娄秋琴指出 , 行贿方的行贿数额、手段、后果、是否在被追诉前主动交待等因素都可能影响行贿罪的认定 。
监管立法在即
成大生物成立于2002年 , 是全球最大的人用狂犬病疫苗生产企业 。
成大生物在申请资料中称 , 国家药监局地方机构于2018年7月下旬及8月对公司进行了检查 , 未发现任何重大缺陷或不合规 。 但其中曾发现部分微小缺陷 , 例如于记录使用小数、保存记录的政策、空气循环系统及消毒过程中若干微小设计缺陷 , 所有不完善之处已悉数得到解决 。
实际上 , 长生生物事件带来的影响正在行业监管、资本市场、企业生产等各方面蔓延 , 直至立法层面 。
值得注意的是 , 近期 , 中国食品药品检定研究院(以下简称“中检院”)公布了多批人用狂犬病疫苗不予批签发信息公示表 , 其中成大生物生产的77516瓶冻干人用狂犬病疫苗(Vero细胞)不予签发 。
其后 , 吉林迈丰生物药业有限公司生产的43510瓶人用狂犬病疫苗(Vero细胞)和长春卓谊生物股份有限公司生产的57290瓶冻干人用狂犬病疫苗(Vero细胞)不予签发 , 这在中检院的历史上并不常见 。
推荐阅读
- IT|国药集团董事长:新冠灭活疫苗预计年底上市,两针不到一千元
- 美国|新冠肺炎灭活疫苗预计12月底上市 到底什么人群最需要接种疫苗?
- 普京女儿打俄新冠病毒疫苗致死?俄媒辟谣
- 新冠疫苗|国药集团董事长:新冠灭活疫苗预计年底上市,两针不到一千元
- 新冠疫苗|看到中俄印等国相继宣布疫苗进展,美国着急了
- 环球时报|当心!美媒已经开始黑中国新冠疫苗了
- 光明日报|新冠肺炎疫苗何时上市——访国药集团党委书记刘敬桢
- 人民网-俄罗斯频道|俄伽马列伊中心:新冠疫苗大规模接种将于1个月后启动
- 参考消息网|看到中俄印等国相继宣布疫苗进展,美国着急了
- 环球时报|普京女儿打俄新冠病毒疫苗致死? 俄媒辟谣
