显卡|别再无脑刷yes了:软件实测高频or多核,谁才是生产力的核心因素

文章图片

文章图片

文章图片

文章图片

文章图片

文章图片

文章图片

文章图片

文章图片

文章图片
说起AMD和intel , 你最先想到的是什么?由AMD评测人员带头喊出的铺天盖地的AMD YES , 还是鲁大师和R20恐怖的跑分差距?
为什么厂商没有进行多核优化AMD挑起的“核战争”得从推土机说起 , 不过由于前人栽树太多 , 关于推土机铺垫、锐龙成型这条AMD历史线就不再累述 。 从财报上看 , 2016-2019 , AMD持续为填补前期错误战略导致的财务杠杆失衡 , 不得不在2016年-2018年间分别卖掉了格罗方德晶圆厂和总部大楼 。
而在产品战略上 , 在经由推土机的失败后 , AMD大胆革新 , 将共享浮点单元修正为核心独立浮点单元 。 一个人吃饭一个碗 , 自然都能吃饱 。 借由模块化设计封装 , 多核CPU成本也降低了 , 核心数想做多高就做多高 , 似乎这就是完美的CPU设计?
并非如此 , 一个软件利用多少物理内核 , 是由软件开发厂商决定 , 而非硬件厂商决定 。 软件在使用时用户觉得卡顿 , 就一定是“没有进行多核优化”的问题吗?并不是 , 卡顿往往由于应用程序比如通过readfile函数读本地文件、经由I/O请求发送到win内核然后将I/O请求包IRP转发给硬件驱动的队列 , 紧接着的工作就由对应硬件完成 。 刚才的I/O请求将被挂起成为LISTENING侦听状态 。 硬件完成请求的操作后 , 线程将被唤醒 , 由来路给CPU返回指令 。
所以 , 在整个线程执行过程中 , 任何一步出现问题 , 都会导致用户体验受损 , 比如在执行后端硬件I/O请求时 , 如果硬件请求队列多余自身设计上限 , 就会发生指令延迟(堵车了) , 这种响应延迟现象再多的线程也无法处理 。
从经济角度上看 , 游戏/软件厂商为什么要进行太多核心的优化?在目前没有AI辅助设计的环境下 , 开发多核支持一方面需要更多的开发者进行开发和调试 , 后期维护的工作量也远远高于单核 , 同时还要支付一大笔人工开支 。 最后软件推出市场并不会因为支持多核而作为卖点多赚钱 。 从游戏体验角度上看 , 高并发将给存储设备带来巨大的压力 , 由于多数民用级SSD对于IOPS和QD要求并没有企业级SSD那么苛刻 。 一旦突发请求超过硬件响应上限 , 数据串流就会产生延迟 , 反应在玩家的屏幕上就是游戏素材丢失、卡顿等现象 , 这也在厂商考虑范围内 。 同时 , 厂商在多核开发上投入的人工与时间成本 , 最终依然转嫁到了用户头上 。
为了避免被人说纸上谈兵 , 老黄尽可能找了几款不同领域的专业应用软件 , 给大家演示一下实际软件操作中 , 多核低频/多核高频/少核高频对用户实际使用的影响 , 希望这里能帮助专业用户明白自己究竟应该如何选择配置 。
行业软件测试这次测试的平台是从七彩虹借来的iGAME Z490 VulcanX , 该主板为七彩虹目前的顶级旗舰级主板 , 这款主板搭载了14相供电 , 应用了七彩虹自研I.P.P电感 , 后滤波电容由Z390 VulcanX的钽电容变更为台系钰邦固态电容 。 但是CPU供电由单8pin升级到了8+4pin , 以满足十代酷睿强悍的性能需求 。
CPU也是借的 , 这篇文章并非送测 。 第十代酷睿i9 10900KF , 相比10900K少了核显 , 多了更好的温控 , 这也许就像人生 , 有舍有得 。 在intel TVB技术的加持下睿频可高达5.3G , AMD望尘莫及 。 显卡为柏能旗下万丽推出的GTX1660 6G显卡 , 这款显卡的评测在之前做过了 , 有兴趣的可以看一下 , 性价比也挺好的 。
内存为两根七彩虹之前送测的全新CVN“捍卫者”系列RGB内存 , XMP3200Mhz , 8成PCB/ARGB/特挑CJR , 在一些Z490平台上超上了4400Mhz , 性价比炸裂 , 而在本次测试中老黄将该内存设置为3600 C18-22-22-42 1.42v 。
软件环境为Windows 10 1909专业版 , 测试软件为blender、C4D、CATIA、Discovery Studio、Matlab 。
老黄首先测试Discovery Studio , 这款软件主要用于生命科学领域 , 研究分子建模模拟计算 。 要深入了解一款专业软件需要非常长的时间 , 以老黄的知识积累仅能做一些基础操作演示 。 这里生成了2个方案:单一类型分子环境和由一堆腺嘌呤、胸腺嘧啶、胞嘧啶、鸟嘌呤和尿嘧啶(A.T.C.G.U)组成的乱七八糟的核酸 , 模拟正常操作将视角在核酸内部和外部之间穿梭 。 此时我们观察核心使用情况会发现:仅有两个核心处于高负载下 , 其他核心均未介入工作 , 倒是GPU积极介入了工作中 。 那么针对这款应用 , 老黄推荐的是核心够用、频率够高的CPU , 预算不足就上i3 8350K , 预算充足推荐10600K 。
第二款软件是法国达索公司出品的CATIA , 这个达索也就是大名鼎鼎的“幻影”系列战机的制造商 , 同时也在开发工业设计软件 , 目标模型是一个4000*2800像素的轮胎 。 在对轮胎进行拖动和调整光照时 , 均是单核+GPU在发力 。 在归还该平台后老黄又学会了使用摄像机做模型实时渲染动画 , 不过结果依然是单核发力 。
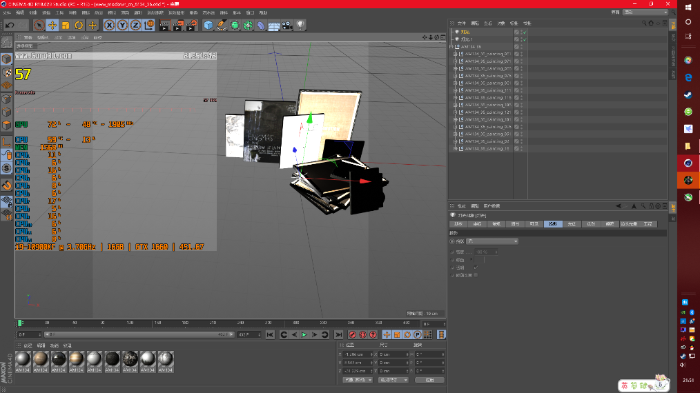
第三款软件是被AMD粉丝们津津乐道的C4D了 , 网上有太多的R20跑分来证明多核的强大 , 不过各位要注意的是:R20跑分仅能代表模型编辑雕刻工作完成后渲染工作的时长 , 不过在实际使用中对一个模型从多边形的生成到最后贴图光照一切就绪 , 所花费的时间远远多过渲染 , 何况目前OC2019渲染器后支持GPU渲染甚至支持RT加速 。 在测试中将一个36面的低模细分到940万面的高模 , 然后我们来观察在拖动光源时低频和高频下操作的流畅程度 , Msi after监视下可以观察到也能明显感觉到 , 高频CPU在模型编辑阶段操作更加流畅 。
第四款软件为Maltab , 是一款商业数字计算软件 , 在图像、深度学习、材料模拟、无线通讯等领域都有广泛的应用 。 今天测试的方面分为两部分 , 图像处理和神经网络 。 图像处理老黄将读取、计算一张RTX3080的4K渲染图最大、最小与平均灰度 。 计算结果:4核8线程/全核4.9G下 , 33.3秒完成了图像解析过程 , 10核20线程/4.9G也差不多 , 33秒完成 , 10核20线程/3.9G则耗费了60.5秒 。
神经网络测试设置为500神经元节点 , 每5个神经元显示一次结果 , 数据池为一个2450*7的彩票号整数矩阵 , 计算目的是预测下期开奖号 。 在显示归一化结果后加入toc以显示训练时间 , 可以发现计算时调用了全核资源 , 但是在结果方面:4核/4.9G耗时27.3秒 , 而10核3.9G则耗时38.8秒 , 即便是调用了全核资源 , 高频在计算上依然优于多核 。
多核跑分强 , 未必性能强【显卡|别再无脑刷yes了:软件实测高频or多核,谁才是生产力的核心因素】从上述软件来看 , 绝大部分专业应用在实际使用时依然对单核与频率有绝对的需求 , 少数专业软件即使支持多核 , 但是多核对工作效率的提升远远不如高频来的明显 。 所以本次测试最终得出结论---在专业领域 , 尽可能优先选择高频CPU , 因为绝大部分应用仅对1-2核优化 , 优先满足CPU和GPU需求后将多余的资金安排在存储和外设等方向上 , 不要被R15、R20、鲁大师等跑分软件蒙蔽 。
推荐阅读
- 识别“95”号段中的“李鬼” 这些小技巧要掌握!
- 两岸情与湾区梦——一位在粤台生的别样毕业季
- 石泉县法院|别让寻衅滋事罪变成口袋罪
- 装饰|女星郑爽怒曝装修骗局:涉事公司拥有16800位别墅业主
- 装修骗局|女星郑爽怒曝装修骗局:涉事公司拥有16800位别墅业主
- 美将38家华为子公司列入实体清单|美将38家华为子公司列入实体清单 中国已别无选择
- 陪你终身的绝不要玩友
- 热点|叶璇在餐厅“吃别人的剩菜”?本人回应了!网友评论难得很一致
- 这样回你消息的人,就别再联系了
- 金融类集合信托异军突起 个别机构压价“争夺”阳光私募
