中国钢铁工业协会|最新公布!101个项目获得2020年冶金科学技术奖
按照《中国钢铁工业协会、中国金属学会冶金科学技术奖奖励条例》及其《实施细则》规定 , 经严格评审 , 冶金科学技术奖奖励委员会决定对101个项目授予2020年中国钢铁工业协会、中国金属学会冶金科学技术奖 , 其中:
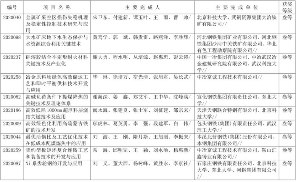
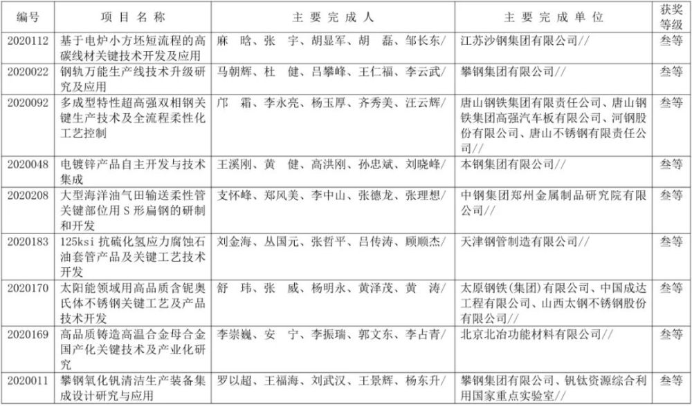
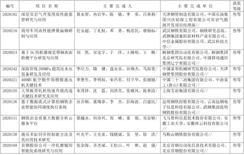
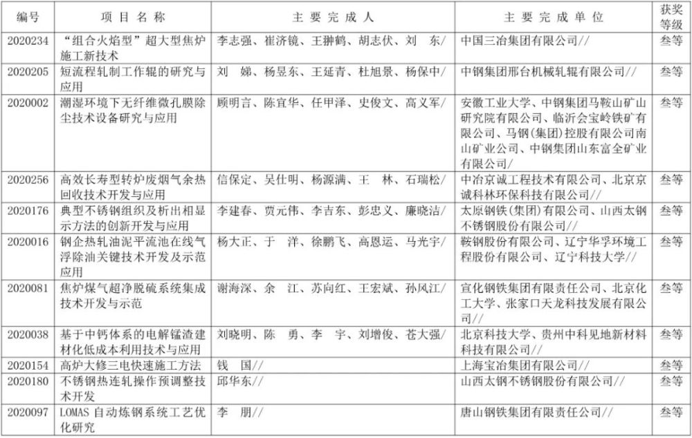
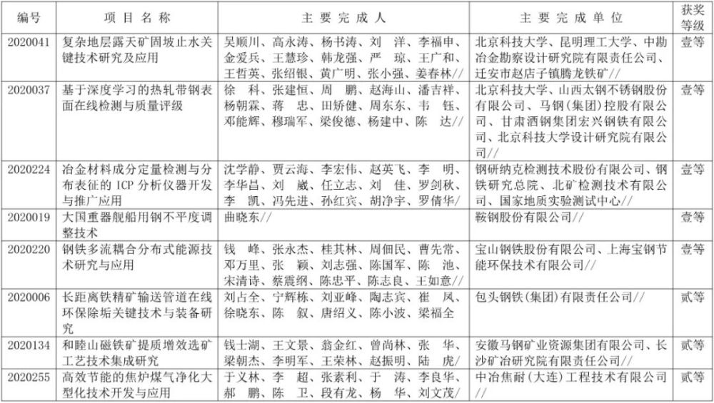
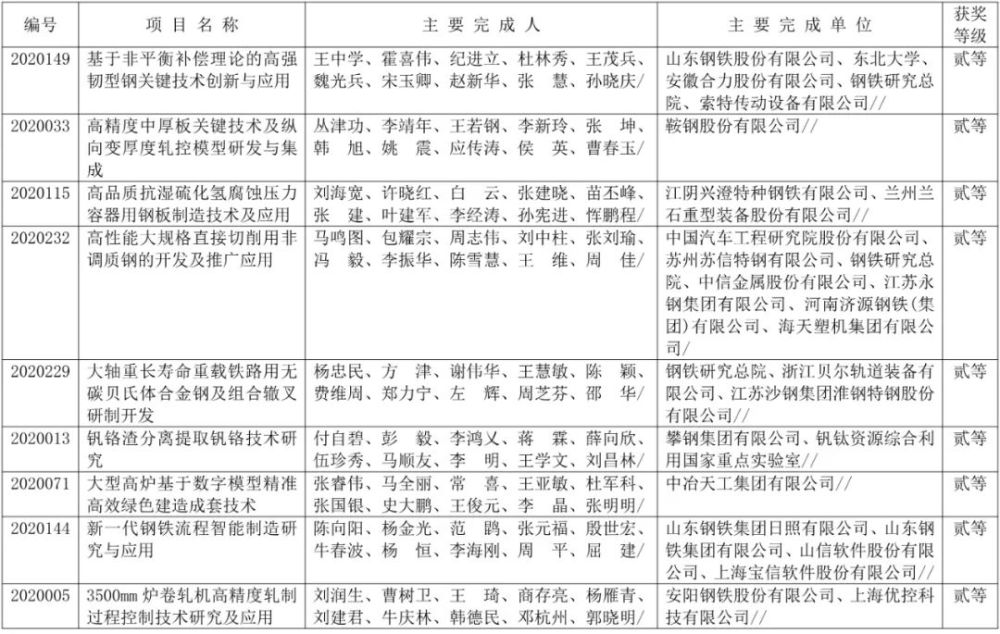
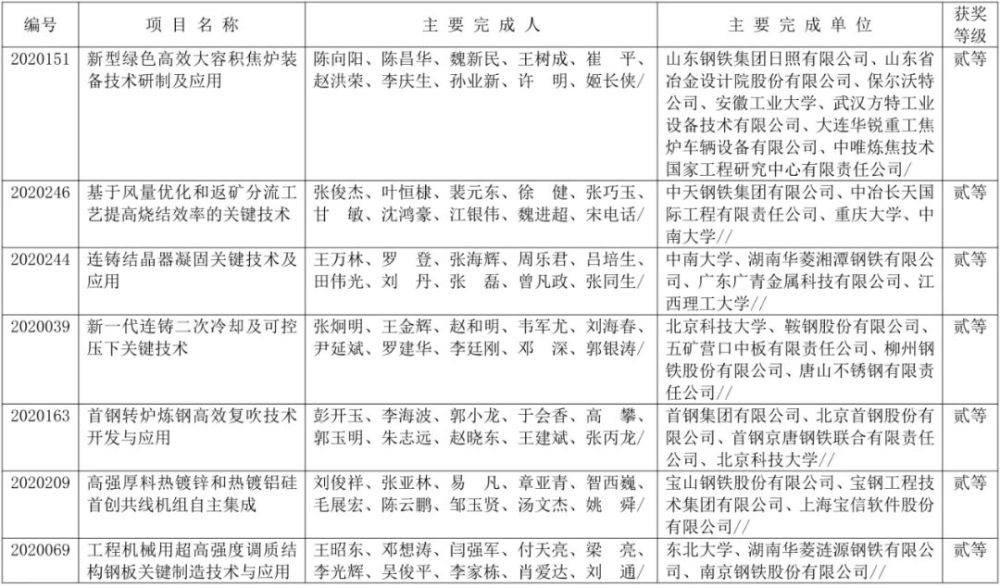
“大型转炉洁净钢高效绿色冶炼关键技术”项目授予特等奖、“迁钢钢铁生产全流程超低排放关键技术研究及集成创新”等22个项目授予一等奖、“长距离铁精矿输送管道在线环保除垢关键技术与装备研究”等25个项目授予二等奖、“大型近城露天矿清洁爆破关键技术研究与示范”等53个项目授予三等奖 。
现将获奖项目向全社会公布 , 并向获奖单位和个人颁发证书 。 建议各获奖单位对获奖者予以宣传、表彰 , 并根据自身情况参考所在地省部级科技奖奖励标准配套奖励 。
特此公告 。
中国钢铁工业协会、中国金属学会
冶金科学技术奖奖励委员会
2020年8月12日
本文图片
本文图片
本文图片
本文图片
本文图片
本文图片
本文图片
本文图片
本文图片
本文图片
本文图片
本文图片
【中国钢铁工业协会|最新公布!101个项目获得2020年冶金科学技术奖】来源:中国金属学会 。
推荐阅读
- 中国冰淇淋市场总量超千亿元 还有哪些机会可挖掘?
- 挺过上半年疫情冲击,中国电竞行业为啥更红火了?
- 懂车帮|中国版“路虎揽胜”上街,一般人认不出来,堪称百万SUV,15万起
- 中国|13岁丧父15岁丧母,嫂子变卖嫁妆供他读书,终成中国首富,他是谁
- 航班延误|100多名中国乘客因美航班延误起飞滞留美国
- 使馆|重要提醒!中国驻布基纳法索大使馆凌晨发布:经埃塞俄比亚转机赴华乘客,24日起转机前5天内须进行核酸检测
- 中国武汉|3万只羊即将进京赶“烤” 蒙古国:希望送给武汉人民
- 袁心玥是不是中国女排之中身材最好的球员?你怎么看?
- 美国|6月美债海外持有量两连升 中国持有规模下降最大
- 中国经营报|瑞幸“活”过来了?咖啡市场为何难逃“6亏3平1盈利”?
