|保康村民主动上缴枪支11支 警方依法免除处罚
荆楚网客户端—荆楚网消息(通讯员 欧阳智慧、肖宏云)8月6日,保康县两峪派出所民警在进村入户开展“消除枪爆隐患 确保社会安全”宣传活动时,收到村民姜某上缴土铳一支,民警对其主动上缴枪支的行为给予肯定,同时决定对其依法免除处罚 。截至目前,民警已收到村民主动上缴的枪支11支 。
当日上午11时许,保康县公安局两峪派出所民警在“百警联百村进千家访万人”活动中,深入两峪乡麻坪村开展集中清查收缴非法枪爆物品宣传发动工作时,收到当地村民姜某主动上缴的土铳一支 。
文章图片
民警收缴村民姜某主动上缴枪支 。通讯员供图
原来,村民姜某去年10月在拆除宅基地老房屋时,发现这支祖辈遗留下来的土铳,想上缴公安机关又怕引来麻烦,左思右想拿不定主意,便存放家中至今 。通过这些天看到的公安机关张贴的宣传通告,加之民警的下乡宣传,最终打消了他的顾虑,遂主动将枪支上缴给民警 。
文章图片
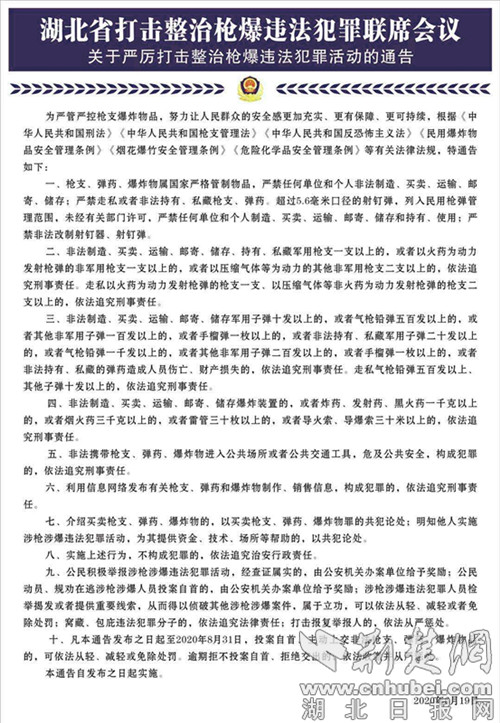
《关于严厉打击整治枪爆违法犯罪活动的通告》 。通讯员供图
据了解,保康县公安局自今年6月19日在全县部署集中收缴枪爆物品专项行动以来,治安大队和所辖11个乡镇派出所民警不断向广大群众宣传枪爆物品的违法性、危害性,发动群众主动上缴、积极举报流散社会的非法枪支弹药、爆炸物品,有效推动了专项清查工作的开展,形成了家喻户晓、人人皆知的浩大声势,取得了显著成效 。截至目前,民警已收到村民主动上缴土铳等枪支11支,依法对其免除处罚,及时消除了社会隐患 。
【|保康村民主动上缴枪支11支 警方依法免除处罚】警方提示:私藏枪爆物品将重罚!主动上交可免责!
推荐阅读
- 江苏村民哄抢猪肉5人被行拘|江苏村民哄抢猪肉5人被行拘 已追回部分散落猪肉
- 打击“代理退保”非法产业链行动再升级 金融监管主动联手公检法部门出击
- 村民|有的离任村干部,为什么比普通村民还清贫?原因就是这3个!
- 安置房|郑州首例安置房“交房即发证” 39名村民尝鲜
- 江苏村民哄抢猪肉5人被行拘|江苏村民哄抢猪肉5人被行拘 10吨猪肉翻车遭哄抢市委致歉
- 哄抢|江苏东台警方再通报村民哄抢车祸散落猪肉:5人被拘
- 散落|江苏东台警方再通报村民哄抢车祸散落猪肉:5人被拘
- 通报|江苏村民哄抢猪肉5人被行拘 警方通报来了
- 婴儿车■看到乘客带婴儿车 公交安全员主动搭把手
- 江苏村民哄抢猪肉5人被行拘|江苏村民哄抢猪肉5人被行拘 警方通报来了
