bace1|miR-200a-3p可减轻Aβ产生和Tau 过度磷酸化
【bace1|miR-200a-3p可减轻Aβ产生和Tau 过度磷酸化】AD具有两个特征性病理改变:一是由β-淀粉样蛋白前体裂解酶1(BACE1)主导的Aβ淀粉样蛋白的过度产生 , 二是由于蛋白激酶A (PKA)相关的激酶/磷酸酶系统失衡引起的tau蛋白过度磷酸化 。 MicroRNA(miRNA)是短链RNA , 长度约为20–25个碱基对(bp) , 通过与mRNA三个主要非翻译区(3'-UTR)关联 , 调节目标信使RNA(mRNA)的转录后表达 。 此外 , miRNA已被证实具有组织、细胞和疾病特异性 , 在AD患者的脑脊液和血浆中均存在 , 其丰富性在与AD相关的基因表达变化中也得到了具体说明 。 因此 , miRNAs是无创生物标志物和AD相关靶基因潜在调节剂的极佳候选者 。
本文图片
MicroRNA-200a-3p(miR-200a-3p)属于miR-200家族 , 位于染色体1p36上 , 在人类肿瘤中发挥重要作用 , 并调节细胞凋亡和增殖 。 有越来越多的证据表明 , miR-200a-3p可能与AD病理有关 。 这篇发表在Frontiersin Pharmacology杂志的研究MicroRNA-200a-3pMediates Neuroprotection in Alzheimer-Related Deficits and AttenuatesAmyloid-Beta Overproduction and Tau Hyperphosphorylation via Coregulating BACE1 and PRKACB 。 探讨了microRNA-200a-3p(miR-200a-3p)在介导针对AD相关缺陷的神经保护中的作用和潜在的分子机制 。
1 , miR-200a-3p在AD病程中的表达降低
在AD患者血液中及另外三种AD模型的脑组织中——APP / PS1双转基因小鼠、APPswe细胞、快速衰老小鼠8(SAMP8) , 均观察到miR-200a-3p的表达水平呈显著下调趋势 。 这表明miR-200a-3p可能参与了AD病理过程的调节 。
本文图片
图1.miR-200a-3p的异常表达与AD的进展有关
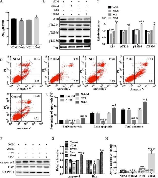
2 , miR-200a-3p抑制Aβ1-42的产生 , 减弱Tau磷酸化并抑制细胞凋亡
通过向APPswe细胞中转染miR-200a-3p mimics , 发现Aβ1-42的产生减少 , tau蛋白在丝氨酸202/苏氨酸205(AT8) , 丝氨酸214(S214) , 丝氨酸396(S396)和丝氨酸356(S356)表位的磷酸化显着降低;并且 , 流式结果表明其早期凋亡、晚期凋亡和总凋亡的比率均显着降低 。 而在miR-200a -3p抑制剂转染的APPswe细胞中 , Aβ1-42则过度产生 , tau蛋白各位点的磷酸化均显著升高 , 细胞凋亡率显著增加 。
本文图片
图2.miR-200a-3p在APPswe细胞中表现出神经保护特性
3 , BACE1基因是miR-200A-3P的直接靶标
使用miRNA目标预测数据库TargetScan进行了计算分析 , 结果表明miR-200a-3p在BACE1 mRNA 的3'-UTR中具有潜在的靶位点 。 此外 , 使用双重荧光素酶报告基因测定来研究miR-200a-3p调节BACE1的方式 。 得出的结论是miR-200a-3p与BACE1的3'-UTR特异性结合 。 此外 , 由于miR-200a-3p模拟物或抑制剂未影响BACE1 mRNA 的表达 , 而显著影响了BACE1蛋白的表达 , 表明miR-200a-3p与BACE1的相互作用方式在于蛋白质翻译过程而非转录过程的调控 。
本文图片
图3.BACE1的mRNA是miR-200a-3p的直接靶标
4 , PRKACB是miR-200a-3p的另一个靶标
生物信息学分析预测 , miR-200a-3p的另一个候选靶标是PRKACB , 其编码PKA的一个旁源催化亚基之一 , 从而通过Ser214 , Ser356和Ser396表位增加磷酸化tau的水平 。 双荧光素酶报告实验结果表明miR-200a-3p与PRKACB之间的潜在相互作用 。 并且 , miR-200a-3p模拟物显着下调了PRKACB的mRNA和蛋白质表达 。
本文图片
图4. PRKACB是miR-200a-3p的另一个靶标
5 , miR-200a-3p通过调节BACE1和PRKACB发挥神经保护作用
将BACE1或PRKACB与miR-200a-3pmimics(或NCM)共转染到APPswe细胞中 。 BACE1或PRKACB与NCM的共转染增加了APPswe细胞的早凋、晚凋和总凋亡率以及caspase-3的活性;而miR-200a-3p模拟剂可抑制BACE1或PRKACB引起的APPswe细胞凋亡、Aβ1-42增加以及tau蛋白磷酸化水平 , 发挥神经保护作用 。
此外 , 当使用BACE1 siRNA和PRKACB siRNA沉默BACE1和PRKACB时 , 在APPswe细胞中发现miR-200a-3p神经保护的作用减弱(补充材料) 。 这些结果表明 , miR-200a-3p可能通过在体外协同调节BACE1和PRKACB来保护神经细胞 。
本文图片
图5. miR-200a-3p对APPswe细胞中BACE1、PRKACB及Aβ过量产生和tau过度磷酸化的影响
6 , 总 结
本研究表明了miR-200A-3P与AD病程进展密切相关 , 并且通过两种可能的机制发挥针对Aβ毒性的神经保护作用:第一 , 通过抑制BACE1的表达直接或间接地抑制Aβ过度产生;第二 , 通过同时降低PKA的表达来降低tau蛋白的过度磷酸化 。 当然 , miR-200a-3p调控轴相关的其它潜在机制仍需进一步探讨 。 此外 , 通过适当的新型载体将miR-200a-3p局部递送到某些大脑区域 , 例如皮层和海马体 , 也可能为AD的miRNA疗法提供新指示 。
本文图片
图6. miR-200a-3p在APPswe细胞中神经保护作用的示意图
参考文献:
WANG L, LIU J, WANG Q, et al. MicroRNA-200a-3pMediates Neuroprotection in Alzheimer-Related Deficits and Attenuates Amyloid-Beta Overproduction and Tau Hyperphosphorylation via Coregulating BACE1 and PRKACB [J].
编译作者:乐行僧 (Brainnews创作团队)
校审: Victoria、Simon (Brainnews编辑部)
本文为brainnews原创编译 , 转载请联系授权 。
