火锅店|
(首发)在娱乐圈内 , 演员郑恺因为常年参加《奔跑吧》已具有很高的知名度 , 近来与苗苗结婚并且妻子已怀孕的相关话题频繁登上热搜 , 两人婚后公开同框引发关注 。 不过 , 近期关于郑恺最大的话题则是所开设的火锅店装修设计疑似抄袭别的品牌火锅店 , 引发网络热议 。

文章图片
郑恺近照

文章图片
【火锅店|】郑恺苗苗现身为火锅店开业

文章图片
火锅店向郑恺方维权
日前 , 郑恺与苗苗合体参加所开设的火锅店的剪彩开业仪式 , 当时二人婚后首次合体还登上了热搜 , 网友纷纷羡慕二人的感情并被甜到 。 不过 , 在郑恺苗苗白天合体上热搜后 , 晚上便便被另外一家火锅店公开维权 , 并且还公示了对比图 , 一时间郑恺被吐槽不断 。

文章图片
郑恺方当时回应

文章图片
郑恺与粉丝在火锅店合影

文章图片
郑恺与明星好友合影
当时 , 郑恺及自家火锅店官博曾发文回应 , 当时则承诺进行调查如构成侵权将担责及整改 , 郑恺自己也发话“如有侵权 , 立即整改 , 绝不姑息” 。 在此期间 , 据悉郑恺的火锅店非常火爆 , 时常有粉丝前去打卡 , 郑恺在空闲的时候也会前去吸引热度 , 有粉丝便晒出了在火锅店与郑恺的合影 , 可见生意非常不错 。 此外 , 据悉开业时还有多位明星前去支持 , 群星合照曾曝光 。

文章图片
郑恺发文

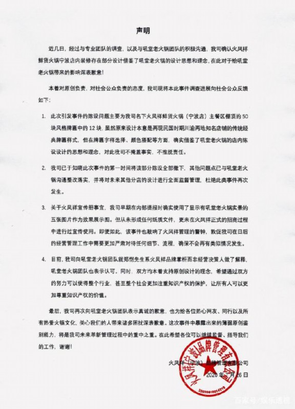
文章图片
郑恺火锅店声明
如今 , 距离郑恺方调查装修事件已过去一周的时间 , 此次事件也终于有了结果 。 7月26日晚 , 郑恺火锅店发布声明 , 称团队已与被侵权方积极沟通 , 成团自家火锅店部分装修设计借鉴了对方的设计思想和理念 , 对此深表歉意 。 后文则是交代调查结果 , 部分所借鉴的装修设计已经全部撤下 , 其它问题点也会落实整改 , 今后设计方面将全面监督管理 。 最后一条则表明郑恺是火锅店的品牌展柜 , 而非经营决策人 , 此处颇有将郑恺从事件中摘除的意思 。 不久后被侵权的火锅店也发布声明 , 郑恺则发了一个“中国赞”的表情 。

文章图片
被侵权方火锅店回应

文章图片
被侵权方声明

文章图片
此前郑恺火锅店宣传
从被侵权的火锅店声明中可见 , 文中手段表示已与对方进行了有效沟通也收到了道歉 , 对对方的处事非常认可 。 第二段文字则是向郑恺道歉 , 因为郑恺并非决策人 , 对网络上对郑恺造成的负面影响深感遗憾等 。 不过 , 值得一提的是早前郑恺火锅店在官方宣传文中曾明确指出郑恺从头到尾都参与了门店的关联 , 包括装修细节 , 如今来看郑恺仅是做了幕后老板 , 关于火锅店相关文件上的人名或许并非是郑恺 。 不过 , 从另一方面来讲 , 此事一闹两家火锅店基本都火了!
推荐阅读
- 数字人民币试点地区展开测试 集中在餐饮、零售、充值等小范围场景
- 科学探索|为什么科学会在需要时让我们失望?
- 多所在京大学录取线来了 各校设置多条投档线
- 旅行在路上啊|成都反差最大景区,一边是游客专属一边本地人最爱,门票相差4倍
- 四川绵竹民警连夜在外抗洪 返回时派出所被洪水淹没
- 珠海生活资讯交流|推动琴澳旅游合作, 大横琴文旅展示中心18日在横琴口岸正式开放
- 上蔡知事|上蔡又一旅游景点曝光,你知道在哪吗?
- 这些星座女最容易在感情里遭遇渣男,赶紧进来避避难吧!
- 两岸情与湾区梦——一位在粤台生的别样毕业季
- 艾泰洗车机|还在排队高价洗车?艾泰智能洗车机,小米都不敢这么玩
