急性心肌梗死|治疗心肌梗死,胶原蛋白V或是救星!
心肌梗塞后瘢痕组织的大小是心血管预后的独立预测指标 , 但目前研究对调节瘢痕大小的因素知之甚少 。
心肌梗死(MI)是患者冠状动脉发生缺血缺氧导致心肌坏死的疾病 , 具有发病迅速、病情凶险的特点 , 严重时常危及生命 。
本文图片
图片来源:图虫创意
急性心肌梗死发生时心肌细胞的血氧不足 , 缺血心肌的多种炎症因子被大量释放 , 促进心室重构 。 心肌重构将导致心脏肥大 , 其过程中肾素-血管紧张素-醛固酮系统的过度激活发挥了重要作用 。 血管紧张素Ⅱ通过刺激成纤维细胞,使胶原蛋白产生,促进心肌细胞肥大、心肌纤维化 , 从而形成心脏瘢痕组织 。
心脏瘢痕组织往往缺乏弹性 , 无法行使正常的收缩功能 , 因此如何减少瘢痕组织的形成 , 恢复心肌梗死后梗死灶的弹性 , 一直是科学家关注的难题 。
心肌梗塞后瘢痕组织的大小是心血管预后的独立预测指标 , 但目前研究对调节瘢痕大小的因素知之甚少 。 近期 , 美国加州大学洛杉矶分校的Arjun Deb研究团队在顶级期刊Cell发表了一篇题为“Type V Collagen in Scar Tissue Regulates the Size of Scar after Heart Injury”的研究 , 他们发现V型胶原蛋白在心脏损伤后可调节心脏瘢痕的大小[1] 。
本文图片
图1:https://doi.org/10.1016/j.cell.2020.06.030
研究人员证明胶原蛋白V(心脏瘢痕的次要成分) , 参与调节病变性损伤后心脏梗死灶的大小 。 该研究从系统遗传性的角度证实 , 胶原蛋白V是心肌损伤后心脏功能的关键驱动器 。 胶原蛋白V缺乏改变了瘢痕组织的机械性能 , 并且改变了基质和细胞之间的相互反馈 , 诱导了机械敏感性整合素的表达 , 从而驱动成纤维细胞活化 , 并增加心肌瘢痕的大小 。 西仑吉肽(Cilengitide , 一种特异性整合素的抑制剂)可以挽救缺乏胶原蛋白V的小鼠受伤后瘢痕形成的表型 。 这些观察结果表明 , 胶原蛋白V以整合素依赖性的方式调节疤痕大小 。
1
心脏瘢痕组织在急性缺血性心机损伤的早期就已达到转录成熟 , 其中编码胶原蛋白的基因Col5a1与瘢痕的大小有关
为了确定决定MI后瘢痕组织大小的因素 , 研究人员使用成年C57BL / 6小鼠 , 构建了急性缺血性心脏损伤模型 , 并对损伤后3天至6周分离出的心脏疤痕进行了转录分析 。 研究人员发现在心机损伤后 , 瘢痕组织迅速达到转录成熟 , 并且在受伤2周后 , 成熟的瘢痕组织中的转录变化很小 。 经过对转录组的分析发现 , 胶原蛋白是缺血性心脏损伤后早期受损心脏中差异最大的上调基因之一 。
本文图片
图2: 急性缺血性心脏损伤后瘢痕组织基因表达的时间变化
紧接着 , 研究人员对梗死后第7天的心肌进行解剖分析 。 在对比未受伤的心肌组织后 , 研究人员发现 , 编码胶原蛋白V(Col V)的基因Col5a1是唯一在疤痕组织中早期被强烈诱导的胶原蛋白 。
本文图片
图3: Col5a1的基因表达时间谱
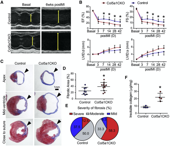
2
缺乏V型胶原的小鼠表现出心脏损伤后纤维化和疤痕大小的矛盾增加
Col5a1基因的纯合缺失 , 将导致组织中的Col V蛋白无能 , 从而增加早期胚胎致死率 。 Col5a1缺乏症的杂合子小鼠出生时 , 其瓣膜和心肌纤维化增加 , 提示Col V在调节细胞外基质的作用 。 为了确定Col V在受损心脏中的功能作用 , 研究人员首先获得Col5a1CKO(条件敲除)小鼠 。 Col5a1CKO组小鼠心脏缺血性损伤后的7天内心脏收缩性能显着降低 , 并持续6周 。 组织学证明 , 与野生型同窝仔相比 , Col5a1CKO小鼠的心脏纤维化瘢痕组织的面积明显增加了1.5倍 , 同时超过58%的Col5a1CKO小鼠患有严重的纤维化 , 而对照同窝出生的动物中约有12%的动物患有纤维化 。 综上所述 , 这些观察结果表明 , Col V的缺失不仅导致心脏瘢痕组织增大 , 还会导致瘢痕结果的严重异常 。
本文图片
图4: 心脏成纤维细胞中Col5a1缺失的动物心脏损伤后瘢痕组织的反常增加
3
胶原蛋白V缺乏改变瘢痕组织中成纤维细胞和基质的机械性能
接下来 , 研究人员继续探讨了成纤维肌母细胞分化增加的分子基础上 , 细胞外基质的机械性能是否改变 , 这可能是驱动成纤维肌母细胞分化的关键步骤 。 首先 , 作者使用原子力显微镜(AFM) , 以确定受伤后7天的心室中部瘢痕组织的硬度 , 并观察到Col5a1CKO动物的杨氏模量显着降低了15% , 心脏是较为柔软的瘢痕组织更容易受到血流动力学力的影响而扩张 。 以此得出 ,Col V耗竭将导致瘢痕僵硬度降低和成纤维细胞的组织支架收缩减弱 , 这两者都可能导致瘢痕增大 。
本文图片
图5: Col5a1CKO小鼠中的成纤维细胞表现出改变的机械生物学特性
4
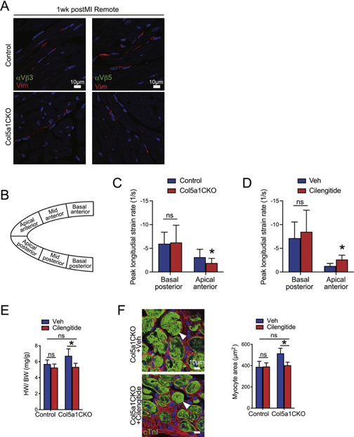
胶原蛋白V缺乏动物 , 通过改变心肌成纤维细胞上的整合素表达来诱导肌成纤维细胞形成
整合素是细胞表面上的机械敏感性受体 , 并且胞外环境的机械性质的改变可导致整合素蛋白谱的快速变化 。 作者假设Col5a1CKO小鼠成纤维细胞中的基因表达程序的增强 , 可能是Col5a1 CKO成纤维细胞上整合素表达改变的继发因素 。 因此 , 他们对缺乏Col5a1的心脏成纤维细胞进行了流式细胞术 , 并观察到大量缺乏Col5a1的心脏成纤维细胞上整合素αvβ3和αvβ5的表达增强 , 有证据表明这些整合素可通过调节潜在的TGFβ信号传导来促进成纤维细胞分化 。 接下来确定这些差异表达的整合素与成肌纤维细胞分化之间是否存在因果关系 , 研究人员使用αvβ3和αvβ5整联蛋白的特异性抑制剂——西仑吉肽处理成纤维细胞 , 发现添加西仑吉肽可显着降低了成肌纤维细胞标志物的表达 。
综上所述 , 这些实验证明Col5a1CKO动物的心脏成纤维细胞中αvβ3和αvβ5整合素的差异 , 表达了驱动成肌纤维细胞分化 , 并且这种整合素的药理学抑制作用足以挽救该表型的表达差异 。
本文图片
图6: 西仑吉肽对缺血性心脏损伤后受伤/未损伤的心肌和心肌肥大的影响
总而言之 , 该研究的作者证实了瘢痕组织和心脏成纤维细胞的机械性能之间的反馈机制 , 对瘢痕大小的调节至关重要 。 从目的上讲 , 这样的反馈回路提供了一种有效的方法来整合细胞外基质的基因表达以及瘢痕的强度 。 他们的观察结果说明了在心脏伤口愈合的模型中 , 瘢痕组织的结构成分起着限制瘢痕组织本身大小的作用 。
参考资料
【急性心肌梗死|治疗心肌梗死,胶原蛋白V或是救星!】1、Yokota, T. et al. Type V Collagen in Scar Tissue Regulates the Size of Scar after Heart Injury. Cell, doi:10.1016/j.cell.2020.06.030.
推荐阅读
- 推荐|美国新冠肺炎确诊超542万例,美媒:特朗普提倡用夹竹桃苷治疗新冠
- 全身红斑起皮屑,这种反复发作的「尴尬病」,原来是没用对治疗方法!
- 糖尿病治疗误区,有五个错误很多人经常犯
- 夹竹桃|美媒:特朗普提倡用夹竹桃苷治疗新冠
- |“急性子”突变“温吞汉”,原是非典型焦虑抑郁症作祟
- 治疗胃痛,胃溃疡,胃炎,胃部胀满的两个大穴
- 心慌心悸|心慌心悸怎么治疗
- 特朗普|继抗疟疾药后这回又是植物?美媒:特朗普提倡用夹竹桃治疗新冠
- 参考消息|巴西总统小儿子感染新冠病毒 称正接受羟氯喹治疗
- 治疗|无痛肠镜检查及治疗注意事项——南阳医专一附院消化内科二病区
