华为|旁路电容的作用是什么呢?
【华为|旁路电容的作用是什么呢?】
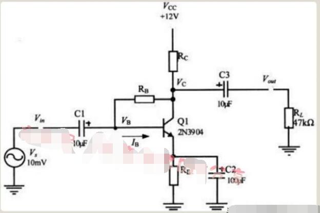
旁路电容一般接在放大器的输入端或输出端 , 用来滤除一些不需要的交流干扰 , 也有用来给有用的交流信号提供一个交流通道 , 使其不受衰减 。 像图电路中的电容C2即为旁路电容 。
旁路电容
图中的三极管Q1及外围元件组成一个单管放大器 , Rb为三极管的基极偏置电阻 , 发射极接的Re为负反馈电阻 , 用于稳定Q1的静态工作点 。 这个电路中若没有电容C2 , Re对有用的交流信号也具有负反馈作用 , 此时会使放大器的交流增益降低 , 为了消除Re对交流信号的负反馈 , 一般都在其两端并联一个旁路电容 , 这样对于交流信号 , Q1的发射极相当于直接接地 , 放大器具有较高的交流增益 , 这就是旁路电容的作用之一 。
旁路电容一般可以选用铝电解电容、独石电容或瓷片电容 , 具体选用哪种电容以及选用多大容量的电容作为旁路电容 , 这要视交流信号的频率而定 。 像图1所示的低频放大电路中 , C2一般选用数十μF的铝电解电容即可 , 若是高频电路 , 该电容可以选用几nF到几十nF的瓷片电容或独石电容 。
推荐阅读
- SUV|美国再拉黑38家华为子公司!升级打压华为获取商用芯片
- 美将38家华为子公司列入实体清单|美将38家华为子公司列入实体清单 中国已别无选择
- 漏洞|华为称继续向预装Google Play手机提供更新;Mac纳入苹果独立维修商维修范围;三星智能手机生产
- 美将38家华为子公司列入实体清单|美将38家华为子公司列入实体清单,限制它们获得某些“敏感技术”
- 美国进一步禁限:欲切断华为芯片供应,并将华为38家子公司列入实体清单
- 东南亚|几十天后华为苹果的5nm处理器手机将至,你准备好了么?
- 环球网|持续施压!蓬佩奥炫耀美商务部将38家华为子公司列入“实体清单”
- 华为汽车的“闪电战”和“持久战”
- 华为证实:正努力研发搭载全屏指纹识别、屏下摄像头手机
- 一条消息传来!华为突然宣布决定,连汽车零部件也要造?
