玻璃瓶|生产疫苗玻璃瓶比生产疫苗更难吗?寻找真相并不容易
2020年7月4日 , 张文宏医生在接受劳动报采访的时候语出惊人 , 他说:装疫苗的玻璃瓶的产量比疫苗还困难!这句话一出来 , 一下子就引发了热议 , 说实话 , 这也成功勾起了我的好奇心 。 因为这句话听上去真的有点儿反常识 , 在我们大多数人的心目中 , 玻璃瓶实在是太常见的东西了 , 怎么可能比生产疫苗还难呢?我马上开始在网上做调研 , 你还别说 , 张文宏医生的这个说法还真不是他独创的 , 在他之前 , 其实已经有非常多的相关报道了 。
比如 , 2020年7月2日 , 国际金融报发表的新闻标题是《疫苗玻璃瓶全球告急!这家公司年内股价涨幅超120%》 , 在这篇报道中提到我国疫苗药瓶生产的主要企业山东药玻股票大涨 , 还提到 , “不少参与新冠疫苗研制的生物医药公司都开始排队抢购疫苗瓶 。 据悉 , 强生公司(JohnsonJohnson)已经从美国康宁公司(Corning)订购了2.5亿个疫苗专用玻璃瓶;另一家医用玻璃制造商德国肖特(Schott)则已经接到了10亿个玻璃瓶的订单 , 这是其2年的产能” 。
再往前追溯的话 , 其实早在6月份 , 国际上就已经不断传出疫苗玻璃瓶告急的新闻 。
比如 , 被《时代杂志》评选为全球25个最佳金融网站之一的《商业内幕》在6月22日发了一篇报道 , 题目是:美国政府计划拨款3.47亿美元解决全球新冠疫苗玻璃瓶短缺问题 。 而且报道还说 , 疫苗玻璃瓶的警钟还是大名鼎鼎的微软创始人比尔·盖茨敲响的 。
3天后的6月25日 , 著名的彭博社也发了一篇新闻稿 , 说由于担心玻璃瓶的短缺可能会阻碍新冠疫苗的快速部署 , 一系列玻璃瓶的大宗交易很快促成 。 彭博社援引了美国官方的数据 , 这些数据表明国际社会对疫苗玻璃瓶短缺的担忧是合理的 。
在张文宏医生语出惊人之后 , 没隔几天 , 7月7日 , 新京报发了一则短讯 , 标题似乎就是在为张文宏医生背书:疫苗玻璃瓶生产告急!上半年玻璃制造企业新增2万家 。
听我讲到这里 , 你大概会认为 , 生产疫苗玻璃瓶看来确实比生产疫苗还难 , 想想真够窝心啊 , 前段时间天天盼着疫苗啥时候出来 , 现在好了 , 疫苗眼看着要出来了 , 却半路杀出个程咬金 , 居然又冒出个玻璃危机 。
不过 , 很多事情是这样 , 如果你先预设一个观点 , 然后努力去为这个观点查找正面证据的话 , 你往往能找到很多证据 , 加强你对这个观点的信念 。 但如果你不预设这个观点是正确的 , 而努力去查找正反面证据的话 , 你往往能得到更全面客观的看法 。
我在看了大量的新闻报道以后 , 发现唯一能确认的一个事实就是:对疫苗玻璃瓶产能短缺的担忧是一个事实 。 但并不能由此就推导出 , 当疫苗正式研制成功后 , 玻璃瓶就一定会不够用这个观点 。 这就像我们现在担心明年粮食会不够吃 , 于是就开始深挖洞、广积粮 , 但深挖洞、广积粮这个行为却不能作为明年粮食肯定会不够吃的证据 。
我们先来看几个反面观点的证据:
2020年5月17日 , 北京日报旗下的京报网发的新闻标题是:疫苗瓶可年产80亿支以上 , 我国新冠疫苗生产无“瓶颈” 。 新闻中说:针对疫苗玻璃瓶面临严重不足的问题 , 中国疫苗行业协会给出权威回应 , 明确表示我国疫苗瓶年产量至少可达80亿支以上 , 完全能够满足新冠疫苗的生产需求 。 疫苗瓶生产企业目前拥有充足的准备时间和产能基础 , 只要新冠疫苗研发成功 , 确定了包装产品的形式和规格型号 , 疫苗瓶生产企业可以迅速释放产能 , 持续有序地满足市场需求 。
中国疫苗行业协会在这个问题上的回应 , 我认为信源等级是很高的 。
再比如:环球时报英文版6月23日的新闻标题是《业内人士表示 , 中国可以打破疫苗瓶的瓶颈》 。
就我上面所举的正反二面观点的证据来看 , 似乎是势均力敌的 。 所以 , 这个问题的真相查到这里 , 其实我并没有找到 。 我还需要继续深入去了解与此相关的科学知识和行业现状 , 才能最终给大家一个较为可靠的结论 。
咱们先来看一下这个小小的疫苗玻璃瓶和普通的玻璃瓶到底有什么不同 。 别看一个小小的药瓶子 , 如果深入了解的话 , 里面的门道还真的是不少 。 在查阅了我国以及欧盟、美国的相关行业标准的资料后 , 我大致弄清楚了有关药瓶的基本知识 。
在医药领域使用的玻璃瓶可以分成四种类型 , 在行业中一般称为1型、2型、3型、4型 , 数字越小的型号 , 品质也越高 。 从原材料的角度来说 , 1型玻璃用的材料叫“硼硅” , 顾名思义 , 就是含有硼元素和硅元素 , 因此也叫硼硅玻璃 。 2、3、4型玻璃用的材料都是“钠钙硅酸盐” 。 1型玻璃是品质最高的 , 根据硼含量的多少 , 它又可以分为高硼硅、中硼硅和低硼硅玻璃三种 。 这其中 , 中硼硅玻璃又是1型玻璃中最好的 。 它的好 , 对于药物制剂来说 , 体现在高抗热冲击性能和高耐水解性能 。 通俗地说 , 就是疫苗放在里面保质期会更长 , 更不容易坏 。 而在国际上 , 疫苗制剂的首选存放容器就是中硼硅玻璃瓶 。 我们在一开始给大家念的那些国际新闻中 , 提到的短缺的玻璃瓶其实都是特指这种中硼硅玻璃瓶 。 因为按照发达国家的标准 , 比如欧盟、美国等 , 装疫苗的玻璃瓶 , 强制要求这种最高品质的中硼硅玻璃瓶 。 或者说 , 在正常情况下 , 中硼硅玻璃瓶是装疫苗的首选、默认值 。
有了上面这些知识后 , 我开始明白 , “装疫苗的玻璃瓶在疫苗研制成功后到底是否够用”这个问题其实包含了两个问题:
【玻璃瓶|生产疫苗玻璃瓶比生产疫苗更难吗?寻找真相并不容易】1.全球中硼硅玻璃的产能到底是否能满足新冠疫苗研制成功后的需求?
2.如果中硼硅玻璃瓶的产能满足不了需求 , 那么其他类型的玻璃瓶是否能作为替代品呢?
只有以上两个问题都是否定的答案时 , 我们才能得出张文宏医生说的那个结论 。
既然有了方向 , 那就一个问题一个问题搞清楚 。 首先 , 中硼硅玻璃的产能到底会不会遇到瓶颈呢?在中国产业信息网上 , 我查到有关中硼硅药用玻璃的全球总体概况的数据 。
>

本文图片
全球总产能大约是50万吨 。 德国的肖特公司是这个行业的绝对龙头老大 , 一家企业就占到了全球总市场份额的50% , 约25万吨 , 另外一家美国的肯堡(Kimble)公司和日本的电气硝子NEG公司加起来占到了市场份额的40% , 剩下的10%才是被全球的其他所有企业瓜分 , 从这里可以看出 , 在中硼硅玻璃这个细分市场 , 之前我们提到的山东药玻的份额是非常微小的 。注意 , 上面的数据是产能 , 不是实际用量 。 在中国产业信息网上还有一个数据 , 2019年全球中硼硅玻璃的总用量约为25万吨 。

本文图片
换句话说 , 假如中国产业信息网的数据是可靠的 , 那么全球产能的一半都还没有得到充分的释放 。 但我也注意到 , 中国产业信息网上的数据来源写的是“根据公开资料整理” , 这就使得可信度打了折扣 。 但不管怎样 , 也是可以作为交叉比对的一方证据 。
中国产业网的信息至少让我确定一点 , 全球生产中硼硅药玻的龙头老大是德国的肖特公司 。 那么 , 顺藤摸瓜 , 我继续从占市场 50% 份额的老大身上挖掘信息 。 打开肖特公司的官网 , 没费多少力气 , 我就看到一条新闻:肖特公司现在产量就能满足每年10亿剂疫苗用瓶 。 现在 , 肖特决定增产再造10亿剂疫苗用瓶 , 总共20亿剂 。 肖特公司去年底在浙江缙云开工建设一个新厂 , 今年底就能投入生产 , 年产量预2万吨中硼硅 , 这个产量大约可以满足10亿到20亿剂疫苗的用瓶需要 。
不过 , 最有价值的信息还是直接来自肖特公司官方的一手信息 。 为此 , 我给肖特公司中国区市场部发去了咨询邮件 , 希望就几个关键问题得到肖特公司的官方回应 。 三天后 , 我收到了肖特公司的正式官方回复邮件 。
肖特公司明确表示 , 国际金融报7月2日报道中的“10亿个玻璃瓶的订单是肖特公司2年的产能” , “此数据是完全错误的” 。
我问肖特公司:对张文宏医生所担忧的疫苗玻璃瓶未来严重短缺怎么看?
肖特公司回复说:我们已经与几乎所有大型制药公司签订了合同 , 分别在2020和2021年为他们提供药用玻璃容器 。 我们有信心在未来的几个月甚至几年中很好地平衡需求和产能 。 在全球新冠病毒爆发之前 , 我们已经启动了肖特公司整个135年历史上最大的投资计划 , 并且所有的投资计划都在按期执行 。
在邮件的末尾 , 肖特公司总结道:作为高品质初始医药包装解决方案的领导者 , 我们已经扩大了在中国乃至全球的产能 。 我们所有的扩张计划与客户的预期和可预见需求保持一致 。
大公司市场部门的回复一般会说的比较严谨和含蓄 , 以我多年的采访经验 , 肖特公司的这段回复在我看来 , 基本上就等于表示:至少他们很有信心满足今后市场的旺盛需求 。
看完肖特公司的正式回应后 , 我接下去思考的一个问题就是 , 新冠疫苗研制成功后 , 我国的需求量是多少亿支呢?很遗憾 , 这个问题没有准确的答案 , 因为不确定因素太多 。 但我根据全国14亿的总人口 , 每个人注射2剂疫苗来算 , 疫苗需求的极大值是28亿剂 。 当然 , 实际使用量肯定会低于这个数字 。 这里还有个知识 , 我国现在的疫苗一般情况下都是一个瓶子装一剂疫苗 , 但并不是非要这样的 。 实际上在世界很多地方 , 集中接种时 , 为了避免浪费 , 也可以一个瓶子装5到10剂 , 甚至更多 。 新冠疫苗出来后 , 一个地区的人集体接种的可能性很大 , 因此 , 从节约疫苗瓶的角度出发 , 也完全可以采用一个瓶子装多人次剂量的方案 。 这样算下来 , 我认为肖特公司的观点 , 即疫苗玻璃瓶供应不会短缺的观点是可信的 。 疫苗瓶短缺的情况并没有一些媒体报道得那么可怕 。
而且 , 仔细看我最初提到的那些英文报道 , 我们也可以发现 , 正是因为全球对疫苗瓶可能短缺的重视 , 以至全球从政府到企业都在努力解决这个问题 , 而且都显示出了信心 。
至此 , 综合以上所有证据和分析 , 我得出的第一个结论是:即便未来全世界生产的新冠疫苗全部都采用最高规格的中硼硅玻璃瓶来装 , 全球的现有产能加上能够扩大的潜力 , 是基本满足需要的 。
然后我们再来看第二个问题 , 新冠疫苗是不是必须要用中硼硅玻璃瓶来装?其他类型的玻璃瓶可不可以用呢?
这个问题的答案相对容易找到 , 我先说结论:不是一定要用中硼硅玻璃瓶来装 , 在应急情况下 , 甚至在正常情况下 , 也必然会有企业用其他类型的瓶子来装 , 这个事情在我国于情、于法都还能讲得通 。
我们先来看一个事实:根据《中国药用玻璃包装深度调研与投资战略报告(2019版)》 , 我国每年生产生物制剂、疫苗等各类注射剂的规模在300亿支以上 , 但是国内一年生产的相对符合国际标准的I类瓶的规模也仅在30亿支上下 , 国内药企大量使用的是低硼硅玻璃以及钠钙玻璃 。
这与我询问制药行业的朋友得到的回答也是一致的 。 也就是说 , 出于性价比的考虑 , 国内本来就不是全部用中硼硅玻璃瓶来装疫苗的 。 当然 , 这从科学性上来说 , 肯定是落后于欧美发达国家的 。 但这是一个无法否认的事实 。
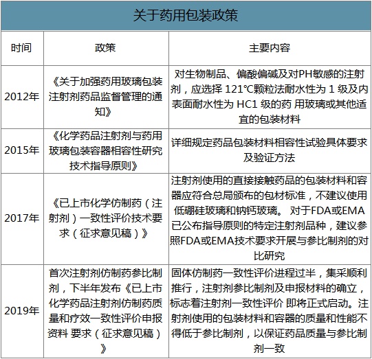
装疫苗肯定是用中硼硅玻璃瓶更好 , 但我们谈社会问题无法脱离经济和国情 。 中国药监局也在逐步推进药用玻璃瓶的强制标准 。 我国现在执行中的法规是药监局2015年正式实施的版本 , 并没有强制要求使用中硼硅玻璃瓶 。 但2017年颁布的新政策的征求意见稿中已经写入:不建议使用低硼硅玻璃和钠钙玻璃 。 2019年再次修订征求意见稿 , 标志着强制要求使用中硼硅玻璃瓶的政策开始启动 。

本文图片
新政策什么时候正式实施 , 我相信国家有关部门一定会充分考虑到方方面面的情况 , 选择最合适的时机 。
换句话说 , 我们绝大多数人小时候打的疫苗 , 用的瓶子都不是现在的这种中硼硅玻璃 。 如果情势所逼 , 我们只有两个选项:“不打疫苗”和“打非中硼硅瓶装的疫苗” 。 于情于理都应该选择后者 。 这个有点像汽油标号的升级 , 从90号到92号、95号 , 从环保的角度来讲肯定是越来越有意义 , 但什么时候强制淘汰现在的92号汽油呢?需要满足“有足够的油”和“大多数人用得起”这两个条件 。 毕竟 , 92号汽油也还是能让汽车跑起来 , 对环境的危害也在可控范围内 。
这次新冠疫苗的研制成功 , 说不定还能成为我国推进药用玻璃瓶产业升级的一个重要契机呢 。
最后 , 再给大家一个结论:
新冠疫苗研制成功后 , 我相信药瓶不会成为我们打上合格、有效疫苗的拦路虎 。
(作者汪诘为中国科普作协成员、“科学声音”执行秘书 。 代表作《时间的形状——相对论史话》获第八届国家文津图书奖 。 科幻小说《时间囚笼》获2019百花文学奖 。 另著有《星空的琴弦》《亿万年的孤独》《未解的宇宙》《少儿科学思维培养书系》等十多部著作 。 )
【玻璃瓶|生产疫苗玻璃瓶比生产疫苗更难吗?寻找真相并不容易】(本文来自澎湃新闻 , 更多原创资讯请下载“澎湃新闻”APP)
推荐阅读
- IT|国药集团董事长:新冠灭活疫苗预计年底上市,两针不到一千元
- 美国|新冠肺炎灭活疫苗预计12月底上市 到底什么人群最需要接种疫苗?
- 普京女儿打俄新冠病毒疫苗致死?俄媒辟谣
- 漏洞|华为称继续向预装Google Play手机提供更新;Mac纳入苹果独立维修商维修范围;三星智能手机生产
- 新冠疫苗|国药集团董事长:新冠灭活疫苗预计年底上市,两针不到一千元
- 新冠疫苗|看到中俄印等国相继宣布疫苗进展,美国着急了
- 环球时报|当心!美媒已经开始黑中国新冠疫苗了
- 光明日报|新冠肺炎疫苗何时上市——访国药集团党委书记刘敬桢
- 人民网-俄罗斯频道|俄伽马列伊中心:新冠疫苗大规模接种将于1个月后启动
- 参考消息网|看到中俄印等国相继宣布疫苗进展,美国着急了
