肿瘤|Science子刊:抵抗肿瘤免疫疗法的“帮凶”找到了!
近年来 , 肿瘤免疫治疗取得飞速发展 , 引领了肿瘤治疗领域的重大突破 。 其中 ,使用免疫检查点抑制剂释放抗肿瘤免疫反应彻底改变了癌症治疗方法 , 但目前只有一部分肿瘤类型受益于免疫检查点疗法(ICT) , 相当一部分的患者对ICT没有反应或产生了耐药性 。 通常 , 科学家们将对免疫疗法无反应的肿瘤称为“冷”肿瘤(cold tumor) 。 如果能够了解肿瘤内在反应或逃避机制 , 或许就可以让肿瘤变“热”(hot tumor) 。
7月8日 , 来自美国Sanford Burnham Prebys医学发现研究所癌症中心和以色列海法理工学院技术综合癌症中心的研究者找到了使“冷肿瘤”变“热肿瘤”的方法 。 他们在《Science Translational Medicine》杂志上发表了一篇关于肿瘤免疫逃逸机制的文章 , 证实了表观遗传修饰剂PRMT5抑制剂具有使无反应的黑色素瘤对免疫检查点疗法敏感的治疗潜力 。
DOI: 10.1126/scitranslmed.aaz5683
表观遗传修饰剂PRMT5(蛋白质精氨酸甲基转移酶5)控制多种细胞过程 , 并参与癌症的发展和进程 。 研究人员发现 , PRMT5 通过控制两种免疫信号传导途径使肿瘤从免疫系统中隐藏起来 。 抑制PRMT5可以增强抗原呈递和先天免疫的激活 , 这是有效的免疫检查点治疗的先决条件 。 研究人员认为 , 这项研究将为那些对肿瘤免疫疗法无反应的人带来福音 。
调控抗原呈递
在这项研究中 , 研究人员使用小鼠黑色素瘤模型显示 , 将PRMT5抑制剂与抗PD-1疗法(最常用的免疫检查点疗法之一)相结合 , 成功地将无反应的“冷”肿瘤“变热了” 。 正常情况下对PD-1治疗无反应的小鼠在接受PRMT5抑制剂后存活的时间更长 , 并且肿瘤更小 。 这是由于免疫系统攻击肿瘤的能力增强所致 。
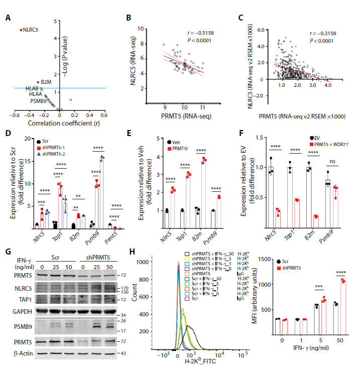
具体来说 ,黑色素瘤细胞中PRMT5的表达减少增加了涉及抗原加工和呈递的NLRC5靶基因的表达 。 相反 , 细胞中的PRMT5高表达会降低NLRC5并抑制其靶基因的表达 。 此外 , PRMT5的遗传抑制增加了涉及抗原加工和呈递的细胞因子的丰度 。 这些发现表明 , PRMT5通过调控NLRC5转录而限制抗原加工和呈递 。
本文图片
PRMT5通过控制NLRC5表达来调节抗原呈递
抑制细胞因子的产生
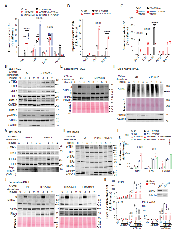
研究人员发现 , 黑色素瘤细胞中PRMT5的活性减弱增加了Ifnb1和2种趋化因子Ccl5、Cxcl10的表达 。 相反 , PRMT5过表达降低了细胞中以上三个基因的表达 。 这些结果表明 , PRMT5能够抑制干扰素-β和趋化因子的产生 。
此外 , 研究人员还发现PRMT5能影响cGAS-STING信号传导 。 抑制黑色素瘤细胞中的PRMT5增加了STING的磷酸化和二聚化 。 综上 , PRMT5可抑制黑色素瘤细胞内的cGAS / STING途径的激活 , 并抑制干扰素和趋化因子的产生 。
本文图片
PRMT5调控cGAS / STING途径抑制细胞因子
总结
本研究中 , 研究人员确定了两条被PRMT5抑制的细胞信号通路 , 使肿瘤逃脱了免疫系统的检测 。 一种途径负责抗原呈递 , 第二种途径控制细胞因子的产生和先天免疫 。 这些途径共同决定了肿瘤从免疫系统逃逸的能力的程度 。 因此 , 它们的抑制作用使免疫系统看不到的肿瘤 。 基于这些研究结果 , 或许可以帮助免疫检查点治疗失败的黑色素瘤以外的肿瘤患者 。
End
参考资料:
[1] PRMT5 control of cGAS/STING and NLRC5 pathways defines melanoma response to antitumor immunity.
【肿瘤|Science子刊:抵抗肿瘤免疫疗法的“帮凶”找到了!】本文系生物探索原创 , 欢迎个人转发分享 。 其他任何媒体、网站如需转载 , 须在正文前注明来源生物探索 。
推荐阅读
- 中国新闻网|肝癌是中国第二大肿瘤致死病因!你是高危人群吗?
- 肿瘤|中国科协发布重大工程技术难题,聚焦肿瘤治疗光刻技术
- 促进细胞抵抗肿瘤的新药物
- 吃什么有利于抗肿瘤?合生制剂/嘉宝果/生酮都有新研究
- 以色列理工大学|以色列研究出的快速血液样本分析法只需30秒即可检测出早期肿瘤
- 恶性肿瘤|五十岁以后,想要长寿,什么“疾病坎”要注意?看医学专家怎么说
- 三甲医生说之对于脑部肿瘤的话,普通人怎么大体判断一下呢?
- 向癌挣命|医院肿瘤科蹲守3个月,采访大量医生、病人后,他写了网文《向癌挣命》
- 胃部查出肿瘤?先不要惊慌,可能是良性的!这6种胃部肿瘤是良性
- 西安一女士买保险后被查出患癌 泰康人寿因不是恶性肿瘤拒绝理赔
