|魅族拒付供应商费用,原总监被判承担30万清偿债务责任

【|魅族拒付供应商费用,原总监被判承担30万清偿债务责任】日前 , 中国裁判文书网披露北京安祖数码影像有限公司(简称安祖公司)诉张某合同纠纷一案判决书 , 判决后者向安祖公司支付合同款30万元 , 同时承担5800元案件受理费的判决结果 。
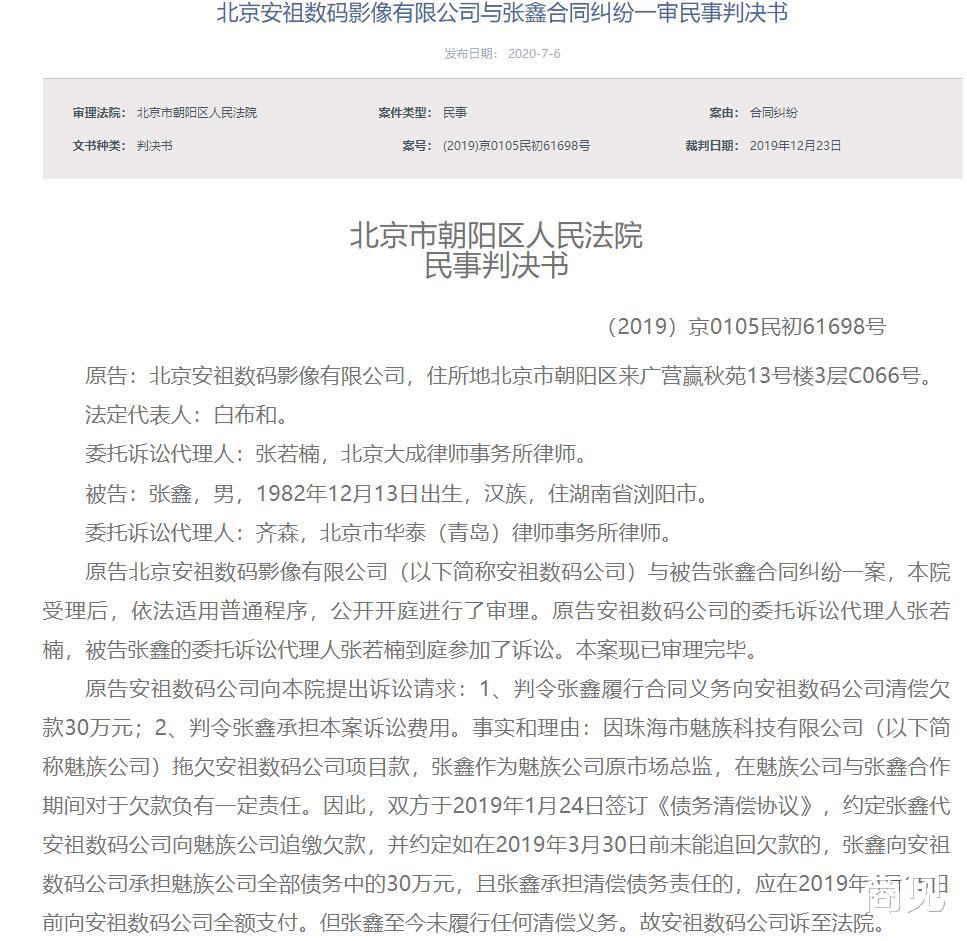
天眼查披露的判决书显示 , 珠海市魅族科技有限公司(简称魅族公司)拖欠安祖公司项目款 , 2019年1月24日 , 安祖公司和魅族公司原市场总监张某签订《债务清偿协议》 , 约定张某代安祖公司向魅族公司追缴欠款 。 双方约定如在2019年3月30日前未能追回欠款张某向安祖公司承担魅族公司全部债务中的30万元 , 且张某承担清偿债务责任的 , 应在2019年4月15日前向安祖公司支付 。
但之后张某并未在约定时间内完成追缴工作 , 安祖公司遂将其告上法庭 。
张某认为30万元欠款的主体是魅族公司 , 其只是魅族公司市场总监 , 在安祖公司与魅族的合同关系中其只是作为介绍人参与其中 。 对于债务清偿协议 , 张某表示其只是帮安祖公司向魅族公司索要款项 , 并非真正的债务主体 , 故不负有向安祖公司清偿欠款30万元的义务 。
同时 , 张某在诉讼中称其签订《债务清偿协议》符合民法总则第一百五十一条规定的“危困状态” , 因此主张撤销《债务清偿协议》 。
法院公开审理认为 , 安祖公司与张某签订的《债务清偿协议》是依法成立的合同 , 双方均应遵照执行 , 因此二者签订的《债务清偿协议》符合双方约定 , 于法有据 。 对于张某要求撤销《债务清偿协议》的诉请 , 法院认为张某诉请并不符合《中华人民共和国民法总则》中的有关条款 , 因此未采信其辩称意见 。
根据《中华人民共和国合同法》 , 法院最终判决张某支付安祖公司30万元合同款、同时承担5800元案件受理费的判决决定 。
推荐阅读
- 花25万在拼多多买车遭拒付!特斯拉正当维权还是店大欺客?
- 键盘|前魅族副总裁李楠打造的硬核键盘,价格也是高高在上
- 京东|2020京东金机奖揭晓 魅族荣获“后浪喜爱品牌奖”
- 魅族手机|8月值得购买的三部手机,第二部价格低,第三部是小屏
- 【央广时评】特斯拉拒付团购车,为何不惜伤害中国消费者
- 华为真全面屏专利曝光,背部设计酷似魅族,网友:魅族方向对了?
- 新机发布|华为真全面屏专利曝光,背部设计酷似魅族,网友:魅族方向对了?
- 魅族16系列换新计划开启,最高可抵2333元
- 魅族16|魅族16系列开启换新计划 买17系列最高折抵2333元
- 又一款绿色!魅族17系列手机新配色上新
