教育教育部明确了
5月9日 , 教育部网站发布了《教育部办公厅关于印发义务教育六科超标超前培训负面清单(试行)的通知》 。

要求依据负面清单
严肃查处超标超前培训行为 ,
切实减轻中小学生过重课外负担 。
负面清单共涉及义务教育阶段
语文、数学、英语、物理、化学、生物学
六门学科 ,
每门学科的负面清单包括
“原则要求”和“典型问题”两部分 。
“原则要求”部分从课程标准规定、教科书难度、教学进度等方面提出基本要求 , 理科科目还对练习题提出基本要求 。
“典型问题”部分按照各学科的各项培训主题列举了超标内容 , 便于各地对照使用 。 负面清单为试行 , 将在实践中不断完善 。
一起来看看
哪些属于超标内容吧
↓↓
语文负面清单

数学负面清单









英语负面清单

【教育教育部明确了】物理负面清单


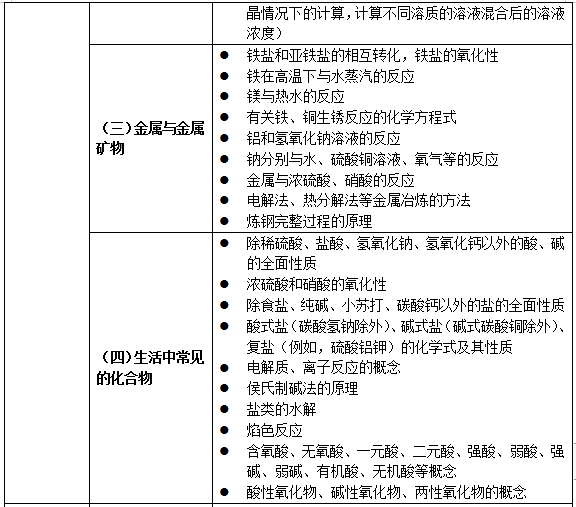
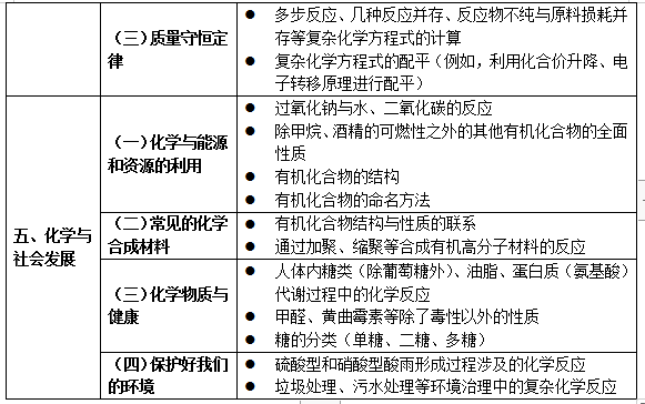
化学负面清单




生物负面清单




来源:中华人民共和国教育部官网
责任编辑:彭金美
【教育教育部明确了】支持我们请点赞或使用评论功能↓↓↓
推荐阅读
- 扬子晚报江苏省教育厅最新通知!小学初中不得公布学生考试成绩!
- 巫山家长速看!明确了!退钱!
- 学生投诉老师翻桌收违禁品侵犯隐私,教育局劝诫赢大赞,怎么看?
- 紧要关头,特朗普明确发出威胁信号,又一次站在世界团结的对立面
- 郑州英之杰教育培训机构举行高考提分专项培训活动
- 中云微讯教育科技有限公司基地运营战略合作签约仪式
- 30天写作计划第9天《教育规划1》
- 杜玉波杜玉波:疫情防控形势下深化医学教育改革迫在眉睫
- 16岁女儿爱上有妇之夫,张学友到底是怎么教育的?简直毁三观
- 新华网河北提高贫困县农村义务教育营养餐补助标准
