疫情客运场站和交通工具最新版疫情防控指南发布

为贯彻落实《国务院应对新型冠状病毒感染肺炎疫情联防联控机制关于做好新冠肺炎疫情常态化防控工作的指导意见》(国发明电〔2020〕14号) , 进一步指导客运场站运营单位、客运企业按照分区分级、差异化防控策略 , 做好客运场站和交通运输工具常态化疫情防控工作 , 交通运输部组织对《客运场站和交通运输工具新冠肺炎疫情分区分级防控指南》进行了修订 , 重点完善了场站和车辆消毒通风、车辆留观区设置、人员防护等要求 , 请各地交通运输主管部门指导客运场站运营单位、客运企业按照最新版指南要求 , 认真贯彻执行 。
客运场站和交通运输工具
新冠肺炎疫情分区分级防控指南
(第三版)
【疫情客运场站和交通工具最新版疫情防控指南发布】01
PART
道路客运

注:客运车辆起讫地和中途停靠客运站点所在地风险等级不一致的 , 按就高原则执行疫情防控要求;严禁客运车辆在途经的高、中风险地区上下客 。
02
PART
城市公共汽电车

【疫情客运场站和交通工具最新版疫情防控指南发布】03
PART
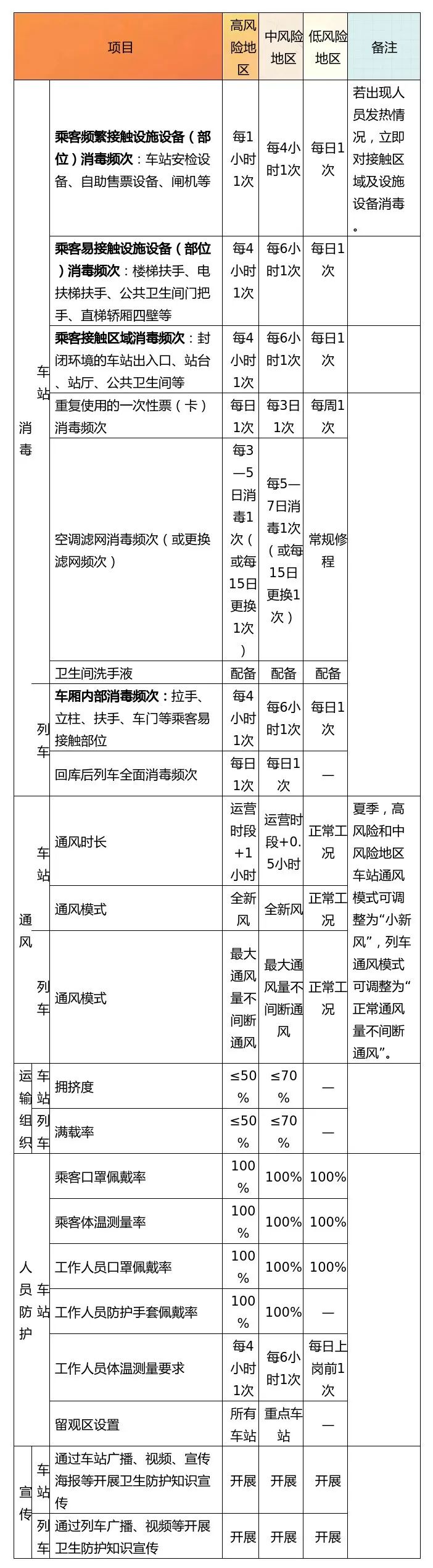
城市轨道交通

04
PART
出租汽车

05
PART
水路客运

06
PART
互联网租赁自行车

07
PART
汽车租赁

推荐阅读
- 疫情冲击经济,第一个“破产”的国家出现!今年5次调查自华产品
- 疫情想借疫情敲诈中国是白日做梦!王毅这些话掷地有声
- 长春晚报疫情到底还要多久?张文宏最新研判来了
- 中国网王毅谈疫情下的中美关系:不要再浪费宝贵时间 不要再无视鲜活的生命[组图]
- 新华网发改委:聚焦五大建设任务尽快补齐疫情暴露的短板
- 美国病毒航母又出海了,出发前爆光大事件,疫情恐怕会二次爆发
- 全新战略开启,新氧(SY.US)如何抢跑后疫情时代?
- 高尔夫疫情期间,特朗普终于忍不住打高尔夫去了,没有戴口罩……
- 骚操作!77名诺奖获得者联名谴责美政府!原因是疫情?
- 疫情“抗击疫情 残疾儿童康复专家在线咨询”专栏最新一期专家安排
