疫情:这些费用,一律退还!
【疫情:这些费用,一律退还!】前些天 , 河北省退住宿费的消息冲上热搜 , 很多同学都在期待自己的学校也能来“抄作业” 。 这不 , 好消息来了!
又一省明确了:退住宿费 , 学费也有新规定!
浙江:多余住宿费一律退还 , 未开学不得收学费
据浙江省教育厅官方微博“教育之江”4月30日消息 , 按照教育部治理教育乱收费领导小组办公室关于疫情防控期间学校收费问题的预警要求 , 近日 , 浙江省教育厅办公室、浙江省发展和改革委员会办公室、浙江省财政厅办公室就做好浙江省各级各类学校和幼儿园疫情防控期间收费管理工作发布通知 。
通知指出:
严格执行学费(保教费)收费规定
各地各校要严格按照《关于防控疫情延迟开学期间在全省中小学全面实施线上教育教学工作的指导意见》(浙教防控办函〔2020〕7号)和《浙江省新型冠状病毒肺炎疫情防控工作领导小组办公室关于做好 2020年春季学期开学工作的通知》(省疫情防控办〔2020〕77号)要求 , 做好线上教学和开学复课工作 , 不得跨学年或学期预收学费(保教费) , 未开学或未开课(含网课)的不得收取学费(保教费) 。
切实做好住宿费退费工作
学校按照实际发生原则收取住宿费 , 每学年按照10个月(每学期5个月)计算 , 多余部分一律退还学生 。
在校实际住宿时间不足一个月的 , 15天以下的按半个月计算 , 15天以上的按一个月计算 。
全面落实各项学生资助政策
自2020年春季学期开始 , 根据《浙江省学生资助对象认定办法》 , 对经认定的所有学生资助对象 , 按学段分别落实学前教育保育费减免、义务教育困难生生活补助和营养餐、普通高中免学杂费和国家助学金、中职免学费和国家助学金、本专科生(研究生)奖助学金等学生资助政策 。
坚决查处各种违规乱收费行为
学校不得借疫情防控名义擅自增设收费项目、扩大收费范围、提高收费标准 , 不得违规乱收费 。
对各种违规乱收费行为 , 要坚决查处 , 严肃追究当事人责任 。
小编梳理发现 ,
除了浙江 ,
目前 ,
这些地方已明确退还住宿费!
宁夏:学校需将多收部分在2020年春季学期末结算退还学生
住宿费不得跨学年或学期预收 , 未住宿不得提前收取住宿费 。 已按学年收取住宿费的 , 学校须将多收部分在2020年春季学期末结算退还学生 。 住宿费每学年按10个月(每学期按5个月)计算 。
疫情防控期间 , 学校应根据学生实际在校住宿时间计收住宿费 。 在校住宿时间不足1个月的 , 15天(含15天)以上按1个月计算 , 15天以下的按半个月计算 。

本文图片
学校不得借疫情防控名义擅自增设收费项目、扩大收费范围、提高收费标准 , 严禁违规乱收费 。
四川:未住宿不得提前收取住宿费
近日 , 四川省教育厅发布《四川省教育厅关于做好疫情防控期间学校收费管理工作的通知》 。
其中明确:住宿费不得跨学年或学期预收 , 未住宿不得提前收取住宿费 。 已按学年收取的住宿费 , 学校根据实际住宿时间并综合考虑与宿舍直接相关的人员、折旧等成本支出 , 在春季学期末结算清退 。

本文图片
通知全文如下:
四川省教育厅关于做好疫情防控期间学校收费管理工作的通知
各市(州)教育行政部门 , 各高等学校:
针对近期个别学校和幼儿园在未开学开课情况下预收学费(保教费)、住宿费问题 , 按照教育部治理教育乱收费领导小组办公室预警要求 , 现就各级各类学校和幼儿园做好疫情防控期间收费管理有关工作通知如下 。
一、学费(保教费)不得跨学年或学期预收 。 各地各校开学复课严格按照《四川省教育厅关于2020年春季学期开学有关事项的通知》(川教函〔2020〕112号)相关要求执行 , 未开学或未开课不得提前收取学费(保教费) 。
二、住宿费不得跨学年或学期预收 , 未住宿不得提前收取住宿费 。 已按学年收取的住宿费 , 学校根据实际住宿时间并综合考虑与宿舍直接相关的人员、折旧等成本支出 , 在春季学期末结算清退 。
三、各地各校要认真贯彻落实《关于做好新型冠状病毒感染肺炎疫情防控期间学生资助工作的通知》(教财司函〔2020〕30号) , 全面落实好各项学生资助政策 , 加大对患病和受到疫情影响的家庭经济困难学生资助力度 。
四、学校不得借疫情防控名义 擅自增设收费项目、扩大收费范围、提高收费标准 , 不得违规乱收费 。
五、各地各校应做好收费政策宣传解释 , 加强正面引导 , 设立专门咨询电话 , 指定专人负责处理收费咨询事项 , 及时回应社会关切 。
四川省教育厅
2020年4月17日
河北:住宿费多余部分需退还学生
日前 , 河北省教育厅、发改委、财政厅等发布通知 , 提出严格落实住宿费退费要求 。 通知明确 , 住宿费每学年按10个月(每学期按5个月)计算 。
疫情防控期间 , 学校应根据学生实际在校住宿时间计收住宿费 。 在校住宿时间不足一个月的 , 15天(含15天)以上的按一个月计算 , 15天以下的按半个月计算 。 多余部分退还学生 。

本文图片
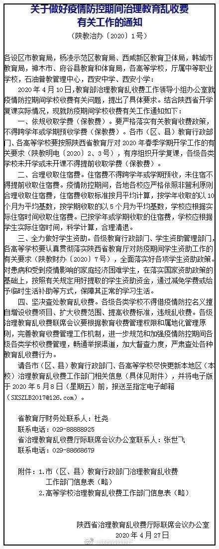
陕西:学校应根据学生实际住宿时间合理清退
据陕西省教育厅4月28日消息 , 陕西省治理教育乱收费厅际联席会议办公室日前发文明确 , 住宿费不得跨学年或学期预收 , 未住宿不得提前收取住宿费 。
疫情防控期间 , 各地各校应严格依照非营利原则合理收取住宿费 , 住宿费收取标准按月平均计算 , 按学年收取的以10个月为平均基数 , 按学期收取的以5个月为平均基数 , 学校应根据实际住宿时间收取住宿费 。 已按学年或学期收取的住宿费 , 学校应根据学生实际住宿时间 , 科学计算 , 合理清退 。
【疫情:这些费用,一律退还!】
本文图片
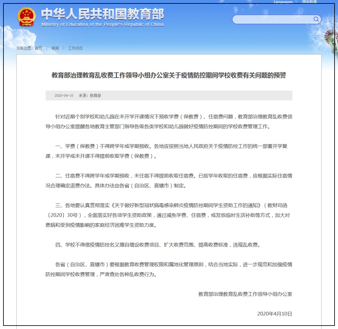
教育部此前已明确:住宿费可退
4月10日 , 教育部发布《教育部治理教育乱收费工作领导小组办公室关于疫情防控期间学校收费有关问题的预警》 , 其中明确:已按学年收取的住宿费 , 应根据实际住宿情况合理确定退费办法 。 具体办法由各省(自治区、直辖市)制定 。

本文图片
来源:广州日报综合中国青年报、教育部、教育之江、浙江新闻、四川省教育厅、河北省教育厅、陕西省教育厅

本文图片
了解《环球时报》的三观
请长按下方二维码关注我们or回到文章顶部 , 点击环球时报 (微信公众号ID:hqsbwx)
推荐阅读
- 疫情冲击经济,第一个“破产”的国家出现!今年5次调查自华产品
- 疫情想借疫情敲诈中国是白日做梦!王毅这些话掷地有声
- 人在落魄时,别急着求人,做好这些事才有翻身的机会
- 天气炎热,汽车空调这些点很多人都不知道~
- 华为畅享Z即将发布 除了5G双模全网通 还有这些前沿配置
- 珠江实业回应上交所问询函 涉及债务结构、财务费用激增等问题
- 长春晚报疫情到底还要多久?张文宏最新研判来了
- 中国网王毅谈疫情下的中美关系:不要再浪费宝贵时间 不要再无视鲜活的生命[组图]
- 新华网发改委:聚焦五大建设任务尽快补齐疫情暴露的短板
- 美国病毒航母又出海了,出发前爆光大事件,疫情恐怕会二次爆发
