基层群众自治组织▲「提醒」这20项证明,社区不用开了!
【基层群众自治组织▲「提醒」这20项证明,社区不用开了!】经国务院同意 , 民政部、国家发展改革委、公安部、司法部、人力资源社会保障部、国家卫生健康委等六部门联合出台意见 , 改进和规范基层群众性自治组织出具证明工作 。
意见提出 , 将用3年左右时间 , 逐步建立起基层群众性自治组织出具证明工作的规范化制度体系和长效机制 , 从根本上改变“社区万能章”、“社区成为证明大本营”等现象 。
意见明确 , 基层群众性自治组织出具证明的事项 , 必须是有明确法律法规依据或经国务院批准列入保留证明事项清单、属于基层群众性自治组织职责范围的事项 。 各地区要在与证明事项清理工作已有政策措施衔接基础上 , 制定基层群众性自治组织出具证明事项清单 。 凡是没有法律法规依据或未经国务院批准列入保留证明事项清单的证明事项 , 基层群众性自治组织不予出具 。 对虽有法律法规依据但已经不符合当前经济社会发展实际的或基层群众性自治组织没有能力核实的 , 有关部门要在广泛征求意见、充分调研论证的基础上按程序提请修改法律法规规定 , 明确基层群众性自治组织不再出具 。
各地区要部署开展“社区万能章”治理专项行动 , 上下联动、集中推进改进和规范基层群众性自治组织出具证明工作 。 对基层群众性自治组织应当或者可以出具证明、不应出具证明以及应当由相关部门出具证明的事项 , 都要做好政策措施衔接 , 列明办事指南 , 避免出现管理和服务“真空” , 防止出现工作断链 , 最大程度确保居民群众办事创业方便 。
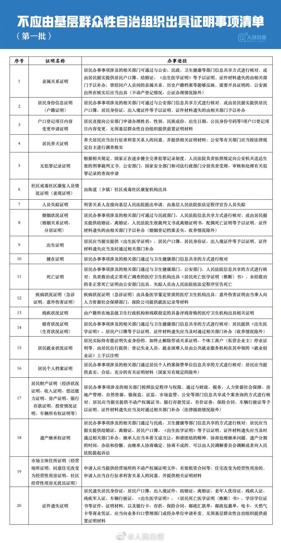
首批20项不应由基层群众性自治组织出具证明事项清单
另外 , 意见还列出首批20项不应由基层群众性自治组织出具证明事项清单 , 包括亲属关系证明、居民身份信息证明、户口登记项目内容变更申请证明、居民养犬证明、无犯罪记录证明、社区戒毒社区康复人员情况证明(表现证明)、人员失踪证明、婚姻状况证明、出生证明、健在证明、死亡证明、疾病状况证明 、残疾状况证明、婚育状况证明、居民就业状况证明、居民个人档案证明、居民财产证明、遗产继承权证明、市场主体住所证明、证件遗失证明 。
附:不应由基层群众性自治组织出具证明事项清单(第一批)
【基层群众自治组织▲「提醒」这20项证明,社区不用开了!】
推荐阅读
- 西峡县双龙镇汪坟村:为贫困群众赠送助听器
- 马泽江督导调研重大火灾隐患整改工作:事关人民群众生命财产安全 必须确保万无一失
- “小板凳”上聊家常 群众心里更敞亮
- 莱西:农业保险为受灾群众撑起“保护伞”
- 提案建议 | 张守志委员:着力构建基层社会治理新格局
- 加强信访服务保障工作 助推“五网建设大会战——自治区信访工作联席会议办公室、信访局开展专题调研
- 刘庆锋建议:利用人工智能提升基层诊疗能力、强化公共卫生服务
- 基层工作者,报考定向乡镇有优势?
- 不让群众出行难!梅州政协连心大桥预计10月建成通车
- 暖心!广东市云浮市郁南消防为群众送水!解燃眉之急
