市场营销▲官宣!这些行业最缺人!
21日 , 人社部公布“2020年第一季度全国招聘求职100个短缺职业排行” 。

本文图片
100个短缺职业中 , 各类数量分别如下:
生产制造及有关人员(44个)
社会生产服务和生活服务人员(34个)
专业技术人员(15个)
办事人员和有关人员(4个)
党的机关、国家机关、群众团体和社会组织、企事业单位负责人(2个)
不便分类的其他从业人员(1个)
具体而言 , 短缺职业排名前十名的职业是营销员、快递员、餐厅服务员、保安员、包装工、焊工、保洁员、商品营业员、装卸搬运工、车工 。
值得一提的是 , “营销员”连续三个季度排在第1位 , “快递员”由上期(2019年第四季度)第13位跃居本期排行第2位 , 本期“家政服务员”“房地产经纪人”“收银员”等3个职业退出前十 。
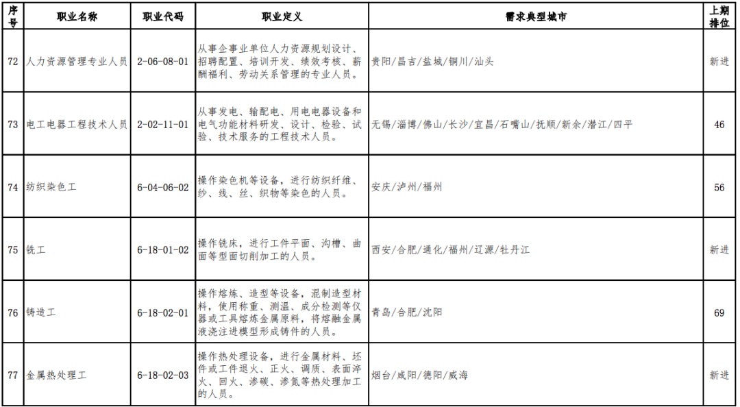
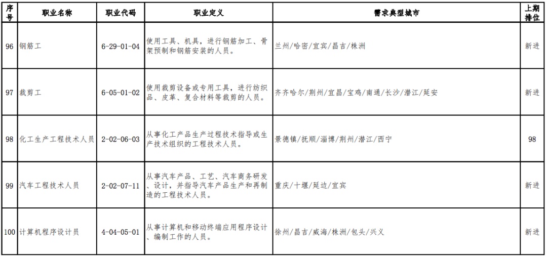
【市场营销▲官宣!这些行业最缺人!】来看完整排行:
(点开可看大图)

本文图片

本文图片

本文图片

本文图片

本文图片

本文图片

本文图片

本文图片

本文图片

本文图片

本文图片

本文图片

本文图片

本文图片

本文图片

本文图片

本文图片
来源/央视网综合自江苏新闻、中国青年报、央广新闻
【市场营销▲官宣!这些行业最缺人!】编辑/全国妇联网信中心 牛芳丽
推荐阅读
- 掌声5G+AI声像分析,掌声里的“共振时刻”
- 《月上重火》正式官宣,罗云熙陈钰琪携手演绎热血侠情江湖
- 阴阳师:阴阳师官宣最新联动动漫,鬼灭之刃的粉丝们有“福”了
- 超级大福利!Epic官宣本周免费赠送《GTA5》
- 王者荣耀:奇怪的CP又增加了,曜和西施就差官宣,而这一对超乎你想象!
- 疫情重磅官宣!孩子在学校究竟该怎么戴口罩?空调怎么开?低风险地区最新指引来了! | 聚焦疫情
- 拳头新游宣布公测,LGD官宣招募选手,四个特点深受玩家好评
- 《人民的正义》官宣,老戏骨神仙阵容,看到女主后,网友:期待!
- 倒钩再现!今年的跳票王来了!官宣 TS x Nike 下周发售
- 官宣合资车品牌质量最新排行榜丰田失榜首,现代前十,大众很意外
