济南■无形认证、“零跑腿”办理 济南智慧人社新增12项“秒办”服务
齐鲁网·闪电新闻4月11日讯 闪电新闻采访人员从济南市人社局获悉,在前期推出的社保费缴纳、证明查询打印、社保卡制发、人事档案管理等30项“秒办”服务基础上,济南市人社局于日前又新推出12项“秒办”服务,包括失业保险技术技能提升补贴申领、企业社会保险注销登记、企业基本信息变更、社保卡密码重置与修改等。
据悉,新增的12项“秒办”服务中既有市民和企业关心、关注的补贴待遇申领服务,也有办理频次高的密码重置修改和信息变更服务。
这些服务事项的无形认证、“零跑腿”办理将为市民、企业提供更加高效便捷安全的公共服务,不但省去了纸质材料流转的时间,也有效节省市民、企业准备纸质材料及往返办事的时间和交通成本,更最大限度地减少了人员聚集的风险。市民、企业在办理上述业务时,只需登陆济南市人社局网站、“济南人社”手机APP等在线提交申请信息,系统将按既定规则通过数据共享实时比对核验,自动做出审核决定,并实时主动反馈办理结果,无需到现场办理。
以失业保险技术技能提升补贴申领为例:
(一)取得81项《技能人员职业资格》证书的申领人(省内)
登陆“山东省人社厅”网站——服务大厅——职业技能提升补贴申请,输入信息提交即可。
(二)取得58项《专业技术人员职业资格》证书的申领人
使用手机下载济南人社APP,完成注册后,进入首页点击下方“服务”——点击“人才服务”——点击“职业技能补贴申请”,按要求填报相关信息,点击“提交”完成申报;
或者登陆济南市社保中心网站——进入“个人业务”——点击“公共就业”——职业技能提升补贴申请,按要求填写信息提交即可。
附:
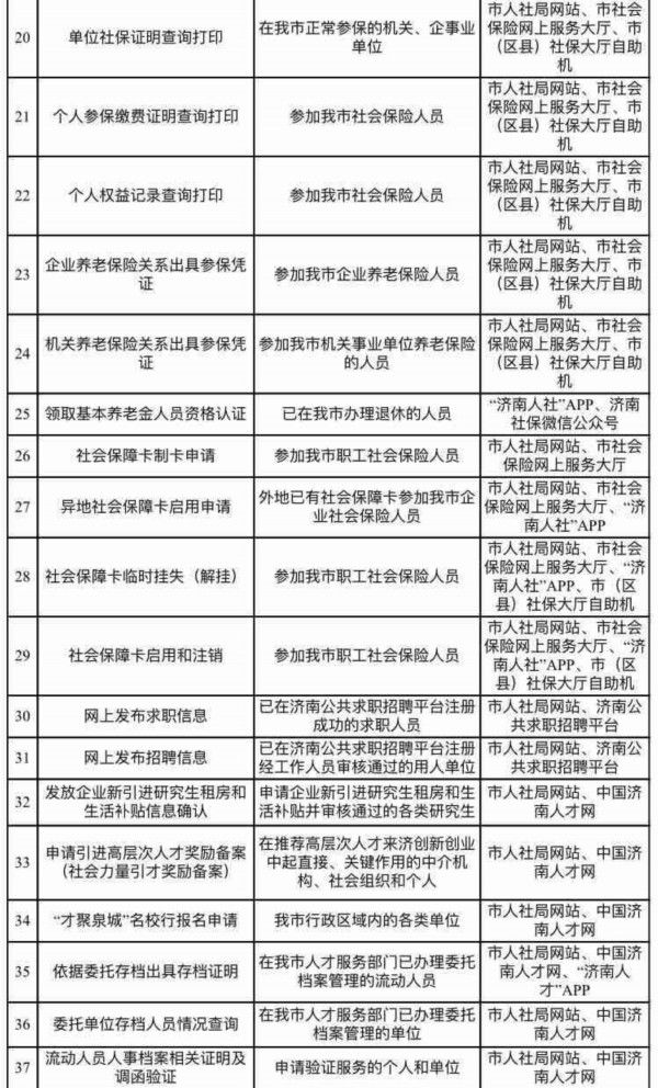
济南市人社局42项“秒办”服务(红色为新增)
【 济南■无形认证、“零跑腿”办理 济南智慧人社新增12项“秒办”服务】
文章图片

文章图片

文章图片
推荐阅读
- 【济南】公开征求意见 | 济南遥墙国际机场二期改扩建工程航站区规划设计方案
- 刘宝杰侃球独家:丁彦雨航五一前悄然现身济南,与巩晓彬会面,回归倒计时?,原创
- 「福建省」广东江苏山东浙江福建辽宁,都有一对双星城市,济南青岛实力怎样
- 济南城事中楼镇“一校三站”军创基地挂牌成立
- 精选热点资讯济南市市中区委书记韩永军:“五个聚焦”提升“五大动力”
- 宝泉岭人民法院济南市中级人民法院关于适用小额诉讼程序审理民事案件的操作规程(试行)
- 济南■航站区主体工程年底前开工!济南机场二期改扩建工程2023年底前建成投运
- 「济南」立竿见影,大雨让济南趵突泉水位急升7厘米暂解春旱
- 鹏说朝霞可惜没人抢,想低价收藏被拒,魔兽世界怀旧服团长认证的毕业装
- 抚州正经数码聊一聊手机快充充电器发展史?以及2020年苹果快充选购指南为什么用水做比喻?怎么改善这个问题?如果没有MFI认证会怎么样?那么怎么解决
