【疫情】最新!4月份部分疫苗有望进入临床,90后00后占援鄂医护的三分之一,他们用行动证明责任和担当|疫情日报
本文图片
严厉打击!湖北全面禁止食用野生动物
《湖北省人民代表大会常务委员会
关于严厉打击非法野生动物交易、
全面禁止食用野生动物、
切实保障人民群众生命健康安全的决定》
已于2020年3月5日通过 ,
自公布之日起施行 。
要求全面禁止食用所有陆生野生动物 ,
包括人工繁育、
人工饲养的陆生野生动物;
法律法规规定重点保护的珍贵、
濒危水生野生动物;
法律法规规定禁止食用的其他野生动物 。
网页链接

专家回应病毒变异问题
中国科学院副秘书长、
中国科学院院士周琪表示 ,
目前在中国 ,
针对于病毒的变异和疫苗的研发
有统一的部署 ,
而且我们看到的病毒变异
没有影响到药物研发、
抗体制备和疫苗制备 。
所以目前来讲所有的工作是可控的 。
我们正在积极观测病毒的变异程度 ,
而且积极布局一些科研项目 。
919人捐献294400毫升血浆
3月6日 ,
中国科学院副秘书长、
中国科学院院士周琪表示 ,
【【疫情】最新!4月份部分疫苗有望进入临床,90后00后占援鄂医护的三分之一,他们用行动证明责任和担当|疫情日报】自2月5日 ,
血浆进入临床指南后 ,
至3月5日 ,
已有919人捐献约29万4400毫升的血浆 ,
仅在湖北省 ,
就有450位康复者献出了
16万多毫升的血浆 ,
为病人救治和后期研发提供了重要信息 。
湖北医疗防护物资实现完全满足需求
国务院新闻办公室
于3月6日在湖北武汉
举行新闻发布会 。
中央指导组成员、
工业和信息化部副部长王江平表示 ,
经过各个方面的共同努力 ,
目前湖北省的物资保障工作
出现了三个方面的积极变化 。
一是医疗防护物资实现了
从严重短缺到库存充足 ,
完全满足需求 。
二是重点救治药品实现了
从医院自行采购到政府标配
十天以上的库存 。
三是医疗救治设备实现了
从严重不足到应配尽配 。
目前 ,
武汉市各定点医院和市州
均按照收治病人的数量 ,
配齐了各种先进的救治设备 。
此外 ,
全社会消杀用品资源充足 ,
市场供应稳定 。
武大首发新冠肺炎性别差异研究:女性潜伏期更长 , 男性更易感染
当地时间3月3日 ,
预印本服务器和早期研究平台SSRN上
发布了一篇《柳叶刀》预印本
(Preprints with The Lancet)研究论文 ,
武汉大学人民医院团队
首次分析了女性在新型冠状病毒传播中
可能存在的特殊性 。
这一研究首次表明 ,
女性在COVID-19的传播上
表现出不同于男性的特征 ,
女性不仅症状相对较轻 ,
而且比男性有更长的潜伏期 ,
这可能是因为女性天生具有
比男性更强的抗病毒免疫力 。
团队发现 ,
大多确诊病例集中在男性 ,
而且在入住ICU的患者中更为明显 。
这些结果或许代表着 ,
男性比女性更容易感染COVID-19 ,
而且感染后症状更严重 。
详戳
全国最小重症新冠患儿出院 , 出生5天确诊为重症患儿
3月6日 ,
河南最小新冠患儿
沐恩(化名)出院 ,
与其一同出院的
还有一名7岁男童 ,
两患儿均曾接触过确诊的家人 ,
属于家庭聚集性感染 。
沐恩仅出生5天被确诊 ,
入院时肺部大片感染 ,
为重症患儿 。
医院专家组为患儿制定
个性化诊疗方案 ,
最终转危为安 。

世卫组织专家:最让我感动的是遇到的中国人都知道该怎么做
5日 , 世卫组织紧急项目
技术主管玛丽亚·范·科霍夫表示 ,
让她最感动的是
中国每个人都清楚自己在疫情中的角色 ,
有着绝对驱动力 ,
知道如何保护自己和家人 。
世卫组织卫生紧急项目负责人
迈克尔·瑞安也表示 ,
虽然各国应对疫情的措施
不可能完全相同 ,
但仍可从中国学习宝贵经验 。
86个国家地区18070例新冠肺炎
截至北京时间3月6日16时 ,
除中国外 ,
86个国家和地区
累计确诊18070例新冠肺炎 ,
累计死亡341例 。


温情时刻
落日余晖下的这个瞬间 , 刻骨铭心
3月5日 ,
武汉大学人民医院东院 ,
上海复旦大学附属中山医院
援鄂医疗队队员刘凯医生
在护送病人做CT的途中 ,
停下来 ,
让已经住院近一个月的87岁老先生
欣赏了一次久违的日落……
落日余晖下的两人身影 ,
【【疫情】最新!4月份部分疫苗有望进入临床,90后00后占援鄂医护的三分之一,他们用行动证明责任和担当|疫情日报】病人和医生 ,
80多岁和30多岁 。
这个瞬间 , 刻骨铭心 。

复旦学霸为医护子女义务辅导
近日 ,
复旦大学招募301位学生志愿者 ,
为一线医务工作者子女进行线上辅导 ,
杨泽璇就是其中一员 。
她说 ,
疫情期间一直在关注报道 ,
因无力援助产生了“嫌弃自己”的感觉 ,
现在终于有机会成为一名参与者 ,
而不是旁观者 。
90后00后占援鄂医护的三分之一
中央指导组成员、
国务院副秘书长丁向阳表示 ,
在支援湖北武汉的医务人员中 ,
90后00后有1.2万人 ,
差不多是整个队伍的三分之一 。
他们用行动证明了
自己的责任担当和价值 ,
昨天父母眼中的孩子 ,
今天已然成为共和国的脊梁 ,
成为我们国家的骄傲和希望 。
河南小伙用2000个魔方拼出钟南山头像
3月4日河南新乡魔方爱好者王俊鹏
用2000个魔方 ,
拼出一面墙的钟南山头像 。
据王俊鹏介绍 ,
“魔方墙”是他花费12个小时 ,
转上万次魔方拼出 ,
“前期是需要设计好一个图 ,
然后利用魔方的5种颜色拼出” 。
王俊鹏称 ,
他想以这种方式
表达对钟南山院士的敬佩之情 。


特别提醒
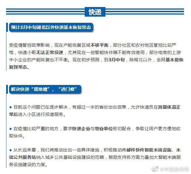
出租车、大货车司机 , 快递员们都注意!有关于你们的新消息
3月6日上午 ,
国务院联防联控机制召开新闻发布会 ,
介绍支持交通运输业和物流、
快递领域发展有关情况 。



北京地铁试点预约进站
3月6日早 ,
北京地铁昌平线沙河站 ,
已经预约进站的乘客通过扫码
在地铁沙河站A2口进站 ,
如果提前找出二维码
整个过程只需要几秒钟 ,
由于现场摆放了两台刷码机 ,
预约的乘客几乎不需要排队 。
当日起 ,
北京地铁5号线天通苑站、
昌平线沙河站两座车站
开始试行早高峰预约进站 。
北京82.7万返京人员正居家观察
6日 ,
在北京市新冠肺炎疫情防控工作
新闻发布会上 ,
新闻发言人张彤军表示 ,
北京目前还有82.7万返京人员
处于14天居家观察状态 ,
外防输入、内防扩散、
防范境外疫情输入 ,
三者叠加的风险、
点位上暴发性风险依然存在 ,
三线作战的压力还很大 ,
全市疫情防控到了最吃劲的关键时候 ,
希望广大市民不要放松警惕 ,
尽量避免人员聚集 ,
做好自身防护 。

今日互动
老师、家长们 ,
您家孩子在上网课的时候 ,
发生过比较有意思的事情吗?
欢迎大家留言分享!
关注更多疫情信息 ,
推荐阅读
- 疫情冲击经济,第一个“破产”的国家出现!今年5次调查自华产品
- 《异度神剑 终极版》日语配音与英语配音直观对比影像
- RNG新上单暴露了?绿毛小明聊天记录曝光:记得照顾好我们的兄弟
- 讲解bjl下三路打法原理及个人实战技巧心得经验分享【许祥孜】
- 莱万已经累计4张黄牌,对阵法兰克福若再吃牌,将无法出战多特
- 2换1!乔丹当年的交易筹码曝光
- 疫情想借疫情敲诈中国是白日做梦!王毅这些话掷地有声
- 中国渔民再次立功! 巨大宝藏重见天日, 美国请求被拒之门外!
- 余生不长,和谁在一起,真的很重要
- 【独家】自小米入股后灵动微进入D+轮融资
