【中国小康网】自然资源部:允许防疫建设项目占用永久基本农田
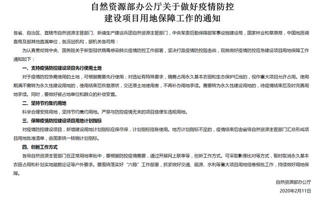
中国小康网 2月11日讯 据自然资源部网站今日消息 , 发布《关于做好疫情防控建设项目用地保障工作的通知》 。
【中国小康网】自然资源部:允许防疫建设项目占用永久基本农田。《通知》明确对于疫情防控急需使用的土地 , 可根据需要先行使用;对选址有特殊要求 , 确需占用永久基本农田和生态保护红线的 , 视作重大项目允许占用 。
使用期满不需转为永久性建设用地的 , 使用结束后恢复原状 , 交还原土地使用者 , 不再补办用地手续 。 需要转为永久性建设用地的 , 待疫情结束后及时完善用地手续 。 同时 , 要做好被占地单位和群众的补偿安置 。
《通知》要求 , 科学合理安排用地 , 坚持节约集约用地 。 严禁与防控疫情无关的项目搭便车违规用地 。
【中国小康网】自然资源部:允许防疫建设项目占用永久基本农田。
推荐阅读
- 美国用“核试验”来恫吓中国“核裁军”,那是赤裸裸的核讹诈
- 颠覆未来战场?美军成功测试新武器,但中国早用来砍树了
- 《异度神剑 终极版》日语配音与英语配音直观对比影像
- RNG新上单暴露了?绿毛小明聊天记录曝光:记得照顾好我们的兄弟
- 讲解bjl下三路打法原理及个人实战技巧心得经验分享【许祥孜】
- 莱万已经累计4张黄牌,对阵法兰克福若再吃牌,将无法出战多特
- “神童”将加入NBA发展联盟?未来的中国男篮,强敌恐不止日本!
- 2换1!乔丹当年的交易筹码曝光
- 疫情想借疫情敲诈中国是白日做梦!王毅这些话掷地有声
- 岂有此理,6000华人宣誓加入美国,扬言中国无权取消他们国籍
