文汇报■想办出入境证件?上海公安发出最新建议!还有一张表值得你收藏
文汇报■想办出入境证件?上海公安发出最新建议!还有一张表值得你收藏//联盟头条 http://toutiao.caoding.cn/
根据疫情防控工作需要 , 为保护广大申请人生命安全和身体健康 , 减少人员流动助力疫情防控 , 上海公安出入境管理部门再次建议提醒:内地居民非特别急需的 , 可暂缓申办出入境证件;已完成申请的 , 非特别急需的可暂缓领取出入境证件 。 根据安排 , 本市出入境办证窗口将于2月3日(周一)起正常对外接待 。 出入境办证大厅为人员流动性较大的公共场所 , 办理出入境证件需进行现场拍照、采集指纹等环节 , 有交叉传播风险 。 特别急需办理出入境证件的人员 , 进入办证大厅请自觉佩戴口罩做好个人防护 , 并配合现场工作人员开展体温检测等相关工作 。
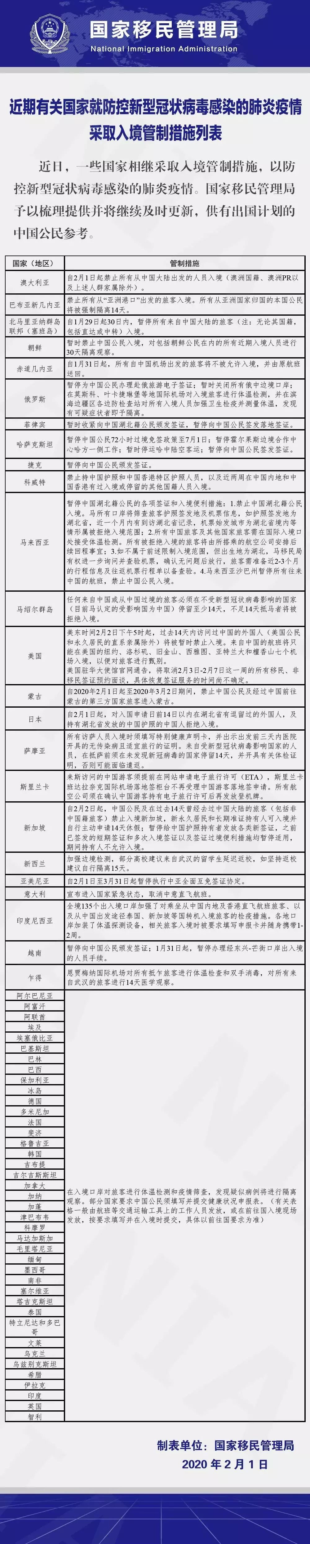
建议近期有出国出境计划的内地居民合理谨慎确定出行时间 , 避免可能造成的不必要损失 。 据目前掌握 , 部分国家和港澳台地区对来自中国内地(大陆)的旅客入境采取了限制性措施(详见下表) 。
如确有需要出国出境 , 建议您提前向有关国家或地区驻华代表机构、航空公司或境外接待单位了解清楚目的地国家或地区采取的入境管控措施情况再作安排 。
文汇报■想办出入境证件?上海公安发出最新建议!还有一张表值得你收藏//联盟头条 http://toutiao.caoding.cn/
图表来源:国家移民管理局
文汇报■想办出入境证件?上海公安发出最新建议!还有一张表值得你收藏。作者:何易编辑:张懿责任编辑:戎兵
文汇报■想办出入境证件?上海公安发出最新建议!还有一张表值得你收藏。*文汇独家稿件 , 转载请注明出处 。
推荐阅读
- 5G手机市场新变化:高通中端SOC不给力,各家都另想办法
- 《神之塔》昆的神助攻,即使不过关他会不会想办法帮助夜通关?
- 文汇报疫情期间聚众通宵打麻将,安倍心腹丑闻曝光后请辞
- 黑户想办卡?你要知道这几点
- 文汇报美国一家庭开车出游,竟在路上捡到一百万美金
- 文汇报人民锐评:美国退与不退,世卫组织就在那儿
- 文汇报卢旺达大屠杀主要嫌疑人逃亡25年后被捕
- 文汇报东京奥组委首席执行官:东京推迟给了北京冬奥会独特的机会
- 文汇报“伊斯兰国”在阿富汗发动多起针对平民的恐袭,外交部:强烈谴责
- 文汇报推特宣布:允许部分员工永远居家办公
