「红星新闻」银保监会:受疫情影响暂无收入人群可合理延后还房贷
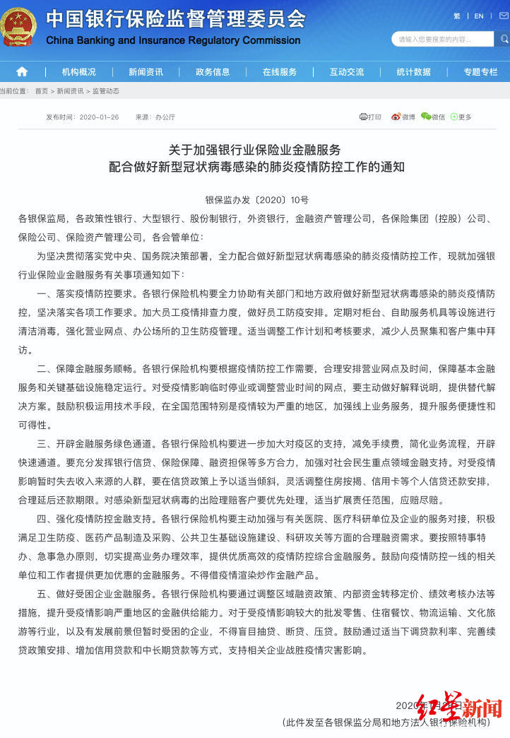
1月26日 , 红星新闻从银保监会官网发布的《关于加强银行业保险业金融服务 配合做好新型冠状病毒感染的肺炎疫情防控工作的通知》中了解到:
对受疫情影响暂时失去收入来源的人群 , 要在信贷政策上予以适当倾斜 , 灵活调整住房按揭、信用卡等个人信贷还款安排 , 合理延后还款期限 。
对于银保监会延缓还款的政策 , 易居研究院智库中心研究总监严跃进认为 , 在假期延后的情况下 , 部分购房者确实会担心后续收入来源和还贷的问题 。 所以类似政策也有助于打消部分购房者的顾虑 。
他表示 , 在2008年12月的时候 , 中国人民银行和银监会发布了《关于汶川地震灾前贷款因灾延期偿还有关政策的通知》 , 就明确对灾区灾前已经发放、灾后不能按期偿还的个人贷款 , 在2008年12月31日以前仍然不能按期还款或者借贷双方尚未达成重组或减免协议的 , 再给予6个月的宽限期 。
严跃进判断 , 此次银保监会政策虽然没有明确宽限期 , 但预计给予6个月的宽限期是有可能的 。 也就是说 , 今年上半年的房贷或可以推迟到下半年偿还 。
此外 , 他认为 , 按揭贷款政策建议不要调整 , 若确实因为开工延期导致部分职工收入受影响 , 建议采取“一企一策”的方针 , 给予各类补贴 , 以确保职工薪酬不会有大变动 , 进而也确保按揭贷款市场的稳定 。
“总体上看 , 此次肺炎事件也给予了很多启发 , 尤其是在公共卫生安全危机的情况下 , 建立快速响应的金融解决机制 , 尤其是涉及到个人按揭贷款等领域的政策 , 都是市场所需要的” 。
「红星新闻」银保监会:受疫情影响暂无收入人群可合理延后还房贷。红星新闻采访人员 李伟铭 白兆鹏
「红星新闻」银保监会:受疫情影响暂无收入人群可合理延后还房贷。编辑 余孟祥
推荐阅读
- 三国杀:卡牌是否应该“界限突破”?且看这版「界闪电」设计如何
- 「周榜」9件最抢手美衣
- 看看新闻Knews综合12岁男孩派出所大喊"我腿软" 真相让人哭笑不得
- 看看新闻Knews综合情侣马路上吵架结果双双被碾压 她还怀有身孕!
- 央视新闻客户端这条传播链从1到200才两周!恐怖的投币练歌房:唱5首歌飞沫遍身
- 中国新闻网王毅:历史应由事实和真相来书写,不应被谎言误导污染
- 中国新闻网王毅:加快中日韩自贸谈判 力争年内签署区域全面经济伙伴关系协定
- 央视新闻报复性消费会出现吗?当前就业情况如何?这次发布会说清了!
- 「连麦两会」两位90后村支书隔空分享战“疫”中的乡村管理经验,共谋致富奔小康之路
- 央视新闻向飞行员致敬!巴客机坠落居民区却无地面人员死亡
