【健康中国】国家卫生健康委办公厅关于加强新型冠状病毒感染的肺炎重症病例医疗救治工作的通知
各省、自治区、直辖市及计划单列市、新疆生产建设兵团卫生健康委:
近期 , 我国部分省份发生新型冠状病毒感染的肺炎疫情 。 为进一步加强全国新型冠状病毒感染的肺炎重症病例(以下简称重症病例)医疗救治工作 , 确保重症病例得到及时有效医疗救治 , 切实保护人民群众身体健康 , 现就做好有关工作通知如下:
一
高度重视重症病例医疗救治组织工作
各地要高度重视新型冠状病毒感染的肺炎重症病例医疗救治工作 , 加强组织协调力度 , 统筹医疗资源 , 认真组织做好重症病例的医疗救治工作 。 要严格落实“集中患者、集中专家、集中资源、集中救治”原则 , 安排最强有力的医疗力量和医疗机构进行医疗救治 。 要进一步充实发热门诊、急诊和呼吸、重症等重点科室力量 , 加强人员药品物资保障 。 要成立省级重症病例医疗救治专家组 , 及时组织专家会诊 , 制定有效的医疗救治方案 。
二
规范开展医疗救治
要加强对各级各类医疗机构医务人员培训 , 提高新型冠状病毒感染的肺炎早期识别和鉴别诊断能力 , 重点关注老年人和有基础疾病的特殊人群 , 密切观察病情变化 。 相关医疗机构要成立重症病例医疗救治工作组 , 按照《新型冠状病毒感染的肺炎重症、危重症病例诊疗方案(试行)》(见附件)要求 , 在对症治疗的基础上 , 积极防治并发症 , 及时进行器官功能支持 , 最大限度降低病死率 。 要对重症病例加强重点会诊 , 做好疑难危重病例讨论 , 对重症病例实施动态评估 , 及时调整治疗方案 。
根据患者病情严重程度确定治疗场所 , 疑似及确诊病例应在具备有效隔离条件和防护条件的定点医院隔离治疗 , 重症病例救治医院要成立本医院医疗救治工作组 , 选派责任心强、业务水平高的技术骨干力量参与医疗救治工作 。
三
严格落实重症病例转运和医院感染防控等措施
重症病例应当尽快转运到本辖区综合力量最强 , 具备呼吸道传染病防护条件的医院 。 重症病例要专车转运 , 及时、科学、规范洗消;车上工作人员要按规定防护 。 医疗机构要加强院感防控培训 , 落实岗位职责 , 严格执行消毒隔离 , 科学实施个人防护措施 。 同时 , 医疗机构要加强临床实验室生物安全管理 , 尽最大努力避免医院感染发生 。
【健康中国】国家卫生健康委办公厅关于加强新型冠状病毒感染的肺炎重症病例医疗救治工作的通知。 四
准确掌握重症病例信息
各省级卫生健康行政部门要掌握本辖区内重症病例医疗救治情况 , 及时按程序报告本地重症病例情况 。 各省份对本地重症病例要做到底数清、情况明 , 切实提高数据报送准确性 , 防止错报漏报 , 杜绝瞒报 。 要加强对重症病例的分析研判 , 如需要国家选派专家支援医疗救治 , 可向我委提出申请 。
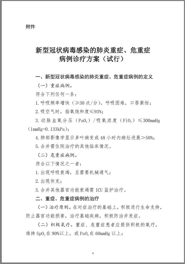
《新型冠状病毒感染的肺炎重症、危重症病例诊疗方案(试行)》
(点击图片 , 可放大观看)
【健康中国】国家卫生健康委办公厅关于加强新型冠状病毒感染的肺炎重症病例医疗救治工作的通知//联盟头条 http://toutiao.caoding.cn/
【健康中国】国家卫生健康委办公厅关于加强新型冠状病毒感染的肺炎重症病例医疗救治工作的通知//联盟头条 http://toutiao.caoding.cn/
【健康中国】国家卫生健康委办公厅关于加强新型冠状病毒感染的肺炎重症病例医疗救治工作的通知。
【健康中国】国家卫生健康委办公厅关于加强新型冠状病毒感染的肺炎重症病例医疗救治工作的通知//联盟头条 http://toutiao.caoding.cn/
推荐阅读
- 美国用“核试验”来恫吓中国“核裁军”,那是赤裸裸的核讹诈
- 颠覆未来战场?美军成功测试新武器,但中国早用来砍树了
- 《异度神剑 终极版》日语配音与英语配音直观对比影像
- RNG新上单暴露了?绿毛小明聊天记录曝光:记得照顾好我们的兄弟
- 讲解bjl下三路打法原理及个人实战技巧心得经验分享【许祥孜】
- 莱万已经累计4张黄牌,对阵法兰克福若再吃牌,将无法出战多特
- “神童”将加入NBA发展联盟?未来的中国男篮,强敌恐不止日本!
- 2换1!乔丹当年的交易筹码曝光
- 疫情想借疫情敲诈中国是白日做梦!王毅这些话掷地有声
- 岂有此理,6000华人宣誓加入美国,扬言中国无权取消他们国籍
