「中国消费者报」30款硅藻泥样品测评结果出炉!“净卫士”“百姓绿森林”等5款有害物质超标
近年来
健康环保的室内装饰材料越来越受欢迎
硅藻泥装修材料成为消费者的新宠
但市面上硅藻泥的品牌繁多
在品质上参差不齐
甚至出现一些假冒伪劣商品
普通消费者往往难以辨别真假
为此
宁夏自治区消协对硅藻泥产品进行了比较试验
小贴士
硅藻泥装饰壁材是以硅藻土为主要原料而制成的干粉状内墙装饰涂覆材料 , 硅藻土源自海洋海藻类植物形成的硅藻矿物 。 硅藻泥健康环保 , 不仅有很好装饰性 , 还具有一定的吸附甲醛、调湿等功能 。
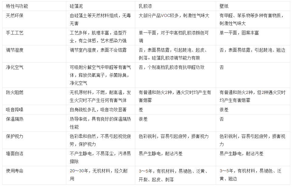
与乳胶漆、壁纸的比较
26个样品品牌
此次硅藻泥样品是由宁夏自治区消费者协会工作人员以消费者的身份 , 从银川市兴庆区和银川西夏区、京东商城、淘宝、天猫商城购买样品30批次 , 商品涉及百姓绿森、正然、必然美、蓝天豚、泥博士、净卫士、兰舍、铭居、蒙太奇、北疆、爱阁瑞、和一、爱美瑞等26个品牌商品 。
表1 样品信息及测试结果
百姓绿森林、净卫士兰舍、和一等5款样品有害物质超标
本次比较实验的产品涵盖了市场上大部分热销品牌商品 , 总体来讲测试结果较好 , 现根据测试数据从以下几个方面进行详细分析 。
(一)从物理性能分析
通过对30批次样品物理性能的测试 , 本次测定的物理性能指标包括在容器中状态、施工性、表干时间、耐碱性4个指标 。 30批次的样品在实验过程中均能满足JC/T2177-2013标准中物理性能要求 , 测定的样品的干燥时间平均为1小时 , 样品间差异不明显 。
(二)从有害物质指标分析
经过对30个样品有害物质的测试 , 本次比较试验 , 有害物质限量指标包括挥发性有机化合物含量(VOC)、苯、甲苯、乙苯、二甲苯总和、游离甲醛、可溶性重金属(铅、镉、铬、汞)指标 。
1、挥发性有机物(VOC)
挥发性有机物(VOC)中的许多成分都具有致癌性或对身体有害 , 对呼吸系统症状减弱或对气味敏感的人特别危险 , 同时 , 挥发在空气中也会对环境造成污染 , 此次检测的30组硅藻泥样品中 , 有5组样品挥发性有机物含量超标 。
表2.样品中挥发性有机物(VOC)超标信息
2、甲醛
甲醛超标有致敏、刺激和致突变等危害 。 此次抽查的30批次硅藻泥样品中 , 均未检测出甲醛超标 。
3、苯系物
由于苯系物的挥发性大 , 暴露于空气中很容易扩散 。 人和动物吸入或皮肤大量接触进入体内 , 会引起慢性和急性苯中毒 。 此次抽查的30批次硅藻泥样品中 , 均未检测出苯系物 。
4、可溶性金属
可溶性金属指密度大于4.5克/立方厘米的金属 , 如铅、镉、铬、汞等 。 若长期接触含铅等重金属 , 可引发轻度神经衰弱和消化不良症状 , 较重者则出现贫血及铅麻痹 。 30组硅藻泥样品经检测 , 可溶性重金属含量都非常低 , 均远低于标准限量值 。
消费提示
通过这次比对试验
发现标注价格高的和标注“大品牌”的
质量性能并不一定好
建议消费者结合自身需要购买
不必盲目追求“大品牌”或高价产品
1.要了解产品 , 货比三家
由于市场上硅藻泥在价格、质量和环保性能上都有差异 , 为此 , 消费者在购买前最好先货比三家 , 多了解相关硅藻泥产品信息和相关知识 。 要认真识别产品 , 对不同品牌、包装的产品 , 要从质量、价格、服务、企业信誉和环保性能等方面综合考虑 。
一是吸水性强 。 由于真正的硅藻泥具有多孔性、“分子筛”结构的特性 , 通过向硅藻泥墙面喷水来证明其具有丰富的孔隙 。 1平方米墙面1分钟内大约吸水1公斤 , 使用大喷壶对墙面同一位置反复喷水20~30次 , 真硅藻泥会迅速将水吸收 , 不花色、不流泥 , 而假硅藻泥则不会吸水或吸很少吸水 。 一把喷壶即可鉴定真伪 。
二是色泽柔和 。 真正的硅藻泥色泽柔和 , 分布均匀 , 呈现亚光色 , 具有泥面的效果 。 而假冒的硅藻泥会呈现油光面 , 色彩过于艳丽 , 有刺眼的感觉 , 长期使用易脱色、花色 。
三是手感细腻 。 真的硅藻泥摸起来手感细腻 , 有松木的感觉 , 其肌理图案做工精细 , 流畅大方 , 艺术冲击力强 。 而假硅藻泥摸起来粗糙坚硬 , 像水泥和砂岩 , 其肌理图案死板僵硬 , 美感全无 。
2.要认真查验 , 保留证据
消费者在选购时要查验商品是否具有合格证和权威机构出具的有效检验报告;查看硅藻泥包装是否严密 , 认真阅读贮存期限和贮存条件说明 , 并且保留好产品合格证、检验报告、说明书和购买凭证 , 便于事后发生纠纷维护自己的合法权益 。
3.要合理使用 , 正确养护
与传统涂料相比 , 硅藻泥的优点易于制作丰富的立体造型 , 且具有独特的“分子筛”多孔性结构 , 可以吸收空气中的水分 , 也可以吸附空气中游离的甲醛等有害化学物质及异;缺点在于不宜擦洗且不耐污渍 , 因此对于硅藻泥装饰过的墙面 , 在日常养护中应尽量避免用湿布擦洗或者直接触水 。
来源/综合宁夏消费者协会
「中国消费者报」30款硅藻泥样品测评结果出炉!“净卫士”“百姓绿森林”等5款有害物质超标。编辑/孙蕊
「中国消费者报」30款硅藻泥样品测评结果出炉!“净卫士”“百姓绿森林”等5款有害物质超标。监制/何永鹏 田珍祥
推荐阅读
- 美国用“核试验”来恫吓中国“核裁军”,那是赤裸裸的核讹诈
- 颠覆未来战场?美军成功测试新武器,但中国早用来砍树了
- 三国杀:卡牌是否应该“界限突破”?且看这版「界闪电」设计如何
- “神童”将加入NBA发展联盟?未来的中国男篮,强敌恐不止日本!
- 疫情想借疫情敲诈中国是白日做梦!王毅这些话掷地有声
- 「周榜」9件最抢手美衣
- 岂有此理,6000华人宣誓加入美国,扬言中国无权取消他们国籍
- 中国停止采购澳大利亚煤炭?澳政客风声鹤唳,这就是惹错人的后果
- 中国渔民再次立功! 巨大宝藏重见天日, 美国请求被拒之门外!
- 中国最强CMOS芯片厂商:打败索尼、三星,年销10亿多颗,全球第一
