中国青年网@喝风辟谷治百病?这样的事还真有人信
喝风辟谷能治病?
还真有人信
甚至掏几万块钱听课
也不能只怪人无知
讲课的人是真能忽悠
面对质疑
西安取消了
“喝风辟谷”公司的补贴申领资格
舆论的质疑却远未打消
“伪科学养生”为何一再登堂入室?
怎么才能给“装大师”“假神药”辟辟谷
让他们喝西北风去?
中国青年网@喝风辟谷治百病?这样的事还真有人信//联盟头条 http://toutiao.caoding.cn/
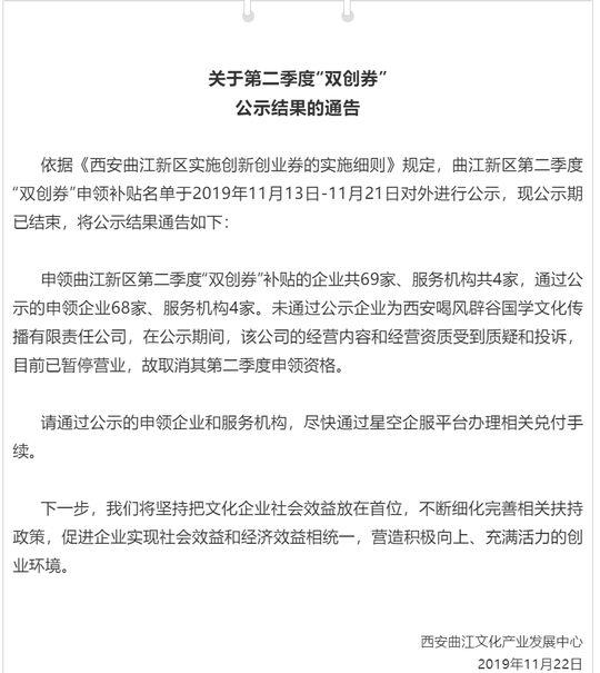
近日 , 陕西西安一家宣传“喝风辟谷治百病”的企业因为被当地政府部门下属机构列入补贴名单 , 受到舆论关注 。 主管机构周五深夜发布通告表示 , 取消这家公司的补贴申领资格 , 公司的微信公众号也已经关闭 。
一个公然宣扬“喝风辟谷能治百病”的企业
为何能堂而皇之登上政府扶持名单?
西安曲江新区管委会下属的曲江文化产业发展中心上周六发布消息说 , 经过“严格的审核” , 公布今年第二季度成功申报政策扶持的企业和服务机构名单 , 其中包括“西安喝风辟谷国学文化传播有限责任公司” 。
曲江新区管委会网站随后有市民留言质疑说 , “一个公然宣扬喝风辟谷能治百病(包括癌症、糖尿病等)的企业能堂而皇之登上政府扶持名单 , 让人诧异 , 强烈建议主管此事的同志调研核实该企业的资质和业务 。 ”政府部门回应说 , 西安喝风辟谷国学文化传播有限责任公司提交的申请材料符合《西安曲江新区创新创业券实施细则》的申领条件 , 申领项目是“能耗补贴” , 预计兑付金额为5,644.29元 , 现处于公示阶段(公示期为七天 , 11月13日至11月21日) 。 公示期间无异议后方可兑付 。
曲江新区工作人员:“从申领到审核到拨付到发放 , 都是严格符合我们曲江新区的资金管理办法的 , 然后企业它肯定是提交了相关的材料 , 比如说税收、营收等等方面条件 , 我们邀请第三方机构审核的 , 再由文产中心、财政局都会审核 。 ”
中国青年网@喝风辟谷治百病?这样的事还真有人信//联盟头条 http://toutiao.caoding.cn/
21日公示期结束 , 曲江新区文化产业发展中心在22日深夜11点38分发布通告宣布 , 西安喝风辟谷国学文化传播有限责任公司的经营内容和资质在公示期间受到质疑和投诉 , 目前已经暂停营业 , 因此取消这家公司第二季度“双创券”补贴的申领资格 。 公司的微信公众号停止使用 , 论坛无法打开 , 办公地点也贴出“暂停营业”的纸条 。
中国青年网@喝风辟谷治百病?这样的事还真有人信//联盟头条 http://toutiao.caoding.cn/
有工作人员对上海电视台采访人员否认宣传治病 。
工作人员:“谁说我们治病的?我们没有会员的 。 ”
但中国之声采访人员查证发现 , 在相关视频直播的内容中 , 确实有“喝风辟谷不用吃药就能治病”的描述 。
视频直播:“大家好 , 今天晚上分享的题目是‘一路喝风 走向健康’ 。
不知不觉我就进入了辟谷状态 , 忘记了吃药、打针 , 每天渴了就喝点水 , 不觉得饿 , 也不觉得馋 , 从此我停止了打胰岛素 , 药也停了 。
在第1次辟谷的第2天 , 降压药、降血脂的药就停了 , 到现在为止辟谷10次 , 最长一次28天 , 最少一次8天 , 就这样 , 经过多次辟谷 , 身上的这些病灶都没有了 , 不知不觉中就好了 。 体重也减了20多斤 , 回到年轻时的标准体重 , 身体好了 , 心情更好了 。 ”
视频信息显示 , 这些分享自己经历的人是“喝风辟谷”的讲师 , 虽然辟谷入门免费 , 但是要花25800元成为会员 , 会员“出徒”之后才能成为讲师 , 有媒体质疑这种模式涉嫌传销 , 也有“喝风辟谷”的工作人员透露 , 今年确实被举报涉嫌传销 , 接受过执法部门的调查 。
除了“健康” , “喝风辟谷”的宣传还针对中老年人关心的其它问题 , 包括夫妻关系以及子女婚恋 。
中国青年网@喝风辟谷治百病?这样的事还真有人信//联盟头条 http://toutiao.caoding.cn/
中国青年网@喝风辟谷治百病?这样的事还真有人信。中国之声找到一位在辽宁组织“喝风辟谷”线下活动的女士 , 她表示已经没有开展活动 , 但她的微信名仍然显示为“辟谷导师” 。
“辟谷导师”:“现在我们不做了 。 ”
采访人员:“有其他的老师还在做吗?”
“辟谷导师”:“我们这边没有 。 ”
采访人员:“我看微信号什么的也上不去了 , 是惹上了什么事情不让做了?还是什么原因?”
中国青年网@喝风辟谷治百病?这样的事还真有人信。“辟谷导师”:“不清楚 。 ”
采访人员:“再学的话应该联系谁呢?”
“辟谷导师”:“我不知道 , 那就得等公众号可以的时候再关注公众号 。 ”
中国青年网@喝风辟谷治百病?这样的事还真有人信//联盟头条 http://toutiao.caoding.cn/
根据西安曲江文化产业发展中心发布的信息 , 在曲江新区今年第一季度的“双创券”补贴名单中 , 同样有西安喝风辟谷国学文化传播有限责任公司的名字 , 这批补贴总额15万多元 , 审核确定的39家企业平均每家能拿到近四千元 。
曲江文化产业发展中心周五深夜的通告没有说明第一季度的补贴是否需要追回 , 只表示“下一步将坚持把文化企业社会效益放在首位 , 不断细化完善相关扶持政策” , 正值周末 , 采访人员没有联系到曲江新区和“喝风辟谷”公司作进一步回应 。
推荐阅读
- 麦迪:若和恩比德同队会打起来,预计篮网勇士会师2021年总决赛
- 颜值在线的它,东风风行T5L表现如何?网友:“纸老虎”
- 环球网林郑月娥三谈香港国家安全立法:将尽全力宣传和解释重要性,抗衡无理攻击和肆意诋毁
- 新华网内地学者解读全国人大会议涉港议程:守护国家安全、维护“一国两制”的必要之举
- 环球网刚刚,王毅回答环球时报—环球网提问,谴责美方“三无产品”
- 环球网王毅:病毒源头问题上,中方与美国一些政客之间的分歧,是真相与谎言的距离,是科学与偏见的对比
- 轻薄便携!酷比魔方KBook Lite上手,3K分辨率打造专属网课本!
- 新华网河南师范大学青年学子在战“疫”中绽放青春
- 华为畅享Z即将发布 除了5G双模全网通 还有这些前沿配置
- 定了!上海中小学放暑假时间公布!网友:哦嚯!神兽又要出山了……
