「红星新闻」“住房租赁新规”成热词,房企跑步布局
7月30日 , 中共中央政治局召开会议 , 分析研究当前经济形势 , 部署下半年经济工作 。 会议要求 , 坚持房子是用来住的、不是用来炒的定位 , 落实房地产长效管理机制 , 不将房地产作为短期刺激经济的手段 。
从2010年至今 , 住房限购政策刚好走到了第十年 。 红星新闻采访人员注意到 , 从今年下半年以来 , 多个城市相继出台住房租赁相关规定 , 对租赁市场提出了更多的要求 。
资料图片 图据IC photo
“现在发展租赁房肯定是整个调控的主旋律 。 ”10月8日 , 中国科学院大学研究房地产经济方向副教授李秀婷在接受红星新闻采访时说 , “对于市场来讲 , 如果租赁房能够长期可持续发展 , 它对于稳定市场、对于未来的房价、房地产市场监控会有非常重要的作用 。 ”
全国各地的租赁新政(以下简称“新政”)都围绕哪些方面进行?又将如何影响房地产宏观市场?房产企业又将做何调整?
转变
从“限购”到“租房”
住房限购政策 , 到今年刚好走到第十年 。
追溯到2010年4月30日 , 北京出台“国十条”实施细则 , 率先规定“每户家庭只能新购一套商品房” 。 随后 , 9月29日“国五条”出台后 , 累计有上海、广州、天津、南京、杭州等16个一、二线城市推出限购政策 。
资料图片 图据IC photo
再往后 , 限购政策不断优化细化 , 各地有各地不同的“限”法 , 但总的来说 , 限购是全国房地产一个总体的调控风向 。
今年下半年 , 红星新闻采访人员发现 , 全国的限购政策趋于稳定 , 但多地政府密集出台了针对租赁市场的新政 。
先是在7月中旬 , 财政部、住房和城乡建设部就公示了首批财政支持住房租赁市场发展试点城市名单 。 其中 , 北京、上海、南京、杭州、合肥、福州、厦门、济南、郑州、长沙、广州、深圳等16个城市入围 。
而红星新闻采访人员注意到 , 在入围的16个城市中 , 北京、深圳、广州、合肥、南京、长春等地均在下半年有住房租赁的新动作 。 除此以外 , 陕西、南京、珠海等地也有相应的租赁规定出台 。
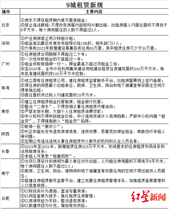
9月底 , “9地出台租赁新规”一度成为微博热搜 。 据红星新闻采访人员不完全统计 , 在今年下半年 , 陕西、北京、深圳、广州、合肥、南京、珠海、长春、南宁等9地相继出台住房租赁新规 , 通过增加房源供给、规范市场管理等措施 , 促进住房租赁市场健康发展 。
从行业来讲 , 贝壳研究院高级分析师黄卉告诉红星新闻采访人员 , 经过八九年的发展 , 住房租赁行业经历了从萌芽期到快速发展期的转变 , 尤其是近两年 , 行业超速发展 。 “调控政策是防范市场风险的有效工具 , 也是保障租客权益的重要手段 。 行业快速发展的今天 , 需要与市场机制并行的调控手段 , 确保行业在正确的轨道上运行” 。
「红星新闻」“住房租赁新规”成热词,房企跑步布局。而从宏观的角度来看 , 李秀婷对红星新闻采访人员表示 , 现在发展租赁房肯定是目前地产调控的主旋律 , “对于市场来讲 , 如果租赁房能够长期可持续发展 , 它对于稳定市场会有重要作用” 。
新规
“稳调控”+“强监管”
根据红星新闻采访人员的不完全统计 , 今年下半年以来 , 这些城市的租赁新政大致都集中在新增租赁保障性住房、稳定房租、打击“黑中介”等方面 。
9城租赁新规 图据红星新闻
李秀婷总结说 , 各个城市在房地产市场所做的都是在“稳调控”和“强监管” 。
1.调控:增加租赁住房供给、稳定房租
据红星新闻采访人员梳理 , 这9个城市出台的租赁新规中 , 多地都提出了要增加租赁住房供给的计划 。 如长春市、深圳市直接制定具体的新增供地目标;合肥市以财政奖补为激励 , 欲盘活存量房源 。
7月1日 , 广州市印发《关于规范新增租赁住房有关管理工作的通知》 , 按照计划 , 至2020年 , 全市计划利用集体建设用地建设租赁住房建筑面积300万平方米 , 每年批准建筑面积按100万平方米控制 。
8月30日 , 深圳市正式发布《关于规范住房租赁市场稳定住房租赁价格的意见》 , 指出多渠道增加租赁住房供应 , 力争到2022年新增建设筹集各类住房60万套 , 其中租赁住房不少于30万套 。
9月2日 , 南宁市印发《南宁市培育发展住房租赁市场试点工作方案》 , 鼓励和规范个人出租闲置房源 。 支持有条件的居民出租房屋 , 允许现有成套住房以原设计的房间为最小单位对外出租 。
9月9日 , 长春市发布《关于进一步培育和发展住房租赁市场的实施意见》 , 明确2019年至2021年 , 长春市将通过增加租赁住房用地供给、支持规模企业建设租赁住房等一系列政策措施 , 新增租赁住房315万平方米 , 并形成基本的住房租赁市场体系和法规制度体系 。
9月23日 , 合肥市发布五条创新探索住房租赁试点措施 , 在供给不足区域适量新建租赁住房 , 着力增加租赁房源供给 。
“租赁市场要发展的话 , 供给方也要跟进 。 国家的政策要求了市场的专业化、规模化、有组织化 , 多渠道保障租赁住房其实是规模化的一部分 , 就是它要有足够多的房源 , 能供人去筛选 , 能更好地满足多元化的需求 , 这个是很有必要的 。 ”李秀婷解读道 。
除了通过各种方式增加租赁住房的供给 , 从9个城市的新规中 , 红星新闻采访人员发现 , 稳定租赁住房的租金价格也是各地的关注重点之一 。
广州市住房和城乡建设局发布的《关于规范新增租赁住房有关管理工作的通知》说明 , 一次性收取租金的不宜超过一年 , 租金收取鼓励押一付一 , 押金最高不超过月租金三倍 。
7月8日 , 根据北京市住建委发布的新版《北京市住房租赁合同》示范文本 , 未经双方当事人协商一致 , 房东不得在租赁期内单方面涨租金 。 合同提前解除的 , 出租人应在合同解除后约定日期内退还已收但尚未发生的租金 。 承租人应当在合同解除后约定时间内搬离 。
9月18日 , 深圳市发布《关于规范产业用房租赁市场稳定租赁价格的若干措施(试行)》提出了产业用房租金指导价格发布制度 , 为严控产业用房租金过快上涨 , 通过主管部门编制并发布产业用房租金指导价格 , 提高租金透明度 , 引导租赁双方合理约定租金 , 稳定市场预期 。
2.监管:打击“黑中介”、建立监管平台
「红星新闻」“住房租赁新规”成热词,房企跑步布局。红星新闻采访人员从住房和城乡建设部处获悉 , 9月19日 , 住房和城乡建设部召开住房租赁中介机构乱象专项整治工作推进会 。 要求通过专项整治 , 纠正和查处住房租赁中介机构违法违规行为 , 坚决取缔一批“黑中介” , 在有效遏制住房租赁中介机构乱象的同时 , 加快长效机制建设 , 不断优化住房租赁市场环境 。
图据IC photo
红星新闻采访人员注意到 , 在相继出台租赁新规的城市中 , 也有多个城市不约而同地提出要“打击黑中介”的要求 。 李秀婷告诉红星新闻采访人员 , “打击黑中介”等措施都是属于“强监管”的范畴 。
具体来看 , 陕西省发布《住房租赁中介机构乱象相关问题整治实施方案》 , 要求坚决整治住房租赁中介机构乱象 , 纠正和查处发布虚假房源信息、违规收费、恶意克扣押金租金、威胁恐吓承租人等问题 , 坚决取缔一批“黑中介” 。
南京市发布的《关于住房租赁风险的提示》 , 提醒市民注意识别防范“黑中介” 。 房东在委托出租房屋以及房客在承租房屋时 , 要选择正规且市场信誉度好的住房租赁企业或房地产经纪机构 , 及时查看其营业执照及相关资质 。
9月12日 , 南京发布的《关于进一步规范住房租赁经营行为防范市场金融风险的通知》再次提出 , 严禁中介机构、住房租赁机构通过自办金融或与其他机构合作为租房违规加杠杆提供产品和服务 。
李秀婷认为 , 对于中介来讲 , 严格的监管能够促进整个行业的规范性和透明性 , 这是长效机制的一个重要组成部分;此外 , 也会使得行业整体的集中度有所提升 。 “未来如果规范性加强的话 , 可能行业整体的调整升级 , 在这样的情况下 , 它的集中度会增加 , 对于中介本身的经营要求也会增加” 。
对于如何对租赁市场进行更好的监管 , 珠海、南京、合肥、南宁、长春等城市还相继提出成立租金银行托管、租赁监管平台、租赁管理体系、网签备案等方式来强化租赁住房的管理 。
此外 , 多地区还对租赁房屋中的乱象做了进一步规定 。 如珠海、北京、南宁等城市都对住房租赁中的个人居住面积、“隔断房”作出明确规定 。
贝壳研究院高级分析师黄卉说:“广州、南京等多地出台政策 , 旨在防止以租代售等行为的发生 , 真正将增量住房投放于租赁市场 , 平衡市场供应和需求 。 从存量市场看 , 禁止群租房等居住产品形态 , 打击黑中介、二房东 , 能更有效保障租客居住权益 , 防范租赁市场风险 。 ”
影响
住户租赁是压舱石 , 企业跑步布局
至于住房租赁市场的调控如何影响到整个房地产行业的走向?李秀婷对红星新闻分析 , 尤其是对于一线、二线城市来说 , 居住需求旺盛 , 人口持续导入 。 限购政策把某一部分的需求给压制了 , 但对住房的需求是长期存在的 , 房价上涨的压力还是存在 。
“在这种情况下 , 如果租赁房市场发展得好的话 , 可以吸引一部分购房的需求 , 让它走向租赁需求 , 这样能够在一定程度上缓释一线城市房价未来上涨、长期上涨的压力 。 这对于稳定、平抑房价是有很重要的作用 。 ”李秀婷称 。
黄卉也对红星新闻采访人员表示 , 对于租赁市场的调控实际上是在引导市场结构性需求变化 , 可以促进房地产市场平稳发展 。 “住房租赁是房地产市场的压舱石 , 只有稳定和发展住房租赁市场 , 才能有效平衡买卖和租赁市场需求 , 稳定房价和租金预期 。 租赁市场的调控政策能不断规范行业发展 , 保障租客权益 , 引导人们从购到租的需求转变 , 缓解房地产市场结构性需求错配 , 促进房地产市场平稳发展 。 ”
在这样的背景下 , 红星新闻采访人员注意到 , 已经有多个房企加紧在租赁市场的布局 。
9月25日 , 万科A(000002 , SZ)发布公告称 , 公司获准面向合格投资者公开发行面值总额不超过人民币80亿元的住房租赁专项公司债券 。 根据网下机构投资者询价结果 , 经发行人和主承销商(簿记管理人)协商一致 , 最终确定本期债券的票面利率为3.55% 。
至于募集资金的通途 , 公告称用于7个租房租赁项目 , 分布在北京、上海、大连、东莞、沈阳等地 , 一共提供租赁住房4944间 。
而龙湖集团(00960 , HK)旗下品牌龙湖冠寓则在2018年就尝到了租赁市场的甜头 。 据2018年龙湖的年报 , 2018年冠寓租金收入为4.26559亿元 , 较2017年同比增长961.4% , 占集团总收入的10.4% 。
到了今年上半年 , 冠寓更是累计营收4.3亿元 , 同比增幅207% 。 根据龙湖集团的财报 , 冠寓今年的目标是开业超8万间房量 , 营收10亿元 , 至2020年目标营收20亿元以上 。
对于租房市场是否会面临洗牌的问题 , 李秀婷分析 , 在新的需求下 , 行业有了规范化、透明化的经营规则 。 在这种规则下 , 也必然对房企和中介都提出了新的要求 , “只有优质的企业最终会得到长远的发展” 。
红星新闻采访人员 俞瑶 杨佩雯 袁野
编辑 张莉
推荐阅读
- 三国杀:卡牌是否应该“界限突破”?且看这版「界闪电」设计如何
- 「周榜」9件最抢手美衣
- 看看新闻Knews综合12岁男孩派出所大喊"我腿软" 真相让人哭笑不得
- 看看新闻Knews综合情侣马路上吵架结果双双被碾压 她还怀有身孕!
- 央视新闻客户端这条传播链从1到200才两周!恐怖的投币练歌房:唱5首歌飞沫遍身
- 中国新闻网王毅:历史应由事实和真相来书写,不应被谎言误导污染
- 中国新闻网王毅:加快中日韩自贸谈判 力争年内签署区域全面经济伙伴关系协定
- 央视新闻报复性消费会出现吗?当前就业情况如何?这次发布会说清了!
- 「连麦两会」两位90后村支书隔空分享战“疫”中的乡村管理经验,共谋致富奔小康之路
- 央视新闻向飞行员致敬!巴客机坠落居民区却无地面人员死亡
