[证券时报]大额减持频现A股!8月来股东减持计划创出小高潮,多家接近清仓减持,股价冲击效应显现
趁着市场的反弹 , 不少上市公司股东再次动起了减持股份套现的念头 。
8月以来 , 披露减持计划的A股上市公司数量明显增多 , 并创出下半年的小高峰 。
在披露减持计划后 , 多数公司股价受到不小的冲击 。
8月以来A股减持计划明显增多
▲▲▲
至纯科技今日晚间公告称 , 公司股东联新投资、副总经理沈一林、董事会秘书柴心明拟减持公司股份 。
联新投资计划在减持公告发布之日起的20个交易日内 , 通过集中竞价方式减持其所持有的股份不超过2,580,900股(即不超过公司目前股份总数的1%);沈一林计划在2019年10月31日后的6个月内(至2020年4月29日) , 通过集中竞价方式减持其所持有的股份不超过50,000股(即不超过公司目前股份总数的0.0194%);柴心明则计划减持其所持有的股份不超过7,500股(即不超过公司目前股份总数的0.0029%) 。
今年8月以来 , 至纯科技股票迎来一波强劲上涨 , 自8月低位一度涨近60% , 股东减持套现意愿随之增强 。
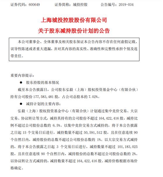
[证券时报]大额减持频现A股!8月来股东减持计划创出小高潮,多家接近清仓减持,股价冲击效应显现。城投控股今日晚间也表示 , 公司股东弘毅(上海)股权投资基金中心(有限合伙)计划通过集中竞价交易、大宗交易、协议转让等方式 , 减持其持有的公司股份不超过 164,422,416 股 , 减持比例不超过公司股份总数的 6.5% 。 公告显示 , 弘毅(上海)股权投资基金中心(有限合伙) 目前持有公司股份 177,583,481 股 , 占公司总股本的 7.02% 。 如果满额完成减持计划 , 将接近清仓式减持 。
此外 , 三维丝、春光科技等多家公司今日晚间也发布了股东减持计划公告 。
上述案例只是近期A股上市公司股东减持意愿提升的一个缩影 。
数据显示 , 从今年8月开始 , A股市场披露减持计划的公司和股东数量再次明显增多 , 整个8月份有246家公司披露减持计划 , 涉及273位股东 。 9月以来仅约半个月的时间里 , 已有超过150家公司披露减持计划 , 涉及逾160位股东 。
不少公司计划减持的规模较大 。
除了上面的城投控股外 , 高科石化股东上海金融发展投资基金(有限合伙)计划自公告之日起三个工作日后的6个月内减持高科石化股份合计不超过过5,346,570股 , 即不超过公司总股本的6% 。 数据显示 , 上海金融发展投资基金(有限合伙)持有高科石化6,967,674股 , 占总股本的7.8192% 。 如果按照计划的上限满额完成减持计划 , 减持完毕后上述股东所持股份将仅剩下1.8192% 。
对比8月以来所披露的减持计划数量 , 7月份整个A股市场仅有175家公司披露减持计划 , 涉及188位股东 。
仔细观察可以发现 , 这段时间正好伴随A股市场反弹 。
行情数据显示 , 从8月底部反弹以来 , 上证指数、深证成指、中小板指和创业板指等主要市场指数的最大反弹幅度均超过10% , 中小板指和创业板指的最大反弹幅度甚至一度超过17% 。
此外值得注意的是 , 今年上半年A股市场披露减持计划的高峰是在4月份 , 当月330家公司披露减持计划 , 涉及359位股东 , 当月正好是年内A股市场最火热时期 。
减持会对市场造成何种影响?
▲▲▲
[证券时报]大额减持频现A股!8月来股东减持计划创出小高潮,多家接近清仓减持,股价冲击效应显现。从近期披露减持计划的公司情况来看 , 多数对股价造成了一定负面冲击 。
如昨日披露减持计划的高科石化、理工光科、正业科技、通富微电、二六三、南极电商等股票今天悉数下跌 , 且跌幅均较大盘要大 。
从具体减持情况来看 , 据Wind数据 , 8月以来整个A股市场净减持金额超过400亿元(按公告日计) , 超过100家公司净减持金额超过亿元 , 包钢股份、兆易创新、第一创业等净减持金额较多 。
中国银河证券近日的研究指出 , 根据中信行业分类 , 2019年以来所有行业均呈现净减持 , 其中净减持规模最大的行业分别为基础化工、电子元器件、医药、非银行金融、机械 。 2019年以来大部分行业净减持均已超过2017年全年净减持水平 , 其中19个行业已超过2018年全年净减持水平 。 目前的减持和市场情况与2018年7月至8月及2018年10月至12月有一定的相似性 , 大部分行业维持着较高的减持比例 。
银河证券认为 , 结合历史经验与目前净减持情况 , 短期内上市公司基本面行情仍有较大的下行压力 , 预计后续股市的回暖态势还将接受挑战 , 基本面难以支撑估值 , 对投资者情绪有一定的压制作用 。 行业层面 , 8月以来净减持数额较大的行业包括基础化工、非银行金融、有色金属、钢铁、交通运输 , 需关注基本面情况并注意股价回落的风险 。
推荐阅读
- 美经济危机加剧!中国减持1256亿美债,大批富人纷纷撤离美国
- 一图解码:药明生物控股股东年内三度减持
- 融创系再度减持金科股份 持股降至5%以下
- 金山软件午后急跌逾5% 近日遭小摩减持涉资约1.57亿
- 电连技术:大股东减持计划届满
- 鸿路钢构2名董事合计减持259万股 套现合计约4978万元
- 每日互动:股东鸿傲投资计划减持不超过2%公司股份
- 5月三次减持、持股降至5%以下 融创加速“放手”金科控制权
- 美债已突破25万亿,中国减持千亿美债后,沙特印度也相继出手
- 果蔬控股股东4次减持净赚4500万 宏辉果蔬发行可转债实为“做嫁衣”?
