李彦宏、张一鸣的“购物车“
----李彦宏、张一鸣的“购物车“//----[ http://www.caoding.cn]
继百度、快手与知乎建立统一战线后 , 投中网获悉 , 百度早在今年6月已入股了果壳网 。
另一方面 , 字节跳动再下一城 , 投资了互动百科 。
如今 , 移动互联网已从增量走向存量竞争 , 平台之间打响内容生态战 , 一位文娱领域的投资人称 , “流量的整合正当时 , 并且永远也不会停” 。
百度和字节跳动正在互入对方的腹地 , 它们共同看中的是信息流和搜索广告 , 而抢夺广告市场的前提是获取足够多的用户并且占领心智 , 这其中"优质的内容"是关键 。 但眼下“大媒体平台”各自为阵 , 知乎创始人兼CEO周源称 , “大家面临的信息孤岛问题 , 以及用户获得高质量内容的成本越来越高的问题 , 都是一样的 。 ”
两家创始人此前分别均表态对于信息流和搜索业务的重视 。 李彦宏称 , 他已经亲自领兵信息流业务;张一鸣则曾在内部强调搜索场景的拓展和优质内容的重要性 。
再造一个“抖音"很难 , 巨头们开始用资本推动新一轮的内容争夺战 。 大小巨头“有钱”且需要优质内容及背后的流量以期变得更大 , 而拥有内容的公司在资本市场下行压力较大的时候 , 不得不背靠巨头得到资本和流量的补给 。
一位文娱行业投资人对投中网称 , 这也将影响下半场内容行业的格局 , 平台之间、平台与内容公司之间的竞合成为新的常态 , “这一轮知乎的投资 , 快手、百度同时进了 , 腾讯也是股东 , 这表明它们一致对抗字节跳动的决心 。 ”
这是一场新旧秩序的对决 。 百度当前市值仅为338亿美元;新晋巨头字节跳动狂飙突进 , 市场传闻称估值达到750亿美元 。 可以说 , 字节跳动同时挑战了百度、腾讯、微博等多家老牌互联网公司 , 这让它在快速扩张的同时 , 也陷入“四面楚歌”之中 。
1.百度入股果壳 字节跳动牵手互动百科
大小巨头用资本推动新一轮的内容争夺战役 。 投中网发现 , 百度已于今年6月份成为果壳网的新股东 , 具体交易金额并未透露 。 天眼查信息显示 , 穿透股权结构后发现 , 百度投资并购部旗下达孜县百瑞翔创业投资管理有限责任公司持股北京果壳互动科技传媒有限公司9.38% 。
投中网未能联系到果壳网官方对此事进行回应 , 百度方面也未对此消息作出回复 , 但投中网了解到 , 相比于知乎 , 果壳和百度的合作目前并没有到特别深入的阶段 , 内容上没有打通 , 果壳网只在百度上开设了百家号 。
一位果壳网员工对投中网称 , 百度的确是果壳的股东之一 , 但对双方合作等细节问题并不清楚 。
果壳网成立于2010年 , 拥有3300万月活用户 。 公开信息显示 , 在2010年至2014年曾共计融资4轮 , 投资方有挚信资本、IDG资本和好未来 。 距百度这一轮融资 , 果壳网有5年未有融资消息 。
另一边 , 字节跳动100%控股的公司——北京量子跃动科技有限公司也已于近日成为北京互动百科网络技术有限公司(以下简称”互动百科)新的投资人 , 持股22.2%成为最大股东 。 这证实了此前字节跳动收购互动百科的传闻 。 对此 , 字节跳动官方回复投中网称不予置评 。
一位接近互动百科的人告诉投中网 , 字节跳动和互动百科在去年开始接触 , 半年前就在产品上完成了非常深度的融合,数据上已经是打通的,每周也有产品合作上的周例会 。 一个明显的变化是 , “以前互百的数据很脏乱 , 但现在看还有点感觉 。 ”今日头条的百科内容现已全部为互动百科的内容 。
互动百科成立于2005年 , 曾于2015年拆分VIE结构 , 挂牌新三板 。 互动百科在百度的“截流”下过得并不好 , 上一次进入公众视野还是2017年被央视315晚会点名 , 因为“审核不严 , 词条可以买卖” 。 它曾于2011年与百度对簿公堂 , 称自己的网页被百度屏蔽 , 并认为百度此举涉嫌不正当竞争 。
除百度外 , 百科市场还有搜狗、360等玩家 , 上述公司都自身有浏览器业务 , 有流量入口 。 孤身一人的“互动百科” , 此次被字节跳动收入囊中 , 可以说是双方各取所需的结果 。
2.百度、字节跳动互入腹地
百度、字节跳动一个以搜索起家 , 一个靠推荐算法成功 , 双方基于自身业务发展 , 却不可避免地深入到对方领地 。
一位字节跳动高管曾对《财经》杂志称 , 头条对对手的判断是 , 2016年百度、2017年腾讯、2018年Facebook , 分别对应信息流产品、内容社交产品和国际化三个阶段 。
但如今 , 头条对搜索的入局 , 百度对信息流的执念 , 无疑让百度重新又成为字节跳动的重要竞对 。
2019年春节期间 , QuestMobile的数据显示 , 百度App的日活用户在1.3亿~1.4亿之间 , 超过今日头条的1.2亿 。 而今 , 百度APP的日活已破2亿 , 据《晚点LatePost》报道 , 今日头条的日活仍在1.2亿徘徊 。 但有分析认为 , 靠砸钱获取的用户 , 后期留存还有待考验 。
百度从2013年起开始做信息流 , 但内部由于搜索、信息流部门左右手互搏 , 并没有引起重视 , 中间战略几经摇摆 , 还一度压注O2O:李彦宏在2015年表示在三年内对糯米业务持续投入200亿元 。 最终 , O2O战略以百度外卖卖身饿了么而终局 。
当百度还在守着搜索按兵未动的时候 , 字节跳动抓住移动互联网的机会在缝隙中生猛增长 。 更让百度措手不及的是 , 移动互联网时代 , 广告主们更加青睐信息流广告 。 据艾瑞咨询统计 , 搜索引擎在中国的在线广告收入份额从2014年的33.4%降至2018年的19.5% 。
百度上一季度财报显示 , 总营收为人民币241.23亿元 , 同比增长15%;归属百度的净亏损为人民币3.27亿元 , 较去年同期的净利润人民币66.94亿元转亏 。 百度首席财务管理官俞军将利润受影响归结于央视除夕晚会营销活动 , 百度2018年第四季度的流量获取成本同比增长34%至34亿元 。
决战信息流 , 累积的算法技术是百度的关键优势 , 李彦宏认为信息流本质上是靠算法推荐 , 而这刚好符合百度的基因 。 一名前百度技术部员工对投中网称 , 百度是信息流技术仍然是行业第一 , 字节跳动其次 , 但是平台真正的护城河其实不在于算法技术 , 而在于优质内容生态的搭建 。
但百度的内容一直受人诟病 , 这也直接影响到了搜索的体验 。 百度曾有过内容池的打造计划:2017年 , 百家号计划累计向内容生产者分成100亿;2018年 , 百度进一步推出“百万年薪”计划 , 希望扶植更多优质内容创作者;此外 , 百度还布局短视频赛道 , 打造了好看视频、全民小视频等 。 不过这一波内容补贴最终吸引了大批流量做号党 , 反倒让百家号成为低质内容的代名词 。
投中网此前了解到 , 为了攻坚信息流一战 , 今年是百度夯实内容基础的一年 , 在质与量上对今日头条进行追赶 , 此外在产品上做了很多改进 , 比如上线了“百度动态” , 对标微博 , 目的是为了降低内容生产门槛 , 增加UGC内容 , 加强手百App的活跃度 。
这边信息流之战还未平 , 那边搜索大战又起 。 当字节跳动开始向千亿美元市值发起冲击时 , 便不安于只停留在信息流战场 , 它在今年年初就启动了搜索的商业化 , 近日又发出招聘广告 , 称要做全网搜索 , 覆盖了今日头条、抖音、西瓜、火山、懂车帝等产品 , 计划打造一个理想的搜索中台架构 。
即使百度一直走下坡路 , 市值甚至于近日被网易超过 , 但它仍然是搜索领域当之无愧的“老大” 。
据statecounter数据显示 , 2019 年 7 月份中国搜索引擎全平台市场占有率 , 其中百度为 76.42% , 搜狗为 11.35% , 神马为 4.71% , 谷歌为 2.85% , 好搜为 2.4% , 必应为2.06% 。 多家媒体分析认为 , 字节跳动做搜索的价值在于为平台内用户提供增值服务 , 并不能动摇百度搜索的基本盘 , 但字节跳动的入局必定会分食百度的搜索广告 。
上述前百度技术员工说 , 从技术角度看 , “字节跳动做搜索和百度相比并没有差距 , 只不过用户习惯用百度罢了 。 ”
3.李彦宏和张一鸣的“购物车”
流量和内容的整合是下半场的主旋律 , 原因在于移动互联网的增量已到瓶颈 , 只能拼存量 。 QuestMobile数据显示 , 整个2019年1季度 , 中国移动互联网整体MAU增长只有762万 , 相比去年同期的增长幅度下降了300余万 , 3月份同比增速更是首次跌破了4% 。
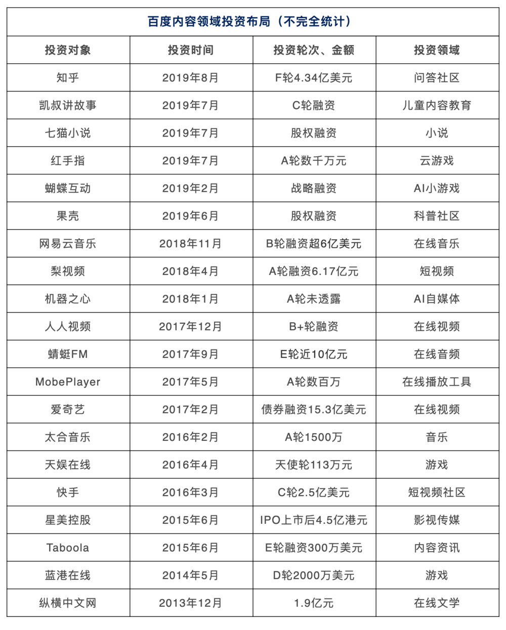
“有钱”的大小巨头们开始用资本之手各自拉拢“盟友" 。 近年来 , 百度在内容领域投资覆盖游戏、音乐、视频网站、短视频、资讯等多个赛道 。 它先后投资了快手、网易云音乐、人人视频、梨视频、蜻蜓FM、凯叔讲故事等 。 百度投资知乎 , 延续了它对内容和小程序的关注 。 此次合作后 , 知乎全站上亿条问答内容将以智能小程序的形式接入百度App , 并在百度搜索、信息流上通过AI技术个性化分发给兴趣不同的用户 。
百度布局内容还可与其开发的智能音响等硬件相连接 。 在百度投资“凯叔讲故事”时就曾称将利用智能语音交互等技术 , 丰富并提升“凯叔讲故事”的内容和服务体验;同时 , “凯叔讲故事”将接入百度App、智能小程序、小度智能音箱等百度系产品 。
----李彦宏、张一鸣的“购物车“//----[ http://www.caoding.cn]
字节跳动一直对内容“情有独钟” , 它曾于2018年1月成立了一家投资早期新媒体内容创业项目的内容投资基金 , 规模为2亿元 。 2018年底又被外媒报道 , 字节跳动打算组建自己的首支100亿元(约为14.5亿美元)的风险投资基金 , 将主要用于投资人工智能和内容领域的优质企业 。
壹娱观察分析称 , 字节跳动的投资逻辑主要是以“内容”为核心 , 产出、社交、广告业务三者为重点的战略布局 。 此前字节跳动已经投资了虎扑、Musical.ly、快看漫画等明星项目 。 而通过投资并购手段 , 字节跳动成功孵化出了抖音 , 也在海外市场大展拳脚 。
但它接下来的内容争夺战将会更为艰难 , 这是因为百度入手的果壳、知乎、快手等公司背后 , 都站着实力强劲的腾讯 。 据CVSource投中数据显示 , 腾讯是百度合投最多的公司 , 共合投22次 , 这或将意味着 , 未来百度、腾讯仍然会处在同一资本阵营中 。
----李彦宏、张一鸣的“购物车“//----[ http://www.caoding.cn]
由于字节跳动先后在短视频、社交、游戏等多个领域挑战腾讯的位置 , 腾讯对其的态度显然就没有如对百度友好 。 双方从创始人朋友圈互怼 , 公关舆论战到诉至法院 , 持续时间长达一年之久 , 并且 , 腾讯旗下的微信依然对字节跳动系产品处于全线封杀状态 , 但却开放给了短视频的另一小巨头快手 。
据TechCrunch报道 , 腾讯于今年2月份被曝出将领投美国社交新闻聚合网站Reddit的D轮融资 。 当时分析称 , 此次交易如若顺利 , 将截断字节跳动在海外资讯领域复制 Musical.ly成功经验的可能 。 这次交易也大概率上会成为腾讯在海外对字节跳动进行战略压迫的开端 。
今年4月 , Livemint报道称 , 印度内容社交应用ShareChat正在与腾讯接洽 , 计划融资2亿美元 。 报道分析 , ShareChat此次融资 , 主要是为了应对来自字节跳动Helo的挑战 , 腾讯将利用资本和战略优势将帮助ShareChat对抗字节跳动 。
但硬币的另一面 , 百度、腾讯受到字节跳动的挑战也是产业周期中技术更迭的正常现象 , 不论是新贵还是老牌巨头 , 在一个异常激烈的竞争环境中处境都是一样的——不进则退 。
百度原产品副总裁俞军曾说 , 产业生命周期的更迭总是从具有颠覆性的新技术开始的 , 聚光灯曾经照耀过一个个新兴的产业 , 使他们成为增长最快的经济引擎 , 如今这个焦点正是搜索引擎 , 但如果有一天 , 搜索引擎不能带给用户更多的价值——无论怎么努力去改进 , 其对于用户体验的提高已经微乎其微了的话 , 其光芒与风头被另一种产业替代 , 也将是一种必然 。
这一天似乎已经到来 。
推荐阅读
- 情商高、会说话,相处起来很舒服的星座,走到哪里都受欢迎
- 水花、格林加维金斯,能吹响勇士反攻的号角吗?能否再创5年3冠?
- 中美关系直击要点!外交部长王毅记者会核心内容精炼 提及中美关系、病毒源头、香港事务等问题
- 超美的露肩装穿衣指南,溜肩、宽肩也能穿,不用羡慕别人了
- 普拉多车尾的TX、TXL、VXL是啥意思?老司机:搞不懂会闹笑话
- 新华网内地学者解读全国人大会议涉港议程:守护国家安全、维护“一国两制”的必要之举
- 支付宝、微信未必安全?手机出现这3种征兆,你或许已被黑客监听
- 中国最强CMOS芯片厂商:打败索尼、三星,年销10亿多颗,全球第一
- 电机正转与反转的几种解决方法(附电路图的分析)
- 终于知道生啤、熟啤、干啤、原浆、纯生之间的区别,口味大不同
