突发!陕西一在建桥梁倒塌致5死7伤,伤亡人员全部为施工人员!(18)
4、进入施工现场人员必须戴安全帽 , 超过地面2m以上作业人员必须佩带安全绳 , 高空作业人员必须经过体检 , 凡患有高血压、癫痫病等人员不得高空作业 。
5、施工现场桥梁墩柱、盖梁应设置施工标识牌 , 标识牌大小为0.7×0.5m , 蓝底白字 , 包括墩台编号、墩高、结构类型、砼等级、施工班组等内容 。
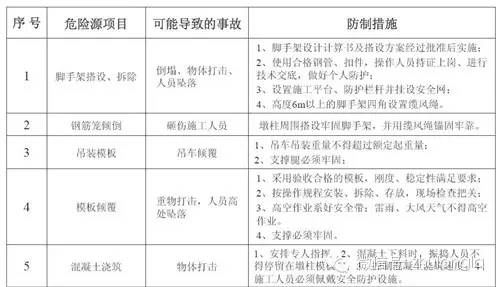
危险源辨识及防控措施
推荐阅读
- 【红星新闻】犯罪嫌疑人被刑拘,四川攀枝花突发一起山火系人为造成
- [西北信息报社]陕西出台《决定》加强检察公益诉讼工作
- 『吾爱女排』复出时间成疑,恐无缘奥运,突发!女排又一名将宣布缺席下赛季
- 「西部网TB」春天里的陕西丨宁陕桃花盛开迎客来
- 「西部网TB」满园春意正盎然,春天里的陕西|西安财经大学:百般红紫斗芳菲
- 【海峡导报】突发!福建一小区男子跳楼身亡!物业紧急通报!
- 央视网:微视频《最美的天使之陕西援鄂医疗队》
- [响应]湖南省新冠肺炎疫情防控突发公共卫生事件应急响应级别由二级调整为三级
- 【主体结构完成】今年深圳将新开通这7条线地铁超百公里14条在建线路已复工
- 阿虎汽车▲现场浓烟滚滚,目前明火已熄灭,突发!五常收费站附近货车追尾起火
