女生失踪两天后被害 嫌犯两次强奸入狱四次获减刑
[] 提示您本文原始标题:四川高县女生失踪两天后被害 , 嫌犯两次强奸入狱曾至一人死亡
7月6日 , 四川宜宾高县某中学15岁初二女生不幸遇害 , 此前两天微信朋友圈曾大量转发寻找该女生的消息 。
当日17:59时 , 高县公安局通过官方微博通报:2019年7月5日15时许 , 沙河镇派出所接群众报警称其女儿肖某失踪 , 高县公安局高度重视 , 立即开展调查工作 。 经查 , 珙县巡场镇人陈某奎有重大作案嫌疑 , 经讯问 , 陈某奎交代其将肖某杀害的犯罪事实 。
红星新闻采访人员从多个信源及裁判文书网获悉 , 嫌疑人此前已犯下两起强奸案 , 并致一人死亡 , 但狱中获四次减刑 , 半年前才出狱 。
此次犯案前曾问受害者父亲家里有些什么人 , 得到“只有女儿和我两个”的答案后离开 , 当晚女孩失踪 。
嫌疑人三十年前首次强奸杀人 犯案时未成年
7月6日下午 , 在距离掩埋遇害女生不远处的珙县白家村老砖厂外 , 听说犯罪嫌疑人要来指认现场 , 村民来来往往不愿离开 。
犯罪嫌疑人陈某奎的家 , 距离埋尸地点仅400米左右 , 案发当晚 , 其妻雷某和11岁多时儿子就在家里 。 陈家和白家村老砖厂 , 都距离省道S308线不远 , 有车行公路从陈家门口经过 。 站在陈家的院坝 , 可以望见老砖厂背后陈某奎的老宅旧址 。
陈某奎是珙县巡场镇白家村人 , 当地人大多叫他“陈六” 。 陈某奎生于1974年7月12日 , 在家排行老六 。 案发时间为7月4日下午至晚上 , 再过8天就是陈某奎45周岁的生日 。
----女生失踪两天后被害 嫌犯两次强奸入狱四次获减刑//----[ http://www.caoding.cn]
村民在老砖厂案发现场围观
围观的村民告诉采访人员 , 自从去年腊月初八陈某奎回家后 , 白家当地村民就提心吊胆 , 担心陈某奎再犯事 。
多位村民向红星新闻采访人员证实 , 7月5日晚警方已经传唤陈某奎 。 根据警方通报的接警时间推断 , 警方在接警不到10个小时后就已经控制住了嫌疑人 。
----女生失踪两天后被害 嫌犯两次强奸入狱四次获减刑//----[ http://www.caoding.cn]
村民说受害人被拴在这棵树上 , 嘴被封住 , 地上的草被受害人踩光了
在白家村老砖厂外 , 赵大姐(化名)告诉红星新闻采访人员:“我夫(曾)家妹子 , 就是被陈六给害死的 , 死的时候也就才十五六岁 。 ”
赵大姐的话 , 得到了现场十余名当地中年男子和老人的证实 。 据村民们回忆 , 那是大约30年前 , 陈某奎第一次作案 , 其时他才十四五岁 。 受害人小曾跟陈六年龄相仿 , 与陈某奎是“对房设户”的邻居 , 两人相当熟悉 。
陈某奎将小曾奸杀后 , 把尸体扛到了对面山头的小树林中 。 如同此次肖某失踪一样 , 众多村民帮助寻找 , 最终在抛尸地点的一堆树叶、杂草下找到受害人的尸体 。
因其时陈某奎未满18周岁 , 所以虽涉强奸、杀人两项重罪 , 但是未被判处极刑 。 比较一致的说法是 , 陈某奎第一次犯罪后在监狱蹲了约十六七年 。
出狱后又强奸且杀人未遂 半年前刚第二次出狱
陈某奎第一次出狱后 , 已经是三十好几的人 。 多位村民证实 , 其时离异女子雷某正好在白家砖厂做工 , 在陈家亲属的撮合下 , 陈某奎和雷某结为夫妻 。 陈某奎的房子从砖厂背后迁到公路边 , 陈某奎也进砖厂打工 。
不久后妻子雷某也怀上了孩子 , 哪知陈某奎又故技重施 。 老任等多位当地村民告诉红星新闻采访人员 , 2007年暑假 , 一位放假的女孩到砖厂看望父母 , 陈某奎又对孩子实施了犯罪 , 并蒙住受害人的嘴绑在陈家老宅外的竹林中 。
“那个娃娃命大 , 第二天早上醒过来并挣脱了绳索逃出来 , 在砖厂外找到妈妈 , 当场指认了陈六 。 ”老任回忆 , 在女孩失踪的当晚 , 陈某奎还假装帮助寻找 。 “我是亲眼看见那个小娃娃 , 满身是血 , 全身被夜雨淋得湿透了 。 ”
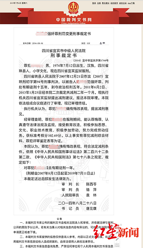
红星新闻采访人员查询到的相关法律文书显示 , 四川省珙县人民法院于2007年12月21日作出| (2007)宜珙刑初字第94号刑事判决 , 以被告人陈某奎犯强奸罪 , 判处有期徒刑十五年 , 剥夺政治权利五年 。 陈某奎此次刑期自2007年8月12日起 , 开始执行 。
判决称狱中有悔改 , 四次获得减刑
此前陈某奎一直在宜宾监狱服刑 , 直到去年农历腊月(2019年1月) , 白家村四组一带盛传陈某奎要回家了 。 白家村民们回忆 , 在距离除夕还差20来天时 , 陈某奎果然回家来了 。 村民互相提醒“有女娃子家的大人 , 一定要把自家孩子看好 。 ”
红星新闻采访人员通过中国裁判文书网查询发现 , 陈某奎在本轮强奸罪入狱服刑中 , 先后四次获得减刑 。 前两次分别于2011年6月2日、2013年1月25日 , 经宜宾中级人民法院裁定 , 共减刑二年一个月 。
2014年8月 , 执行机关认为罪犯陈某奎确有悔改表现 , 向宜宾中院提出减刑意见 。 同年8月28日 , 四川省宜宾市中级人民法院(2014)宜中审监执字第1744号刑事裁定书称:经审理查明 , 罪犯陈某奎在服刑期间 , 能认罪悔罪 , 认真遵守法律法规及监规 , 接受教育改造 , 积极参加思想、文化、职业技术教育 , 积极参加劳动 , 努力完成劳动任务 。 获标准考核分102.69分 。 以上事实有罪犯减刑综合材料、罪犯评审鉴定表等为证 。
宜宾中院认为 , 罪犯陈某奎确有悔改表现 , 符合法定减刑条件 。 依照《中华人民共和国刑事诉讼法》第二百六十二条第二款、《中华人 民共和国刑法》第七十八条之规定 , 裁定对罪犯陈某奎减去有期徒刑一年 。 (刑期自2007年8月12日起至2019年7月11日止)
----女生失踪两天后被害 嫌犯两次强奸入狱四次获减刑//----[ http://www.caoding.cn]
2017年5月16日 , 宜宾中院再次审理查明 , 罪犯陈某奎在服刑期间 , 能认罪悔罪 , 认真遵守法律法规及监规 , 接受教育改造 , 积极参加思想、文化、职业技术教育 , 积极参加劳动 , 努力完成劳动任务 。 累积获4个表扬 。 以上事实有罪犯减刑综合材料、罪犯评审鉴定表等为证 。
宜宾中院认为 , 罪犯陈某奎确有悔改表现 , 符合法定减刑条件 。 依照《中华人民共和国刑事诉讼法》第二百六十二条第二款、《中华人民共和国刑法》第七十八条之规定 , 裁定对罪犯陈某奎减去有期徒刑六个月 。 (有期徒刑刑期自2007年8月12日起至2019年1月11日止)
----女生失踪两天后被害 嫌犯两次强奸入狱四次获减刑//----[ http://www.caoding.cn]
此次为第三次犯案 , 曾在受害人家出现
受害人肖某所在的高县沙河某村 , 距离埋尸地点约3公里 。 虽然跨越了两个县 , 但是肖某及其邻居 , 都有在白家村陈某奎家附近的亲友 。
----女生失踪两天后被害 嫌犯两次强奸入狱四次获减刑//----[ http://www.caoding.cn]
1为受害人家;2为受害人被控制后的藏匿点
7月5日中午1点多开始 , 发现女儿失踪的肖世全(化名)开始发动亲友寻找女儿 。 几十名村民沿着周边的山林 , 玉米地地毯式搜索 , 但是没有肖某的影子 。 在村后鲜有人踪的“烂田湾”山林中 , 有村民发现一处地皮被踩熟 , 村民以为是别人打柴留下的痕迹 , 因此未重视 。
姚洪中是肖世全的村邻 , 得知肖某失踪后 , 他和同村几十个村民帮忙寻找到7月6日凌晨 。 姚洪中告诉采访人员 , 在7月4日前 , 犯罪嫌疑人曾多次出现在村里 。 7月4日下午 , 有人看到陈某奎的电瓶车停在路边 。 还有人看到陈某奎在村里一块大水田里洗手 。
到了晚上 , 越来越多的线索指向了有强奸前科的陈某奎 。 高县警方也在接到线索后立即展开了行动 , 村民们也由此把搜索的范围 , 从附近山林扩大到了陈某奎家附近区域 。 “7月5日晚 , 我们都找了 , 只是晚上了没有发现有用线索 。 ”姚洪中说 , 7月6日一早 , 大家上百人继续寻找 。
----女生失踪两天后被害 嫌犯两次强奸入狱四次获减刑//----[ http://www.caoding.cn]
1为陈某奎老宅所在地;2为第二次犯罪发生地;3为第一次作案抛尸地
肖世全家附近村民都到齐了 , 彼此一核对 , 没人在烂田湾打柴 。 大家再次到了现场查验 , 发现有大小两组脚印 , 小的脚印是赤足 , 没穿鞋 。 村民们继续搜索 , 在不远处发现了受害人的拖鞋 。
7月6日上午 , 姚洪中等村民继续往陈某奎家的方向搜索 。 在白家村 , 很多村民也开始相信这起少女失踪案又是陈六所为 , 因此很多陈某奎的邻居也加入寻找 。 上午 , 白家村村民老杨在废弃的老砖厂砖窑后的草丛中 , 发现一把锄头一把铁揪 , 引起重视 。
公安民警和姚洪中等村民继续在砖厂附近搜索 , 中午时分发现一片竹子下有松软的、好像刚覆盖的土 , 上面还拉了竹竿倒伏其上 , 感觉像是掩盖什么 。 最终 , 人们发现了受害人的遗体 。
----女生失踪两天后被害 嫌犯两次强奸入狱四次获减刑//----[ http://www.caoding.cn]
7月6日下午 , 老砖厂案发现场 , 警方已封锁嫌疑人曾问受害者父亲 , 家中有几个人
在得知学生失踪后 , 肖某的班主任温老师一直提心掉胆地帮着寻找 , 微信朋友圈的“寻人启示” , 也是她编发的 。 从7月5日开始 , 温老师就一直在跟进寻人的进展 。 只是结局 , 让她和所有关心此事的人异常失望、悲伤 。
“我担心我班上这孩子 , 睡不着 , 失眠了 , 一直在跟踪了解进展 , 希望孩子能平安回来 , 在此也要提醒各位有孩子的家长一定要注意孩子的安全问题 , 千万不能大意 , 不能像这对父母一样 , 孩子失踪20个小时没有引起重视 , 是我提示过后才开始寻找、报警 , 真的太粗心大意 , 太不关注孩子了 , 失踪近20个小时 , 没有积极寻找 , 还在等孩子回来 , 以为去亲戚朋友或者同学家里了!”得知学生遇难后 , 温老师如此感慨 。
发现孩子肖某没回家的 , 是父亲肖世全 。 当晚孩子没有回家吃饭睡觉 , 和妻子想当然地以为女儿跟好朋友在一起玩耍了 , 忘了回家 。 发现异常的是温老师 , 7月5号领通知书时 , 肖某迟迟没有来 。 给家长打电话 , 中午11点多才知道肖某已经脱离父母视线超过20小时 , “我喊他们必须重视 , 必须寻找、报案 。 ”温老师说 。
遗憾的是 , 受害人的父亲肖世全错过了事发当日下午营救女儿的最佳时间 , 此后由于没有对孩子安全的足够重视 , 肖世全错过了在当晚营救女儿的第二个时间点 。
肖世全告诉红星新闻采访人员 , 他前不久在维修村里的公共设施时 , 意外与陈六认识 。 因为陈、肖家住得不远 , 老实巴交的肖世全对陈某奎没有任何戒心 。 7月4日中午 , 陈六突然骑车电瓶车到了肖家院坝 , 问肖世全拿到工资没有 , 又问他家里有些什么人 。 得到“只有女和我两个”的答案后 , 陈某奎骑车离开了 。
“中午1点40吃饭 , 然后出门打了会牌 , 女儿独自在家 。 下午四点多我回来 , 看到陈六从我屋后面过来 , 他的电瓶车就停在我场坝里 。 ”这诡异的一幕并没有引起肖世全重视 , 陈某奎只说了一句“去那边有点事情” , 然后急匆匆骑车走了 。
“千不该万不该 , 就是我不该以为我女子在家睡觉 , 没进屋看她一眼就又出门干活了 。 ”肖世全说 , 就是到了晚上女儿没回来 , 他也没把女儿跟陈六联系在一起 。
红星新闻采访人员注意到 , 无论是犯罪嫌疑人第一次藏匿受害人的“烂田湾” , 还是杀死受害人后埋尸体的“老砖厂” , 都要经过密集的村民居住区 , 因此村民们分析 , 嫌疑人把受害人控制藏匿山林中 , 到了夜深人静才实施了最后犯罪 。
来源:红星新闻
推荐阅读
- 女生的夏日裙装look,方领连衣裙复古高级,气质满满美翻天
- 甜美还是酷盖,不好意思我两样都有,看宋祖儿穿搭,学秀腿神技
- 央视新闻客户端这条传播链从1到200才两周!恐怖的投币练歌房:唱5首歌飞沫遍身
- 新华网内地学者解读全国人大会议涉港议程:守护国家安全、维护“一国两制”的必要之举
- 八旬老人走失 武穴两派出所接力助其找到家人
- 最容易“记仇”的三大星座,就算两个人分手,还会记恨你
- 在直男的眼里,女生头发的“长短”,区别真有这么大吗?
- 女生穿上蕾丝衫,一起开启时尚的穿衣之道!这个夏季就是你的
- 街拍:你身边也有这样, 大长腿的女生吗?
- “独眼龙”夏侯惇有多厉害?为什么能两次打败巅峰时期的赵云?
