王者荣耀知名主播骚白遭演员敲诈60万,法院实锤代打,人设崩塌( 三 )

-----王者荣耀知名主播骚白遭演员敲诈60万,法院实锤代打,人设崩塌-----
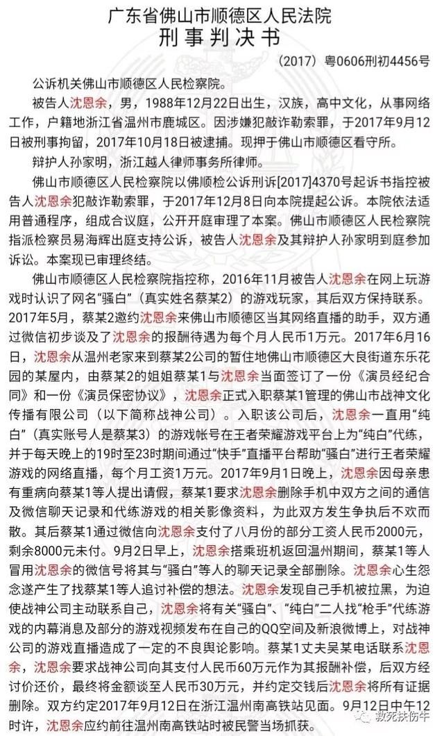
在征询冤家之后,演员的做法是曝光骚白,没找媒体,在贴吧发帖被以为是黑骚白的(这个操作??),遭

-----王者荣耀知名主播骚白遭演员敲诈60万,法院实锤代打,人设崩塌-----
遇十分悲凉。其后骚白的姐夫主动打电话联络骚白,让他别曝光了,情愿给钱处置,演员当时依然坚持本人的直播生活,要求是让骚白给他一个30w粉丝的快手账号想本人直播,但是骚白姐夫说不能够,只愿意给钱。就如许悲催的演员说本人被骚白爱情套话然后电话灌音下来,去报案说演员诓骗勒索他们,成功备案,法院讯断成立,由于诓骗数额宏大(演员要价60万),犯罪未实现,被判缓刑2年,罚款2000元。
演员进去了五个月时间,出来的时候才晓得骚白曾经被斗鱼签约了,在以为曝光骚白没人置信,深信天下黑暗的时候,法院的讯断书公开了,经过十分明晰,网上能够查询到。
推荐阅读
- 电影|连3天成热度“王者”,网友:这是林正英之后,最好看的鬼片
- 电影|知名电影人突发脑溢血去世!最后露面笑容满面,本人在朋友圈告别
- 眼里余光都是你|没有顶流没有知名明星,《眼里余光都是你》这部剧凭啥仅一天时间就飙升榜冠军?
- 黄觉|《家族荣耀》张智霖激烈拥吻转8圈,网:靓靓做义工,你却转圈圈
- 搜狐|知名网站评“黑人榜”:毛不易、周冬雨、周也、古力娜扎疑似上榜
- 余苑绮|知名女星抗癌9年,60次化疗9次大型手术,为孩子做最后一件事
- 家族荣耀|家族荣耀:又一名主要角色阵亡!片尾曲藏彩蛋,神秘演员将加入!
- 家族荣耀|《家族荣耀》是真实改编!张智霖人物真实存在,最后的结局是这样
- 开端|王者爆款皮肤定义,彩虹色调独爱其一,这5款皮肤好评如潮!
- 乔晶晶|《你是我的荣耀》乔晶晶于途:各自都闪闪发光,才是真的男女平等
